×
Close
Login
Home
SCI Abstract
Library D
Community
Events
Events & Partner
WeMed
Media Partners
Educational Partner
User Tools
FAQ/USER GUIDE
Language
English
中文/ Chinese
Contact Us
×
Close
mdla_1
mdla_2
mdla_3
mdla_4
mdla_5
mdla_6
Categories
Cell Biology
10694
Global Medical University
4777
Allergy
1641
Anatomy & Morphology
1532
Andrology
379
Anesthesia & Intensive Care
1178
Anesthesiology
5046
Audiology & Speech-Language Pathology
318
Behavioral Sciences
104
Biochemical Research Methods
6634
Biochemistry & Molecular Biology
28059
Biodiversity Conservation
290
Biology
7880
Biophysics
7524
Biotechnology & Applied Microbiology
7898
Cardiac & Cardiovascular Systems
29228
Cardiovascular & Respiratory Systems
1315
Cell & Tissue Engineering
650
Chemistry, Analytical
4096
Chemistry, Applied
10217
Chemistry, Medicinal
8309
Chemistry, Multidisciplinary
17763
Clinical Immunology & Infectious Disease
364
Clinical Medicine
8627
Clinical Neurology
15514
Clinical Psychology & Psychiatry
1151
Critical Care Medicine
2920
Dentistry, Oral Surgery & Medicine
12608
Dermatology
7210
Developmental Biology
6631
Ecology
613
Education, Scientific Disciplines
1903
Emergency Medicine
3732
Endocrinology, Metabolism & Nutrition
22426
Engineering, Biomedical
3514
Entomology
434
Environmental Medicine & Public Health
4421
Evolutionary Biology
251
Gastroenterology & Hepatology
11238
General & Internal Medicine
6487
Genetics & Heredity
14041
Geriatrics & Gerontology
4668
Gerontology
344
Health Care Sciences & Services
15064
Health Policy & Services
617
Hematology
5290
Immunology
23246
Infectious Diseases
13116
Integrative & Complementary Medicine
2732
Medical Ethics
1147
Medical Informatics
2099
Medical Laboratory Technology
419
Medicine, General & Internal
42234
Medicine, Legal
466
Medicine, Research & Experimental
16589
Microbiology
21797
Mycology
0
Nanoscience & Nanotechnology
4939
Neuroimaging
1251
Neurology
4195
Neurosciences
36938
Nursing
9000
Nutrition & Dietetics
7527
Obstetrics & Gynecology
7713
Oncology
49155
Ophthalmology
9003
Optics
3964
Orthopedics
10929
Orthopedics, Rehabilitation & Sports Medicine
1623
Otolaryngology
1482
Otorhinolaryngology
4586
Parasitology
1026
Pathology
4717
Pediatrics
19970
Peripheral Vascular Disease
4392
Pharmacology & Pharmacy
32765
Pharmacology/Toxicology
11403
Physiology
8335
Polymer Science
503
Primary Health Care
781
Psychiatry
17685
Psychology
4906
Psychology, Applied
86
Psychology, Biological
327
Psychology, Clinical
740
Psychology, Developmental
235
Psychology, Educational
137
Psychology, Experimental
143
Psychology, Mathematical
0
Psychology, Multidisciplinary
1565
Psychology, Psychoanalysis
30
Psychology, Social
112
Public Health & Health Care Science
2100
Public, Environmental & Occupational Health
25659
Quantum Science & Technology
0
Radiology, Nuclear Medicine & Imaging
11613
Radiology, Nuclear Medicine & Medical Imaging
7624
Rehabilitation
2856
Remote Sensing
0
Reproductive Biology
2563
Reproductive Medicine
1146
Research/Laboratory Medicine & Medical Technology
3718
Respiratory System
6854
Rheumatology
5483
Social Sciences, Biomedical
1124
Substance Abuse
2607
Surgery
31298
Toxicology
4122
Transplantation
920
Tropical Medicine
272
Urology & Nephrology
11926
Veterinary Sciences
35
Virology
2360
Zoology
0
Channels
JOURNAL OF MUSCLE RESEARCH AND CELL MOTILITY
132
BIOLOGY OF THE CELL
16
CELL COMMUNICATION AND SIGNALING
444
CELL PROLIFERATION
93
CELL RESEARCH
361
CELLS
3632
CELLULAR IMMUNOLOGY
243
COLD SPRING HARBOR PERSPECTIVES IN BIOLOGY
165
CURRENT OPINION IN CELL BIOLOGY
222
CURRENT OPINION IN STRUCTURAL BIOLOGY
363
EMBO JOURNAL
229
EMBO REPORTS
242
IMMUNOLOGY AND CELL BIOLOGY
38
INFLAMMATION RESEARCH
321
JOURNAL OF BIOMEDICAL SCIENCE
210
JOURNAL OF CELL BIOLOGY
127
JOURNAL OF CELL COMMUNICATION AND SIGNALING
161
JOURNAL OF CELL SCIENCE
23
JOURNAL OF CELLULAR PHYSIOLOGY
211
MOLECULAR AND CELLULAR ENDOCRINOLOGY
435
MOLECULAR BIOLOGY OF THE CELL
399
MOLECULAR CANCER RESEARCH
132
NATURE CELL BIOLOGY
538
PIGMENT CELL & MELANOMA RESEARCH
45
SKELETAL MUSCLE
66
CELL BIOLOGY INTERNATIONAL
132
GENES TO CELLS
42
JOURNAL OF HISTOCHEMISTRY & CYTOCHEMISTRY
45
INFLAMMATION
439
BIOCHEMISTRY MOSCOW SUPPLEMENT SERIES A-MEMBRANE AND CELL BIOLOGY
117
NUCLEUS-INDIA
128
PROTEIN & CELL
148
HUMAN CELL
418
JOURNAL OF BIOENERGETICS AND BIOMEMBRANES
142
JOURNAL OF MOLECULAR HISTOLOGY
235
SCI Abstract
search
ALL
RECOMMENDED
+
Optimizing 2D in vitro differentiation conditions for C2C12 murine myoblasts on gelatin hydrogel
Optimizing in vitro differentiation protocols for skeletal muscle cells is essential for producing mature, functional myot...
Journal Of Muscle Research And Cell Motility
comment
0
thumb_up
0
Polystyrene microplastics (PS-MPs) disturb skeleto-muscular energy metabolism and tissue architecture following sub-acute exposure: A dose-responsive study
Polystyrene microplastic (PS-MP), known as a white pollutant, exhibited adverse effects on aquatic and terrestrial animals...
Journal Of Muscle Research And Cell Motility
comment
0
thumb_up
0
Direct measurement of mavacamten and deoxyATP perturbation of the SRX/DRX ratio in porcine cardiac myofibrils using a simple, accessible and multiplexed approach
Cardiac muscle adapts to varying physiological demands by modulating the number of active myosin II motors available for c...
Journal Of Muscle Research And Cell Motility
comment
0
thumb_up
0
Myostatin deficiency blunts mechanical adaptation of soleus muscle to overload
The aim of this study was to determine the impact of myostatin deficiency on the mechanical and contractile adaptations of...
Journal Of Muscle Research And Cell Motility
comment
0
thumb_up
0
Corilagin inhibits the proliferation of vascular smooth muscle and excessive matrix deposition following vascular injury via the MAPK pathway
Corilagin is a type of ellagitannin that exhibits inhibitory effects on the proliferation of vascular smooth muscle cells ...
Journal Of Muscle Research And Cell Motility
comment
0
thumb_up
0
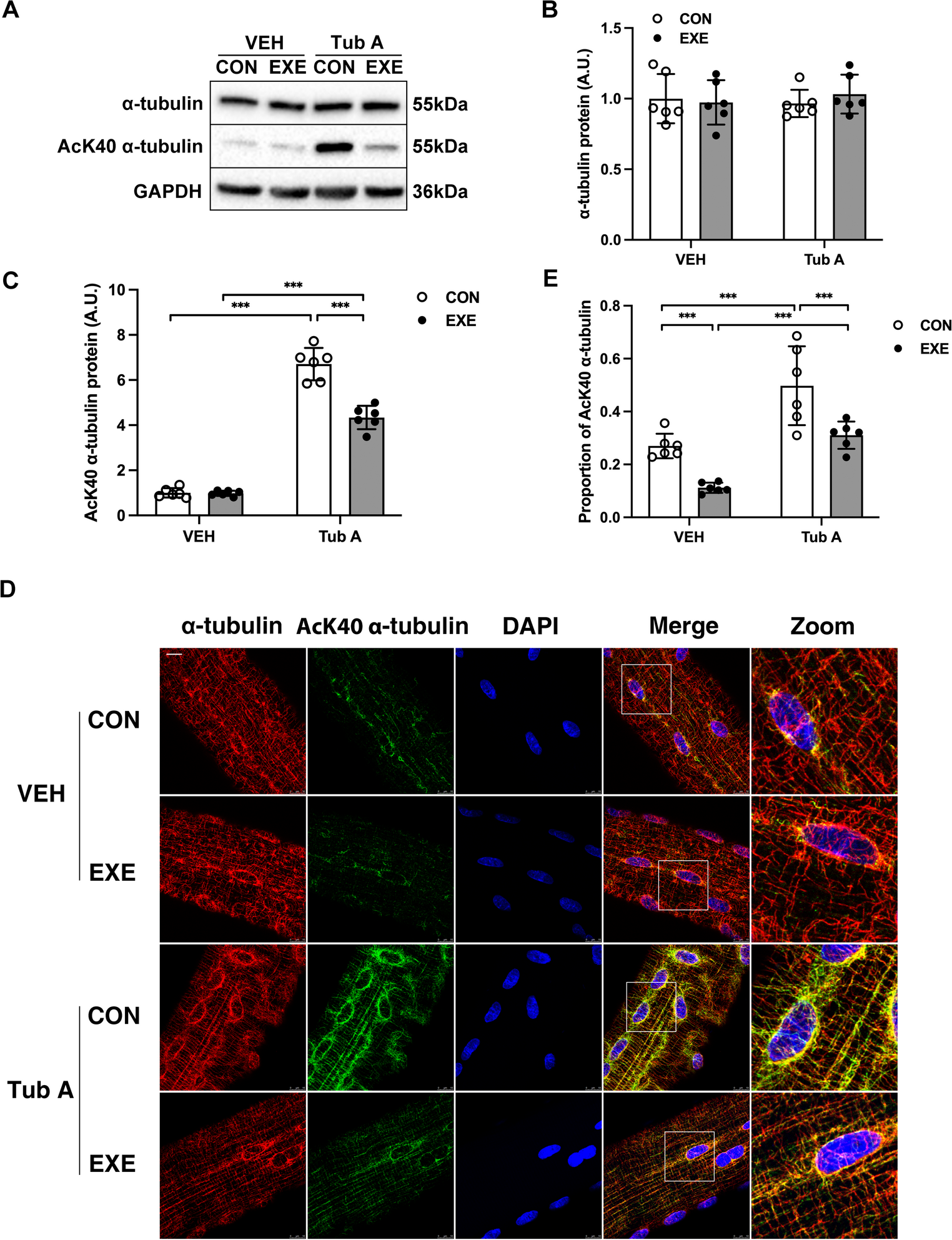
Tubastatin A attenuates impaired autophagic degradation and promotes myogenic program in skeletal muscle following downhill running
Microtubule acetylation is known to promote autophagic degradation; however, its therapeutic potential in resolving exerci...
Journal Of Muscle Research And Cell Motility
comment
0
thumb_up
0
The use of acoustic myography to assess changes in muscle control with ageing in healthy subjects ranging 20 to 79 years
This study has used acoustic myography as a technique to assess not only the number of active fibres and their firing freq...
Journal Of Muscle Research And Cell Motility
comment
0
thumb_up
0
A single S-ketamine injection enhances mTOR signaling in rat skeletal muscle
S-ketamine is recognized as a rapid-acting antidepressant, exerting its effects primarily through activation of the mTOR s...
Journal Of Muscle Research And Cell Motility
comment
0
thumb_up
0
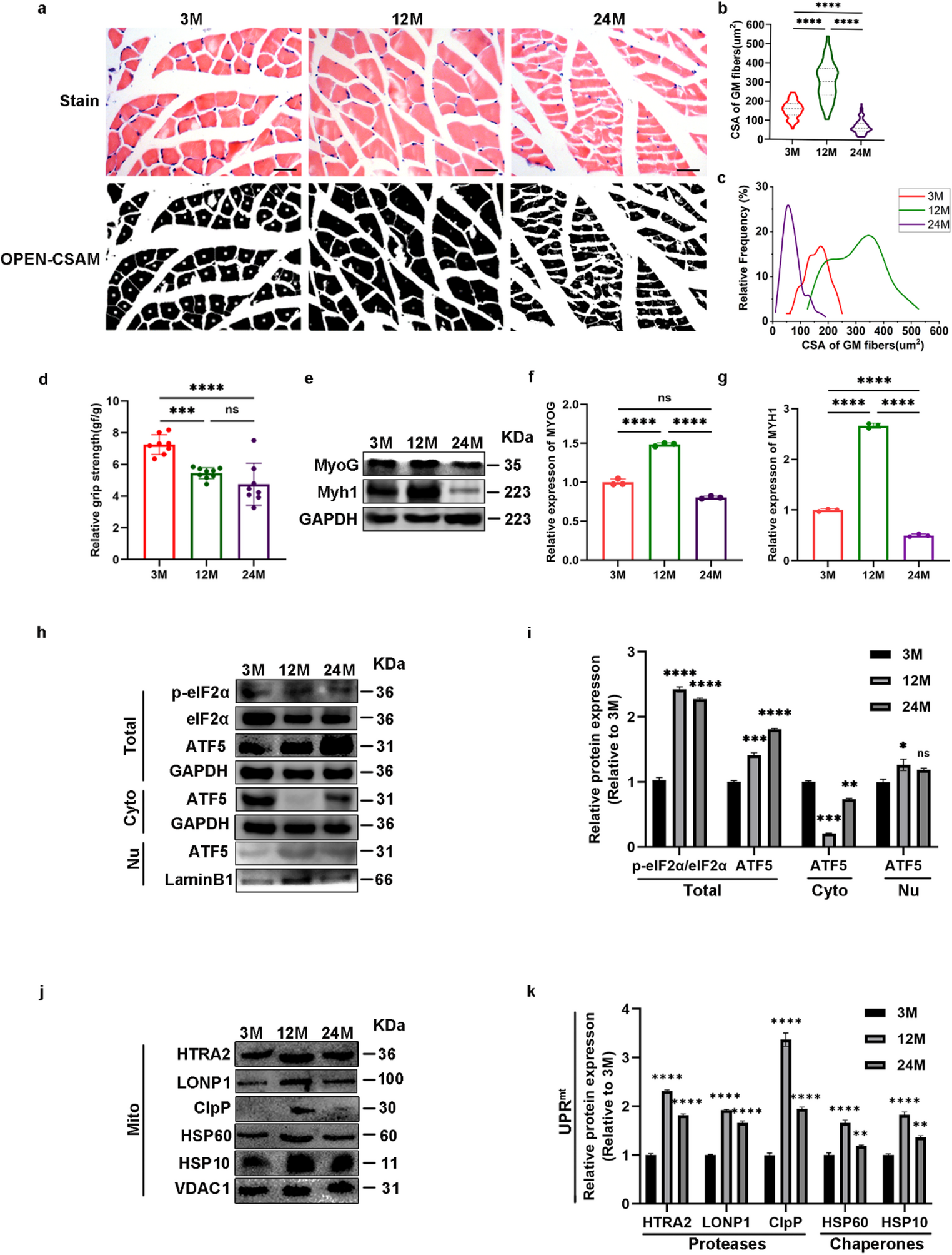
CD36 regulates myogenic differentiation via chronic integrated stress response – implications for muscle aging
The integrated stress response (ISR) and mitochondrial unfolded protein response (UPRmt) plays a vital role in myogenic di...
Journal Of Muscle Research And Cell Motility
comment
0
thumb_up
0
Short-duration electrical pulse stimulation induces myokines and mitochondrial adaptations in C2C12 myotubes
Physical activity induces rapid myokine and metabolic responses in skeletal muscle, yet the immediate cellular adaptations...
Journal Of Muscle Research And Cell Motility
comment
0
thumb_up
0
Methodological framing in muscle morphology and mechanics: aligning experimental protocols with scientific questions
Askew GN, Marsh RL (1997) The effects of length trajectory on the mechanical power output of mouse skeletal muscles. J Exp...
Journal Of Muscle Research And Cell Motility
comment
0
thumb_up
0
The effect of nimesulide on skeletal muscle hypertrophy and load progression after 8 weeks of resistance training in wistar rats
Resistance training is currently a widely targeted practice due to its ability to induce vital adaptations resulting from ...
Journal Of Muscle Research And Cell Motility
comment
0
thumb_up
0
Stair-climbing resistance exercise, with or without oral turmeric ( L.) supplementation, relieves symptoms and promotes musculoskeletal repair in experimental rheumatoid arthritis in rats
Rheumatoid arthritis is a chronic systemic inflammatory disease associated with joint inflammation, skeletal muscle dysfun...
Journal Of Muscle Research And Cell Motility
comment
0
thumb_up
0
Resistance-based exercise restores muscle health in dialysis patients
Chronic kidney disease (CKD) and end-stage renal disease (ESRD) are serious health concerns worldwide that require regular...
Journal Of Muscle Research And Cell Motility
comment
0
thumb_up
0
Amiodarone disrupts thyroid hormone homeostasis and impairs myogenic progression and locomotor function in zebrafish embryos
Thyroid hormones (THs) are critical regulators of vertebrate embryonic development, governing cell proliferation, lineage ...
Journal Of Muscle Research And Cell Motility
comment
0
thumb_up
0
High-intensity interval training alleviates COPD-induced gastrocnemius muscle dysfunction via the BRD4/PGC-1α axis through restoring mitochondrial function and oxidative fiber composition
Skeletal muscle dysfunction (SMD) associated with Chronic obstructive pulmonary disease (COPD), characterized by muscle at...
Journal Of Muscle Research And Cell Motility
comment
0
thumb_up
0
Fluorescence lifetime imaging microscopy of endogenous fluorophores in health and disease
Fluorescence Lifetime Imaging Microscopy (FLIM) of endogenous fluorophores has recently emerged as a powerful, marker-free...
Journal Of Muscle Research And Cell Motility
comment
0
thumb_up
0
Plasticity in leukocyte migration during haematopoiesis and inflammation
Under normal physiological conditions, leukocytes and other tissue resident immune cells have been shown to migrate using ...
Journal Of Muscle Research And Cell Motility
comment
0
thumb_up
0
The influences of ARHGEF9 on myoblasts migration and differentiation
Rho guanine nucleotide exchange factor 9 (ARHGEF9), as a protein that assists small GTPases, is widely present in various ...
Journal Of Muscle Research And Cell Motility
comment
0
thumb_up
0
RNA-seq and ChIP-seq unveils thyroid hormone receptor α deficiency affects skeletal muscle myoblast proliferation and differentiation via Col6a1 during aging
Primary sarcopenia, an age-related syndrome, is a serious threat to the health and longevity of the elderly. Our prior stu...
Journal Of Muscle Research And Cell Motility
comment
0
thumb_up
0
miR-2400 promotes proliferation of bovine skeletal muscle-derived satellite cells by regulating MAGED1 genes expression
microRNAs play a crucial role in the intricate process of muscle satellite cells proliferation and differentiation. Previo...
Journal Of Muscle Research And Cell Motility
comment
0
thumb_up
0
Insights into human muscle biology from human primary skeletal muscle cell culture
This review arises from the symposium held in honour of Prof Jenny Morgan at UCL in 2024 and the authors would like to ack...
Journal Of Muscle Research And Cell Motility
comment
0
thumb_up
0
The elementary step that generates force and sinusoidal analysis in striated muscle fibers
The elementary step that generates force by cross-bridges (CBs) in striated muscles is reviewed. A literature search focus...
Journal Of Muscle Research And Cell Motility
comment
0
thumb_up
0
Skeletal muscle: a biologists’ adventure playground
A brief discussion about skeletal muscle, aberrant expression of dystrophin from null mutations of the gene, potential exp...
Journal Of Muscle Research And Cell Motility
comment
0
thumb_up
0
The impact of mitokine MOTS-c administration on the soleus muscle of rats subjected to a 7-day hindlimb suspension
The aim of the study was to investigate the effect of MOTS-c on the key functional alterations in the rat soleus muscle du...
Journal Of Muscle Research And Cell Motility
comment
0
thumb_up
0
Theoretical treatment of tension transients in muscle following sudden changes in orthophosphate concentration: implications for energy transduction
The relative timing of the force-generating power stroke and release of the ATP-hydrolysis product orthophosphate (Pi) in ...
Journal Of Muscle Research And Cell Motility
comment
0
thumb_up
0
Influence of neuromuscular transmission and Na channel inhibitors on strength-duration relationship in isolated slow- and fast-twitch muscles
Strength-duration (S-D) relationship reflects muscle excitability which partially determines force production. Isolated mu...
Journal Of Muscle Research And Cell Motility
comment
0
thumb_up
0
Regulation and function of Pax3 in muscle stem cell heterogeneity and stress response
Pax3 is a key transcription factor that regulates skeletal muscle development and regeneration and plays a critical role i...
Journal Of Muscle Research And Cell Motility
comment
0
thumb_up
0
Smooth muscle cells from skin perforator vessels as a new tool for vascular research
Vascular smooth muscle cells (SMC) comprise the medial layer of blood vessels and are responsible for maintaining vascular...
Journal Of Muscle Research And Cell Motility
comment
0
thumb_up
0
Residual force enhancement following hindlimb unloading and exercise prehabilitation
This study was performed to investigate the effect of exercise prehabilitation (EPH) on passive force, residual force enha...
Journal Of Muscle Research And Cell Motility
comment
0
thumb_up
0
Load More
Modal title
×
Modal title
×
Share
Login
Global News and Health Forum
Join Now!
Member Login
Remember me
Forgot password?
Or using
Linkedin