×
Close
Login
Home
SCI Abstract
Library D
Community
Events
Events & Partner
WeMed
Media Partners
Educational Partner
User Tools
FAQ/USER GUIDE
Language
English
中文/ Chinese
Contact Us
×
Close
mdla_1
mdla_2
mdla_3
mdla_4
mdla_5
mdla_6
Categories
Urology & Nephrology
11926
Global Medical University
4776
Allergy
1641
Anatomy & Morphology
1532
Andrology
379
Anesthesia & Intensive Care
1178
Anesthesiology
5046
Audiology & Speech-Language Pathology
318
Behavioral Sciences
104
Biochemical Research Methods
6633
Biochemistry & Molecular Biology
28054
Biodiversity Conservation
290
Biology
7880
Biophysics
7524
Biotechnology & Applied Microbiology
7898
Cardiac & Cardiovascular Systems
29220
Cardiovascular & Respiratory Systems
1315
Cell & Tissue Engineering
650
Cell Biology
10694
Chemistry, Analytical
4096
Chemistry, Applied
10208
Chemistry, Medicinal
8309
Chemistry, Multidisciplinary
17763
Clinical Immunology & Infectious Disease
364
Clinical Medicine
8627
Clinical Neurology
15514
Clinical Psychology & Psychiatry
1151
Critical Care Medicine
2920
Dentistry, Oral Surgery & Medicine
12608
Dermatology
7210
Developmental Biology
6631
Ecology
613
Education, Scientific Disciplines
1903
Emergency Medicine
3750
Endocrinology, Metabolism & Nutrition
22464
Engineering, Biomedical
3514
Entomology
434
Environmental Medicine & Public Health
4421
Evolutionary Biology
251
Gastroenterology & Hepatology
11258
General & Internal Medicine
6486
Genetics & Heredity
14041
Geriatrics & Gerontology
4668
Gerontology
344
Health Care Sciences & Services
15064
Health Policy & Services
617
Hematology
5290
Immunology
23246
Infectious Diseases
13115
Integrative & Complementary Medicine
2732
Medical Ethics
1147
Medical Informatics
2099
Medical Laboratory Technology
419
Medicine, General & Internal
42225
Medicine, Legal
466
Medicine, Research & Experimental
16589
Microbiology
21797
Mycology
0
Nanoscience & Nanotechnology
4934
Neuroimaging
1251
Neurology
4195
Neurosciences
36913
Nursing
9000
Nutrition & Dietetics
7527
Obstetrics & Gynecology
7713
Oncology
49134
Ophthalmology
9003
Optics
3964
Orthopedics
10928
Orthopedics, Rehabilitation & Sports Medicine
1623
Otolaryngology
1482
Otorhinolaryngology
4586
Parasitology
1026
Pathology
4717
Pediatrics
19966
Peripheral Vascular Disease
4392
Pharmacology & Pharmacy
32765
Pharmacology/Toxicology
11403
Physiology
8335
Polymer Science
503
Primary Health Care
781
Psychiatry
17684
Psychology
4904
Psychology, Applied
86
Psychology, Biological
327
Psychology, Clinical
740
Psychology, Developmental
235
Psychology, Educational
137
Psychology, Experimental
143
Psychology, Mathematical
0
Psychology, Multidisciplinary
1565
Psychology, Psychoanalysis
30
Psychology, Social
112
Public Health & Health Care Science
2100
Public, Environmental & Occupational Health
25659
Quantum Science & Technology
0
Radiology, Nuclear Medicine & Imaging
11613
Radiology, Nuclear Medicine & Medical Imaging
7624
Rehabilitation
2856
Remote Sensing
0
Reproductive Biology
2562
Reproductive Medicine
1146
Research/Laboratory Medicine & Medical Technology
3718
Respiratory System
6854
Rheumatology
5483
Social Sciences, Biomedical
1124
Substance Abuse
2607
Surgery
31293
Toxicology
4122
Transplantation
920
Tropical Medicine
272
Veterinary Sciences
35
Virology
2360
Zoology
0
Channels
NEJM Nephrology
3
Medrxiv - Nephrology
220
Medrxiv - Urology
124
BJU INTERNATIONAL
256
CLINICAL JOURNAL OF THE AMERICAN SOCIETY OF NEPHROLOGY
551
EUROPEAN UROLOGY FOCUS
535
JOURNAL OF NEPHROLOGY
674
JOURNAL OF SEXUAL MEDICINE
31
JOURNAL OF THE AMERICAN SOCIETY OF NEPHROLOGY
484
KIDNEY INTERNATIONAL
15
KIDNEY INTERNATIONAL SUPPLEMENTS
0
NATURE REVIEWS NEPHROLOGY
337
NATURE REVIEWS UROLOGY
313
PROSTATE CANCER AND PROSTATIC DISEASES
320
SEMINARS IN NEPHROLOGY
13
ADVANCES IN CHRONIC KIDNEY DISEASE
13
AMERICAN JOURNAL OF NEPHROLOGY
152
BLADDER CANCER
7
BMC NEPHROLOGY
791
BMC UROLOGY
451
CUAJ-CANADIAN UROLOGICAL ASSOCIATION JOURNAL
448
INTERNATIONAL BRAZ J UROL
0
INTERNATIONAL JOURNAL OF IMPOTENCE RESEARCH
356
INTERNATIONAL JOURNAL OF UROLOGY
185
JOURNAL OF RENAL CARE
33
KIDNEY DISEASES
79
LUTS-LOWER URINARY TRACT SYMPTOMS
43
NEPHROLOGY
120
NEPHRON
172
NEUROUROLOGY AND URODYNAMICS
142
SEMINARS IN DIALYSIS
87
THERAPEUTIC ADVANCES IN UROLOGY
42
THERAPEUTIC APHERESIS AND DIALYSIS
184
UROLOGIA INTERNATIONALIS
261
UROLOGY
0
JOURNAL OF PEDIATRIC UROLOGY
34
KIDNEY INTERNATIONAL REPORTS
62
PERITONEAL DIALYSIS INTERNATIONAL
44
UROLOGIC CLINICS OF NORTH AMERICA
48
UROLOGIC ONCOLOGY-SEMINARS AND ORIGINAL INVESTIGATIONS
650
UROLOGY CASE REPORTS
655
UROLOGY ANNALS
60
UROLOGICAL SCIENCE
85
SAUDI JOURNAL OF KIDNEY DISEASES AND TRANSPLANTATION
101
CASE REPORTS IN NEPHROLOGY AND DIALYSIS
74
CEN CASE REPORTS
276
CURRENT BLADDER DYSFUNCTION REPORTS
105
INDIAN JOURNAL OF NEPHROLOGY
171
INDIAN JOURNAL OF UROLOGY
147
JOURNAL OF CLINICAL UROLOGY
70
NEPHRON EXTRA
10
CURRENT UROLOGY REPORTS
152
INTERNATIONAL UROLOGY AND NEPHROLOGY
627
UROLITHIASIS
261
WORLD JOURNAL OF UROLOGY
852
SCI Abstract
search
ALL
RECOMMENDED
+
Costs of care and oncologic outcomes associated with blue light cystoscopy in an equal access setting: Results from the BRAVO study
All content on this site: Copyright © 2025 Elsevier B.V., its licensors, and contributors. All rights are reserved, includ...
Urologic Oncology-seminars And Original Investigations
comment
0
thumb_up
0
Laboratory paraneoplastic syndrome resolution is associated with reduced recurrence and improved survival in non-metastatic renal cell carcinoma
All content on this site: Copyright © 2025 Elsevier B.V., its licensors, and contributors. All rights are reserved, includ...
Urologic Oncology-seminars And Original Investigations
comment
0
thumb_up
0
Repression of Septin9 inhibits the oncogenic phenotype of bladder cancer
All content on this site: Copyright © 2025 Elsevier B.V., its licensors, and contributors. All rights are reserved, includ...
Urologic Oncology-seminars And Original Investigations
comment
0
thumb_up
0
Evaluating MRI findings and biopsy strategies to maximize detection of grade progression in men on active surveillance for prostate cancer
All content on this site: Copyright © 2025 Elsevier B.V., its licensors, and contributors. All rights are reserved, includ...
Urologic Oncology-seminars And Original Investigations
comment
0
thumb_up
0
Evaluating BCG response in primary and metachronous non-muscle invasive bladder cancer following prior upper tract urothelial cancer: A systematic review and meta-analysis
All content on this site: Copyright © 2025 Elsevier B.V., its licensors, and contributors. All rights are reserved, includ...
Urologic Oncology-seminars And Original Investigations
comment
0
thumb_up
0
The impact of age in patients with non-muscle-invasive bladder cancer treated with Bacillus Calmette–Guérin
All content on this site: Copyright © 2025 Elsevier B.V., its licensors, and contributors. All rights are reserved, includ...
Urologic Oncology-seminars And Original Investigations
comment
0
thumb_up
0
Association of GLP-1 agonists with metabolic and acid–base disorders after radical cystectomy
All content on this site: Copyright © 2025 Elsevier B.V., its licensors, and contributors. All rights are reserved, includ...
Urologic Oncology-seminars And Original Investigations
comment
0
thumb_up
0
Concordance and prognostic value of antibody drug conjugate and checkpoint inhibition targets in matched bladder cancer specimens from transurethral resection of the bladder, radical cystectomy and lymphadenectomy
All content on this site: Copyright © 2025 Elsevier B.V., its licensors, and contributors. All rights are reserved, includ...
Urologic Oncology-seminars And Original Investigations
comment
0
thumb_up
0
Avoiding misclassification of bladder squamous lesions: A pathology-driven framework with direct NCCN implications
All content on this site: Copyright © 2025 Elsevier B.V., its licensors, and contributors. All rights are reserved, includ...
Urologic Oncology-seminars And Original Investigations
comment
0
thumb_up
0
Persistent suicide risk in survivors of testicular cancer: A population-based cohort study
All content on this site: Copyright © 2025 Elsevier B.V., its licensors, and contributors. All rights are reserved, includ...
Urologic Oncology-seminars And Original Investigations
comment
0
thumb_up
0
An integrated restricted mean survival time-based evaluation of efficacy, toxicity, and cost in first-line immunotherapy regimens for metastatic renal cell carcinoma
All content on this site: Copyright © 2025 Elsevier B.V., its licensors, and contributors. All rights are reserved, includ...
Urologic Oncology-seminars And Original Investigations
comment
0
thumb_up
0
Casein kinase 1α inhibition reduces prostate cancer cells viability: Role of the autophagy mechanism
All content on this site: Copyright © 2025 Elsevier B.V., its licensors, and contributors. All rights are reserved, includ...
Urologic Oncology-seminars And Original Investigations
comment
0
thumb_up
0
Novel immunotherapies for prostate cancer
All content on this site: Copyright © 2025 Elsevier B.V., its licensors, and contributors. All rights are reserved, includ...
Urologic Oncology-seminars And Original Investigations
comment
0
thumb_up
0
Comparison of prostate cancer detection rates between micro-ultrasound-guided and multiparametric magnetic resonance imaging-guided prostate biopsy: A systematic review and meta-analysis of prospective studies
All content on this site: Copyright © 2025 Elsevier B.V., its licensors, and contributors. All rights are reserved, includ...
Urologic Oncology-seminars And Original Investigations
comment
0
thumb_up
0
Combined and individual effects of neoadjuvant chemotherapy and lymph node dissection on survival in non–muscle-invasive bladder cancer undergoing radical cystectomy
All content on this site: Copyright © 2025 Elsevier B.V., its licensors, and contributors. All rights are reserved, includ...
Urologic Oncology-seminars And Original Investigations
comment
0
thumb_up
0
Real-world treatment sequences and overall survival in metastatic bladder cancer: The STATES-Bladder study
All content on this site: Copyright © 2025 Elsevier B.V., its licensors, and contributors. All rights are reserved, includ...
Urologic Oncology-seminars And Original Investigations
comment
0
thumb_up
0
Real-world functional and oncologic outcomes of prostate gland ablation vs. standard of care therapies for localized prostate: A retrospective cohort study using the TriNetX database
All content on this site: Copyright © 2025 Elsevier B.V., its licensors, and contributors. All rights are reserved, includ...
Urologic Oncology-seminars And Original Investigations
comment
0
thumb_up
0
Spatial immunophenotyping of tumor-associated macrophages predicts prognostic outcomes in clear cell renal cell carcinoma
All content on this site: Copyright © 2025 Elsevier B.V., its licensors, and contributors. All rights are reserved, includ...
Urologic Oncology-seminars And Original Investigations
comment
0
thumb_up
0
Is More Better? Evaluating Neoadjuvant Chemotherapy Cycles Before Surgery for High-Risk Upper Tract Urothelial Carcinoma
All content on this site: Copyright © 2025 Elsevier B.V., its licensors, and contributors. All rights are reserved, includ...
Urologic Oncology-seminars And Original Investigations
comment
0
thumb_up
0
Perioperative and oncologic outcomes of extirpative surgery for upper tract urothelial cancer in octogenarians
All content on this site: Copyright © 2025 Elsevier B.V., its licensors, and contributors. All rights are reserved, includ...
Urologic Oncology-seminars And Original Investigations
comment
0
thumb_up
0
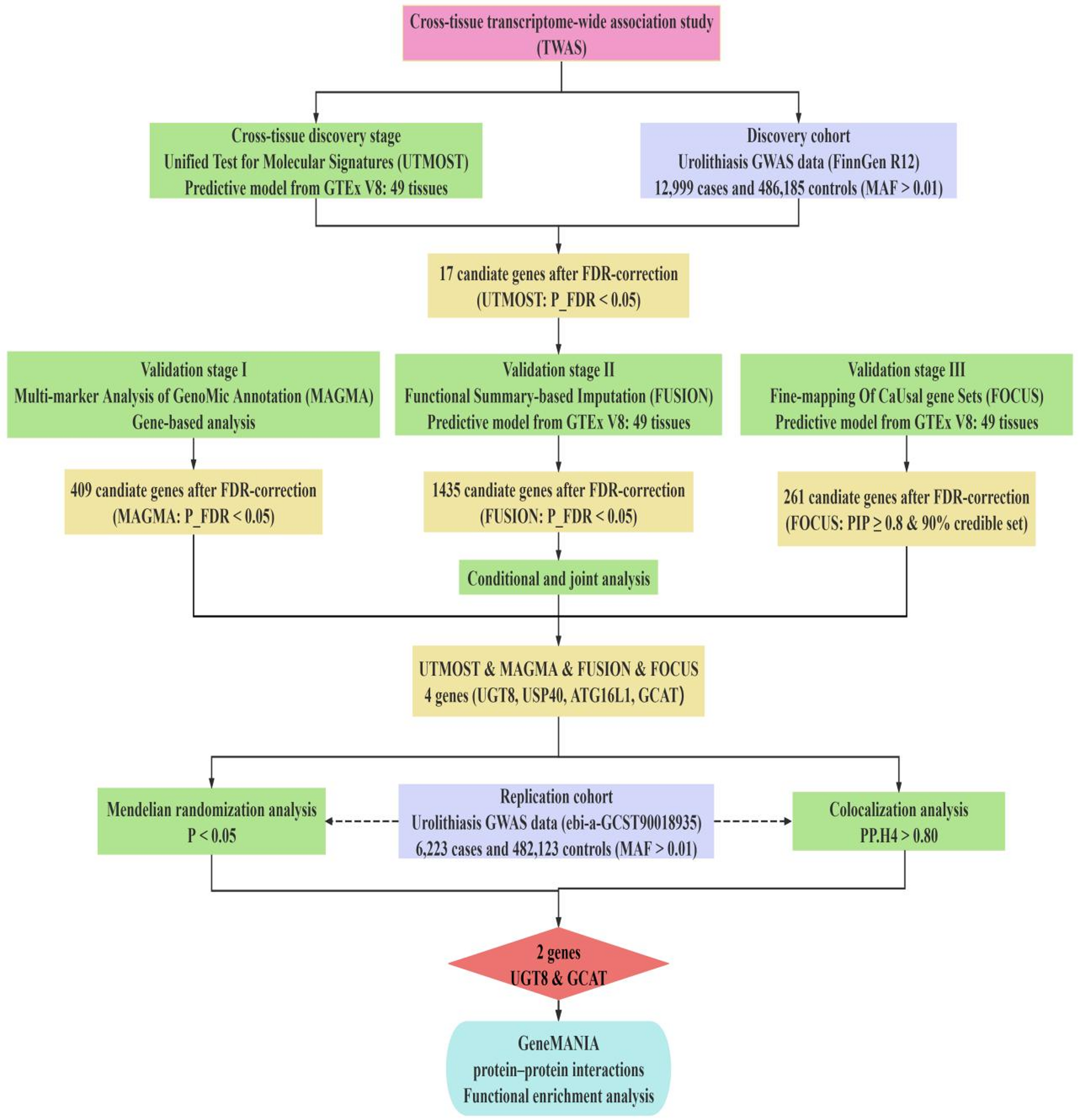
Integrative multi-layer genetic analysis identifies novel susceptibility genes for urolithiasis
Urolithiasis is a complex disease influenced by genetic and metabolic factors. Although genome-wide association studies (G...
Urolithiasis
comment
0
thumb_up
0
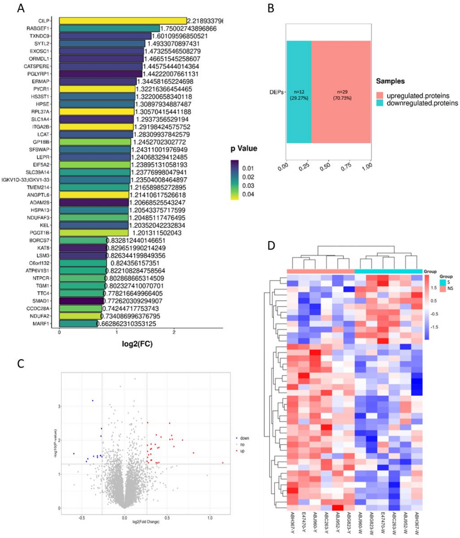
Proteomic analysis of stone-containing and non-stone human renal papillae reveals novel insights and therapeutic targets
Nephrolithiasis is a highly prevalent urological condition with a marked recurrence tendency. However, the molecular mecha...
Urolithiasis
comment
0
thumb_up
0
Determinants of treatment pathway in renal colic: a size-stratified analysis from the emergency department of a tertiary center
Acute flank pain due to ureteral calculi is a common presentation in emergency departments (EDs). Decisions between conser...
Urolithiasis
comment
0
thumb_up
0
The development and internal validation of a rating scale system in predicting renal stone bacteria culture positivity before PCNL: a cross-sectional study
Targeted preoperative antibiotic therapy can help reduce infections following percutaneous nephrolithotomy (PCNL), but it ...
Urolithiasis
comment
0
thumb_up
0
Development and validation of a novel in vitro porcine model for impacted ureteral stones based on objective pressure gradient assessment
To establish and validate an isolated model of upper impacted ureteral stone(IUS) in pigs for clinical research on this co...
Urolithiasis
comment
0
thumb_up
0
Equal-power Ho:YAG laser energy–frequency modulation during RIRS for renal pelvis stones: 0.3 J × 50 Hz vs. 1.5 J × 10 Hz
To compare outcomes of two holmium: yttrium–aluminum–garnet (Ho:YAG) laser energy–frequency protocols de...
Urolithiasis
comment
0
thumb_up
0
Comparative evaluation of temperature generation during laser lithotripsy: thulium fiber laser, pulsed thulium: YAG, and holmium: YAG with pulse modulation in an ex vivo porcine kidney model
Ureteroscopic laser lithotripsy results in heat generation, raising concern for thermal injury. As laser platforms evolve,...
Urolithiasis
comment
0
thumb_up
0
Paeoniflorin alleviates nephrolithiasis by targeting serpine1 and inhibiting the NF-κB signaling pathway
Paeoniflorin (PF) is a bioactive monoterpene glycoside with well-established anti-inflammatory properties; however, its th...
Urolithiasis
comment
0
thumb_up
0
Intrarenal pressure response to suction during ureteroscopy with a flexible and navigable suction sheath: in vivo porcine studies
Use of flexible and navigable suction ureteral access sheaths (FANS) can improve stone clearance during ureteroscopy but a...
Urolithiasis
comment
0
thumb_up
0
Optimal thulium fiber laser parameters for non-impacted stone lithotripsy: an in-vitro and ex-vivo evaluation
Optimal parameter settings for thulium fiber laser (TFL) lithotripsy remain controversial, particularly regarding the bala...
Urolithiasis
comment
0
thumb_up
0
Load More
Modal title
×
Modal title
×
Share
Login
Global News and Health Forum
Join Now!
Member Login
Remember me
Forgot password?
Or using
Linkedin