×
Close
Login
Home
SCI Abstract
Library D
Community
Events
Events & Partner
WeMed
Media Partners
Educational Partner
User Tools
FAQ/USER GUIDE
Language
English
中文/ Chinese
Contact Us
×
Close
mdla_1
mdla_2
mdla_3
mdla_4
mdla_5
mdla_6
Categories
Cell Biology
10697
Global Medical University
4779
Allergy
1642
Anatomy & Morphology
1533
Andrology
379
Anesthesia & Intensive Care
1178
Anesthesiology
5054
Audiology & Speech-Language Pathology
318
Behavioral Sciences
104
Biochemical Research Methods
6633
Biochemistry & Molecular Biology
28085
Biodiversity Conservation
291
Biology
7900
Biophysics
7529
Biotechnology & Applied Microbiology
7897
Cardiac & Cardiovascular Systems
29265
Cardiovascular & Respiratory Systems
1316
Cell & Tissue Engineering
650
Chemistry, Analytical
4098
Chemistry, Applied
10233
Chemistry, Medicinal
8311
Chemistry, Multidisciplinary
17799
Clinical Immunology & Infectious Disease
364
Clinical Medicine
8628
Clinical Neurology
15515
Clinical Psychology & Psychiatry
1154
Critical Care Medicine
2920
Dentistry, Oral Surgery & Medicine
12613
Dermatology
7211
Developmental Biology
6617
Ecology
613
Education, Scientific Disciplines
1906
Emergency Medicine
3733
Endocrinology, Metabolism & Nutrition
22457
Engineering, Biomedical
3515
Entomology
434
Environmental Medicine & Public Health
4421
Evolutionary Biology
251
Gastroenterology & Hepatology
11239
General & Internal Medicine
6509
Genetics & Heredity
14052
Geriatrics & Gerontology
4677
Gerontology
345
Health Care Sciences & Services
15092
Health Policy & Services
617
Hematology
5281
Immunology
23306
Infectious Diseases
13128
Integrative & Complementary Medicine
2713
Medical Ethics
1147
Medical Informatics
2094
Medical Laboratory Technology
419
Medicine, General & Internal
42246
Medicine, Legal
466
Medicine, Research & Experimental
16601
Microbiology
21837
Mycology
0
Nanoscience & Nanotechnology
4959
Neuroimaging
1252
Neurology
4195
Neurosciences
36947
Nursing
9012
Nutrition & Dietetics
7529
Obstetrics & Gynecology
7716
Oncology
49201
Ophthalmology
9022
Optics
3964
Orthopedics
10932
Orthopedics, Rehabilitation & Sports Medicine
1627
Otolaryngology
1483
Otorhinolaryngology
4591
Parasitology
1034
Pathology
4720
Pediatrics
19985
Peripheral Vascular Disease
4395
Pharmacology & Pharmacy
32790
Pharmacology/Toxicology
11424
Physiology
8344
Polymer Science
504
Primary Health Care
781
Psychiatry
17685
Psychology
4903
Psychology, Applied
86
Psychology, Biological
327
Psychology, Clinical
743
Psychology, Developmental
235
Psychology, Educational
137
Psychology, Experimental
143
Psychology, Mathematical
0
Psychology, Multidisciplinary
1566
Psychology, Psychoanalysis
30
Psychology, Social
112
Public Health & Health Care Science
2100
Public, Environmental & Occupational Health
25680
Quantum Science & Technology
0
Radiology, Nuclear Medicine & Imaging
11601
Radiology, Nuclear Medicine & Medical Imaging
7606
Rehabilitation
2856
Remote Sensing
0
Reproductive Biology
2573
Reproductive Medicine
1150
Research/Laboratory Medicine & Medical Technology
3718
Respiratory System
6882
Rheumatology
5489
Social Sciences, Biomedical
1125
Substance Abuse
2607
Surgery
31332
Toxicology
4126
Transplantation
927
Tropical Medicine
272
Urology & Nephrology
11944
Veterinary Sciences
35
Virology
2361
Zoology
0
Channels
BIOLOGY OF THE CELL
16
CELL COMMUNICATION AND SIGNALING
444
CELL PROLIFERATION
93
CELL RESEARCH
361
CELLS
3632
CELLULAR IMMUNOLOGY
244
COLD SPRING HARBOR PERSPECTIVES IN BIOLOGY
165
CURRENT OPINION IN CELL BIOLOGY
222
CURRENT OPINION IN STRUCTURAL BIOLOGY
363
EMBO JOURNAL
229
EMBO REPORTS
242
IMMUNOLOGY AND CELL BIOLOGY
38
INFLAMMATION RESEARCH
322
JOURNAL OF BIOMEDICAL SCIENCE
210
JOURNAL OF CELL BIOLOGY
127
JOURNAL OF CELL COMMUNICATION AND SIGNALING
161
JOURNAL OF CELL SCIENCE
23
JOURNAL OF CELLULAR PHYSIOLOGY
211
MOLECULAR AND CELLULAR ENDOCRINOLOGY
435
MOLECULAR BIOLOGY OF THE CELL
399
MOLECULAR CANCER RESEARCH
132
NATURE CELL BIOLOGY
538
PIGMENT CELL & MELANOMA RESEARCH
45
SKELETAL MUSCLE
66
CELL BIOLOGY INTERNATIONAL
132
GENES TO CELLS
42
JOURNAL OF HISTOCHEMISTRY & CYTOCHEMISTRY
45
INFLAMMATION
439
BIOCHEMISTRY MOSCOW SUPPLEMENT SERIES A-MEMBRANE AND CELL BIOLOGY
117
NUCLEUS-INDIA
128
PROTEIN & CELL
148
HUMAN CELL
418
JOURNAL OF BIOENERGETICS AND BIOMEMBRANES
142
JOURNAL OF MOLECULAR HISTOLOGY
236
JOURNAL OF MUSCLE RESEARCH AND CELL MOTILITY
132
SCI Abstract
search
ALL
RECOMMENDED
+
RNA binding protein SERBP1 is indispensable for oocyte development and maturation in mice
All content on this site: Copyright © 2025 Elsevier B.V., its licensors, and contributors. All rights are reserved, includ...
Molecular And Cellular Endocrinology
comment
0
thumb_up
0
Etomidate relieves oxaliplatin-induced neuropathic pain by regulating AMPK/Nrf2/HO-1 axis
All content on this site: Copyright © 2025 Elsevier B.V., its licensors, and contributors. All rights are reserved, includ...
Molecular And Cellular Endocrinology
comment
0
thumb_up
0
Glucose deprivation impairs lipid tolerance related to mitophagy disorder in cardiomyocytes
All content on this site: Copyright © 2025 Elsevier B.V., its licensors, and contributors. All rights are reserved, includ...
Molecular And Cellular Endocrinology
comment
0
thumb_up
0
E-cigarette aerosol constituents modulate Leydig cell steroidogenic pathways: Evidence from experimental models
All content on this site: Copyright © 2025 Elsevier B.V., its licensors, and contributors. All rights are reserved, includ...
Molecular And Cellular Endocrinology
comment
0
thumb_up
0
Kinetic management of endocrine disruption: How chemical dynamics shape hormonal systems
All content on this site: Copyright © 2025 Elsevier B.V., its licensors, and contributors. All rights are reserved, includ...
Molecular And Cellular Endocrinology
comment
0
thumb_up
0
FAM237B, a conserved orexigenic neuropeptide, is regulated by fasting, insulin, and neuroinflammation in mouse hypothalamic NPY/AgRP neurons
All content on this site: Copyright © 2025 Elsevier B.V., its licensors, and contributors. All rights are reserved, includ...
Molecular And Cellular Endocrinology
comment
0
thumb_up
0
Alpha-Klotho-deficient female mice exhibit estrogen metabolic dysregulation and a premature ovarian insufficiency–like phenotype
All content on this site: Copyright © 2025 Elsevier B.V., its licensors, and contributors. All rights are reserved, includ...
Molecular And Cellular Endocrinology
comment
0
thumb_up
0
SIK1 drives lipid-induced insulin resistance in skeletal muscle by linking TGFβ1-Smad2/3 activation to PDE4-cAMP dysregulation
All content on this site: Copyright © 2025 Elsevier B.V., its licensors, and contributors. All rights are reserved, includ...
Molecular And Cellular Endocrinology
comment
0
thumb_up
0
n-3 polyunsaturated fatty acids inhibit the IL-1β/SP positive feedback loop in intervertebral disc endplate and low back pain-related behaviors in mice
All content on this site: Copyright © 2025 Elsevier B.V., its licensors, and contributors. All rights are reserved, includ...
Molecular And Cellular Endocrinology
comment
0
thumb_up
0
Oral Honokiol-loaded solid lipid nanoparticles: A shielding nanotherapeutic strategy to attenuate STZ-induced type 1 diabetes via targeted modulation of oxidative stress and apoptotic signaling
All content on this site: Copyright © 2025 Elsevier B.V., its licensors, and contributors. All rights are reserved, includ...
Molecular And Cellular Endocrinology
comment
0
thumb_up
0
Corrigendum to “Differential effects of synthetic progestagens on neuron survival and estrogen neuroprotection in cultured neurons” [Mol. Cell. Endocrinol. 384 1-2 (2014) 52-60]
All content on this site: Copyright © 2025 Elsevier B.V., its licensors, and contributors. All rights are reserved, includ...
Molecular And Cellular Endocrinology
comment
0
thumb_up
0
Retraction notice to “Involvement of PI3 kinase and MAP kinase in IGF-I- and insulin-induced oocyte maturation in Cyprinus carpio” [Mol. Endocrinol. 309 (2009) 93-100]
All content on this site: Copyright © 2025 Elsevier B.V., its licensors, and contributors. All rights are reserved, includ...
Molecular And Cellular Endocrinology
comment
0
thumb_up
0
Retraction notice to “Regulation of ovarian steroidogenesis in vitro by IGF-I and insulin in common carp, Cyprinus carpio: stimulation of aromatase activity and P450arom gene expression” [Mol. Endocrinol. 315 (2010) 95-103]
All content on this site: Copyright © 2025 Elsevier B.V., its licensors, and contributors. All rights are reserved, includ...
Molecular And Cellular Endocrinology
comment
0
thumb_up
0
Concept and connotation of the geroprotective and anti-aging effects of metformin: From AMPK activation to SASP suppression
All content on this site: Copyright © 2025 Elsevier B.V., its licensors, and contributors. All rights are reserved, includ...
Molecular And Cellular Endocrinology
comment
0
thumb_up
0
Gastrointestinal expression of the NPB/W signaling system and inhibitory effects of neuropeptide B and W on colonic contractility in control and diabetic rats
All content on this site: Copyright © 2025 Elsevier B.V., its licensors, and contributors. All rights are reserved, includ...
Molecular And Cellular Endocrinology
comment
0
thumb_up
0
Histone deacetylases inhibitor Chidamide mitigates inflammation and insulin resistance by targeting VDR in skeletal muscle cells
All content on this site: Copyright © 2025 Elsevier B.V., its licensors, and contributors. All rights are reserved, includ...
Molecular And Cellular Endocrinology
comment
0
thumb_up
0
Methimazole-induced hypothyroidism disrupts testicular glycogen regulation without affecting insulin expression or signaling in rats
All content on this site: Copyright © 2025 Elsevier B.V., its licensors, and contributors. All rights are reserved, includ...
Molecular And Cellular Endocrinology
comment
0
thumb_up
0
PDK1 downregulation impairs decidualization via dysregulated glycolysis: Potential relevance to preeclampsia
All content on this site: Copyright © 2025 Elsevier B.V., its licensors, and contributors. All rights are reserved, includ...
Molecular And Cellular Endocrinology
comment
0
thumb_up
0
Investigate sodium orthovanadate molecular mechanisms in diabetes-aggravated ulcerative colitis, focusing on Nrf2/Keap1 antioxidant and NF-κB/IL-6 inflammatory pathways
Ulcerative colitis (UC) is a long-term inflammatory condition affecting the colon’s lining starting from the rectum ...
Journal Of Molecular Histology
comment
0
thumb_up
0
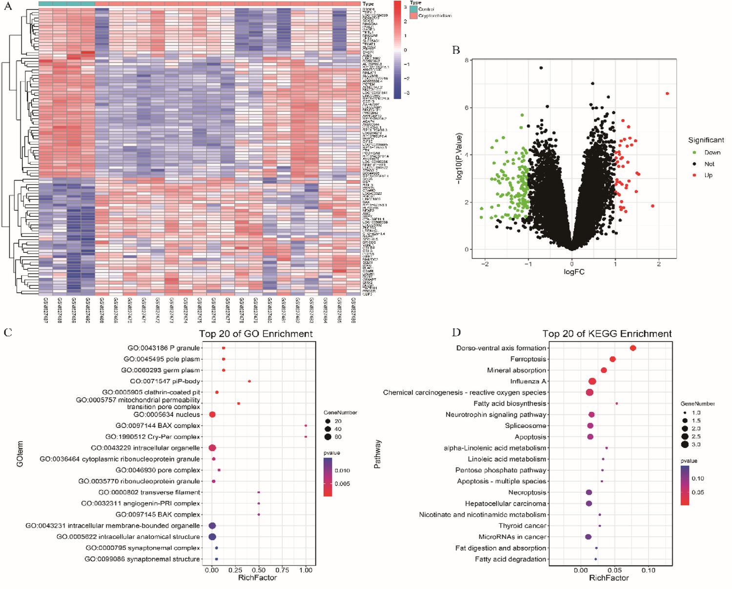
Comprehensively exploring the roles of MAGEA1 in cryptorchidism and its related transcription factor regulatory network
Cryptorchidism is caused by a combination of environmental and genetic variables. This study aimed to identify cryptorchid...
Journal Of Molecular Histology
comment
0
thumb_up
0
METTL14 mitigates osteoporosis progression by promoting osteogenic differentiation of BMMSCs through improving mitochondrial dysfunction
Osteoporosis, a prevalent metabolic bone disorder characterized by diminished bone mass and microarchitectural deteriorati...
Journal Of Molecular Histology
comment
0
thumb_up
0
Fargesin enhances the condition of intervertebral disc degeneration by suppressing BRD4 expression and influencing autophagy in NPCs
Intervertebral Disc Degeneration (IVDD) stands as the prevalent chronic skeletal muscle degenerative disease and the prima...
Journal Of Molecular Histology
comment
0
thumb_up
0
The role of microbiota derived metabolites in modulating diabetic inflammation: a systematic review
Emerging evidence indicates that gut microbiota-derived metabolites (MDMs) modulate immune and metabolic pathways relevant...
Journal Of Molecular Histology
comment
0
thumb_up
0
Effect of targeted regulation of miR-499a-5p/integrin β1 by circ_001567 on malignant progression of gastric cancer cells
To investigate the effect of targeted regulation of miR-499a-5p/integrin β1 (ITGB1) by circ_001567 on malignant progr...
Journal Of Molecular Histology
comment
0
thumb_up
0
Acupuncture modulates actin homeostasis and promotes myelin sheath regeneration in rat models of intracerebral hemorrhage
The relationship between actin dynamics and remyelination after intracerebral hemorrhage (ICH) remains unclear. This study...
Journal Of Molecular Histology
comment
0
thumb_up
0
The role and mechanism of 3D-printed hydrogel-CGF/PLGA composite polymer in promoting skin burn healing
Skin burn healing faces challenges, including delayed wound closure, high infection risk, and scar formation, necessitatin...
Journal Of Molecular Histology
comment
0
thumb_up
0
Colonic inflammatory response in a D-galactose-induced aging model: elevated IL-1β expression
Aging is a long-term and complex process characterized by cellular changes, including cell cycle arrest, increased product...
Journal Of Molecular Histology
comment
0
thumb_up
0
Identification and validation of GNA15 as a novel diagnostic biomarker in ulcerative colitis
Despite advances in transcriptomic profiling, reliable diagnostic biomarkers that accurately reflect disease activity and ...
Journal Of Molecular Histology
comment
0
thumb_up
0
Disrupting the circTNC/miR-582-5p/MAPK8 axis alleviates oxidative stress-induced trophoblast dysfunction in preeclampsia
Preeclampsia (PE) is a serious pregnancy complication characterized by hypertension and systemic inflammation, often drive...
Journal Of Molecular Histology
comment
0
thumb_up
0
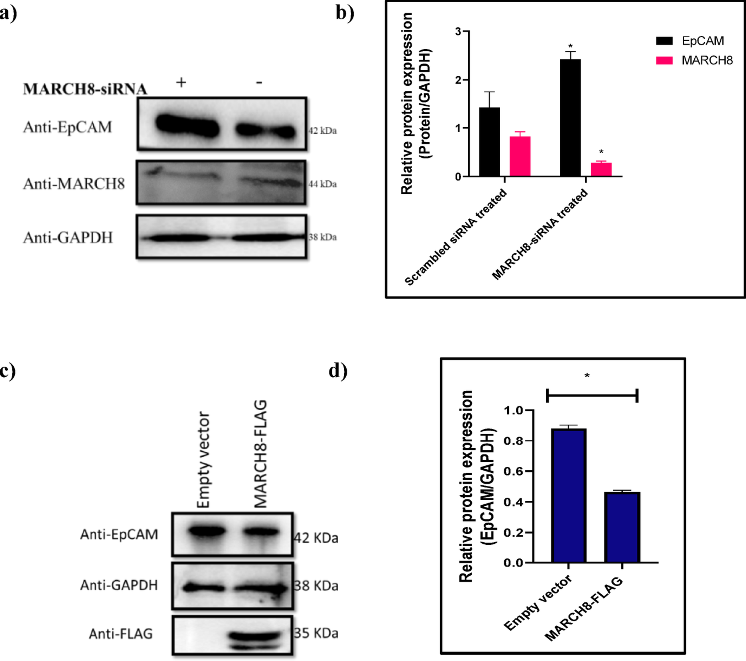
EpCAM as a novel target of MARCH8: implications for esophageal squamous cell carcinoma progression
Emerging evidence suggests a crucial role of MARCH8, a membrane-associated RING-E3 ubiquitin ligase, in cancer progression...
Journal Of Molecular Histology
comment
0
thumb_up
0
Load More
Modal title
×
Modal title
×
Share
Login
Global News and Health Forum
Join Now!
Member Login
Remember me
Forgot password?
Or using
Linkedin