×
Close
Login
Home
SCI Abstract
Library D
Community
Events
Events & Partner
WeMed
Media Partners
Educational Partner
User Tools
FAQ/USER GUIDE
Language
English
中文/ Chinese
Contact Us
×
Close
mdla_1
mdla_2
mdla_3
mdla_4
mdla_5
mdla_6
Categories
Pathology
4702
Global Medical University
4753
Allergy
1661
Anatomy & Morphology
1532
Andrology
379
Anesthesia & Intensive Care
1178
Anesthesiology
5044
Audiology & Speech-Language Pathology
318
Behavioral Sciences
104
Biochemical Research Methods
6607
Biochemistry & Molecular Biology
28029
Biodiversity Conservation
289
Biology
7870
Biophysics
7500
Biotechnology & Applied Microbiology
7886
Cardiac & Cardiovascular Systems
29211
Cardiovascular & Respiratory Systems
1315
Cell & Tissue Engineering
649
Cell Biology
10697
Chemistry, Analytical
4091
Chemistry, Applied
10186
Chemistry, Medicinal
8286
Chemistry, Multidisciplinary
17738
Clinical Immunology & Infectious Disease
364
Clinical Medicine
8627
Clinical Neurology
15460
Clinical Psychology & Psychiatry
1143
Critical Care Medicine
2898
Dentistry, Oral Surgery & Medicine
12587
Dermatology
7199
Developmental Biology
6612
Ecology
613
Education, Scientific Disciplines
1893
Emergency Medicine
3745
Endocrinology, Metabolism & Nutrition
22419
Engineering, Biomedical
3530
Entomology
433
Environmental Medicine & Public Health
4406
Evolutionary Biology
247
Gastroenterology & Hepatology
11188
General & Internal Medicine
6483
Genetics & Heredity
14005
Geriatrics & Gerontology
4661
Gerontology
344
Health Care Sciences & Services
15027
Health Policy & Services
617
Hematology
5284
Immunology
23215
Infectious Diseases
13089
Integrative & Complementary Medicine
2729
Medical Ethics
1147
Medical Informatics
2093
Medical Laboratory Technology
419
Medicine, General & Internal
42223
Medicine, Legal
466
Medicine, Research & Experimental
16570
Microbiology
21793
Mycology
0
Nanoscience & Nanotechnology
4923
Neuroimaging
1251
Neurology
4181
Neurosciences
36902
Nursing
8976
Nutrition & Dietetics
7512
Obstetrics & Gynecology
7725
Oncology
49092
Ophthalmology
8976
Optics
3953
Orthopedics
10924
Orthopedics, Rehabilitation & Sports Medicine
1637
Otolaryngology
1478
Otorhinolaryngology
4593
Parasitology
1023
Pediatrics
19952
Peripheral Vascular Disease
4384
Pharmacology & Pharmacy
32730
Pharmacology/Toxicology
11380
Physiology
8316
Polymer Science
503
Primary Health Care
781
Psychiatry
17636
Psychology
4898
Psychology, Applied
86
Psychology, Biological
327
Psychology, Clinical
740
Psychology, Developmental
235
Psychology, Educational
137
Psychology, Experimental
141
Psychology, Mathematical
0
Psychology, Multidisciplinary
1575
Psychology, Psychoanalysis
30
Psychology, Social
112
Public Health & Health Care Science
2098
Public, Environmental & Occupational Health
25602
Quantum Science & Technology
0
Radiology, Nuclear Medicine & Imaging
11583
Radiology, Nuclear Medicine & Medical Imaging
7619
Rehabilitation
2849
Remote Sensing
0
Reproductive Biology
2559
Reproductive Medicine
1145
Research/Laboratory Medicine & Medical Technology
3718
Respiratory System
6846
Rheumatology
5475
Social Sciences, Biomedical
1124
Substance Abuse
2605
Surgery
31248
Toxicology
4130
Transplantation
939
Tropical Medicine
272
Urology & Nephrology
11918
Veterinary Sciences
35
Virology
2373
Zoology
0
Channels
Journal of Clinical Pathology
109
Medrxiv - Pathology
212
ADVANCES IN ANATOMIC PATHOLOGY
127
BRAIN PATHOLOGY
71
BRAIN TUMOR PATHOLOGY
92
CANCER CYTOPATHOLOGY
65
CELLULAR ONCOLOGY
310
DISEASE MODELS & MECHANISMS
8
HISTOPATHOLOGY
220
JOURNAL OF MOLECULAR DIAGNOSTICS
31
NEUROPATHOLOGY AND APPLIED NEUROBIOLOGY
79
PATHOLOGY
0
SEMINARS IN IMMUNOPATHOLOGY
144
ACTA CYTOLOGICA
122
AMERICAN JOURNAL OF FORENSIC MEDICINE AND PATHOLOGY
19
CARDIOVASCULAR PATHOLOGY
167
CYTOJOURNAL
131
CYTOPATHOLOGY
98
DIAGNOSTIC CYTOPATHOLOGY
140
INTERNATIONAL JOURNAL OF EXPERIMENTAL PATHOLOGY
14
INTERNATIONAL JOURNAL OF IMMUNOPATHOLOGY AND PHARMACOLOGY
84
INTERNATIONAL JOURNAL OF PALEOPATHOLOGY
1
INTERNATIONAL JOURNAL OF SURGICAL PATHOLOGY
86
JOURNAL OF COMPARATIVE PATHOLOGY
247
NEUROPATHOLOGY
34
PATHOBIOLOGY
85
PATHOLOGY INTERNATIONAL
74
SEMINARS IN DIAGNOSTIC PATHOLOGY
164
INDIAN JOURNAL OF PATHOLOGY AND MICROBIOLOGY
183
PATHOLOGY RESEARCH AND PRACTICE
1118
SCIENCE & JUSTICE
0
AJSP-REVIEWS AND REPORTS
80
CLINICAL PATHOLOGY
21
CURRENT PATHOBIOLOGY REPORTS
44
HEAD & NECK PATHOLOGY
322
SCI Abstract
search
ALL
RECOMMENDED
+
Akt/mTOR pathway-mediated CCNA1 regulation of radiotherapy resistance in nasopharyngeal carcinoma
Nasopharyngeal carcinoma (NPC), as a cancer type highly sensitive to radiotherapy, has radiation therapy as the preferred ...
Cellular Oncology
comment
0
thumb_up
0
Platelets in the tumor microenvironment: potential mediators of immune exclusion and resistance to immune checkpoint inhibitor therapy
Cancer cells employ diverse strategies to evade immune surveillance and resist therapy, including immune exclusion—a...
Cellular Oncology
comment
0
thumb_up
0
The moonlighting functions of glycolytic enzymes in tumorigenesis
Glycolysis is a ubiquitous energy-supply process that occurs in virtually all living cells. The phenomenon of aerobic glyc...
Cellular Oncology
comment
0
thumb_up
0
Neural-tumor crosstalk and molecular targeting: mechanisms and therapeutic implications in cancer neuroscience
The nervous system is increasingly recognized as a key regulator of the tumor microenvironment, engaging in bidirectional ...
Cellular Oncology
comment
0
thumb_up
0
CXCL12 derived from cancer-associated fibroblasts mediates dysfunctional intratumoral adaptive immunity in diabetic pancreatic adenocarcinoma
Diabetes mellitus (DM) affects the occurrence and progression of pancreatic adenocarcinoma (PAAD), but the DM-related immu...
Cellular Oncology
comment
0
thumb_up
0
METTL1-mediated mG tRNA modification promotes colorectal cancer progression and liver metastasis via translational regulation
Colorectal cancer (CRC) is a leading cause of cancer-related mortality worldwide, with colorectal cancer liver metastasis ...
Cellular Oncology
comment
0
thumb_up
0
Intratumoral PD-1 CD8 T cells correlate with AFP levels in HCC patients: a brief report
Hepatocellular carcinoma (HCC), the most common primary liver cancer, typically arises in a context of chronic inflammatio...
Cellular Oncology
comment
0
thumb_up
0
Decoding SR protein regulation: kinases, phosphatases, and therapeutic targeting strategies
RNA splicing is a fundamental cellular process that transforms precursor messenger RNA (pre-mRNA) into mature messenger RN...
Cellular Oncology
comment
0
thumb_up
0
ENY2 transcription and export complex 2 subunit deficiency induces nucleolar stress to inhibit tumor progression through NPM1/MDM2/p53-dependent and -independent responses
The selective induction of nucleolar stress in cancer cells has become a potential anticancer therapy. However, precisely ...
Cellular Oncology
comment
0
thumb_up
0
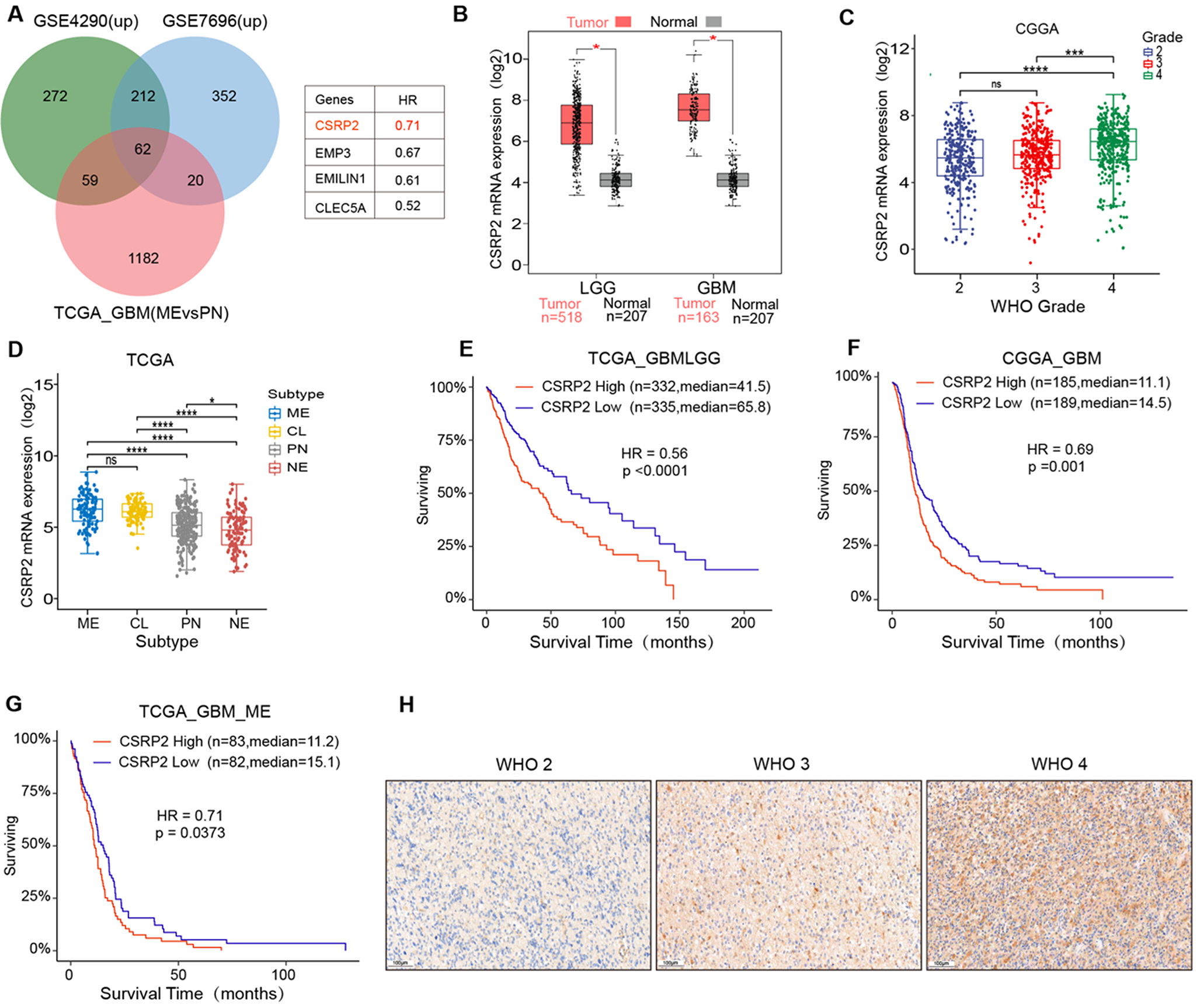
CSRP2 modulates PDGFRA/PI3K/AKT signaling via PRC1 components in glioma
Glioblastoma (GBM) is the most common and aggressive primary brain tumor, characterized by poor prognosis and therapeutic ...
Cellular Oncology
comment
0
thumb_up
0
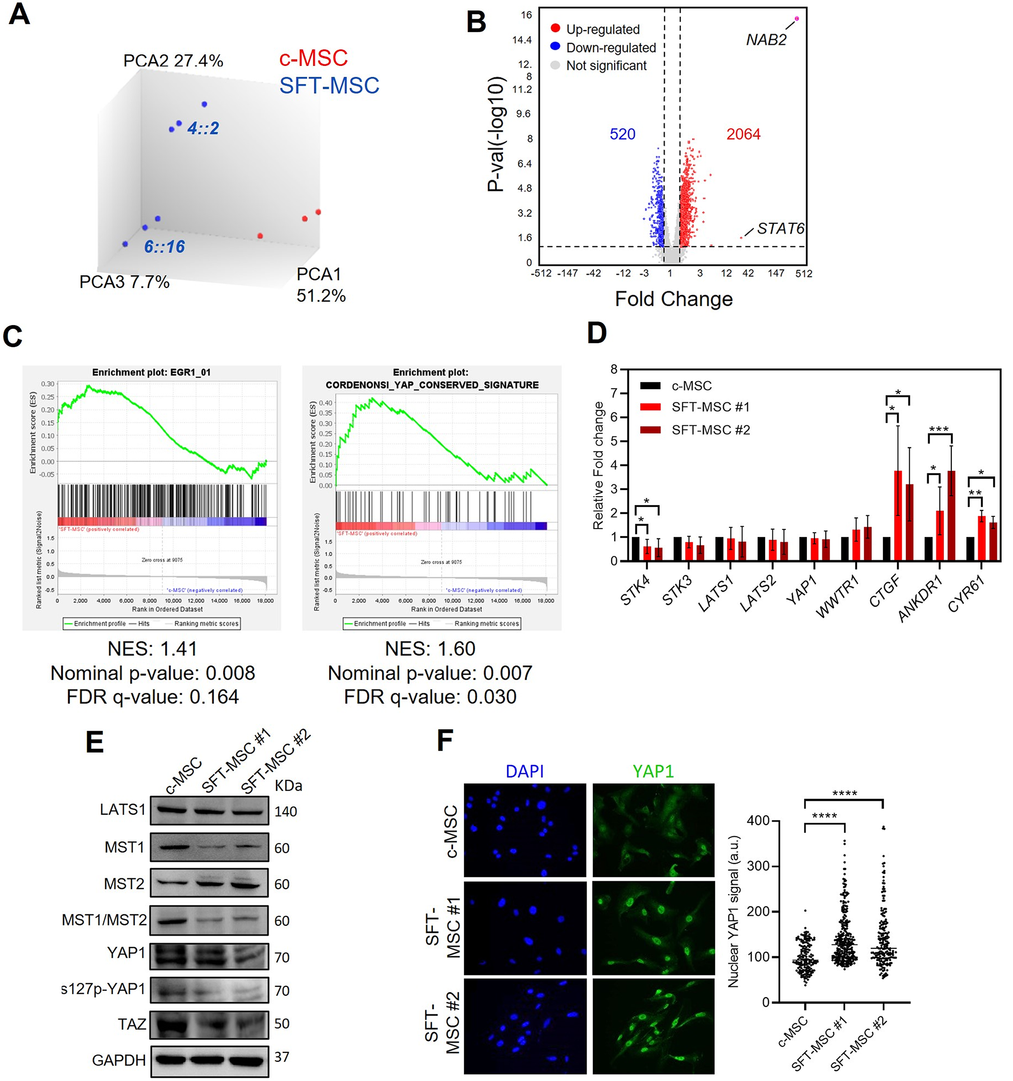
Hippo signalling pathway mediates oncogenic properties of NAB2::STAT6 in solitary fibrous tumour
Solitary fibrous tumour (SFT) is a rare mesenchymal neoplasm molecularly defined by the NAB2::STAT6 gene fusion (GF), an a...
Cellular Oncology
comment
0
thumb_up
0
Pan-cancer analysis of cholesterol metabolism reveals the uptake as a modulator of tumor immune features and of the KRAS pathway
Cholesterol dysregulation plays a central role in tumor progression and has emerged as a potential therapeutic target. Its...
Cellular Oncology
comment
0
thumb_up
0
Disconnect between in vitro and in vivo efficacy of the MPS1 inhibitor NTRC 0066-0 against glioblastoma
Glioblastoma (GBM) is the most common adult primary brain tumor for which new therapeutic strategies are desperately neede...
Cellular Oncology
comment
0
thumb_up
0
Single-cell mapping of cholesterol metabolism reveals FDPS as a therapeutic vulnerability in hepatocellular carcinoma
Dysregulated cholesterol metabolism has emerged as a crucial driver of hepatocellular carcinoma (HCC) progression and immu...
Cellular Oncology
comment
0
thumb_up
0
Discover personalized drug opportunity and optimized tumor-infiltrating lymphocyte therapy for rare cancer: an organoid-based whole-journey clinical mapping study in a neuroendocrine cancer patient
Rare cancer patients face dire prognoses due to high malignancy and scarce treatment options, underscoring an imperative f...
Cellular Oncology
comment
0
thumb_up
0
Strategies to target PD-1/PD-L1 in the tumor microenvironment
In recent years, cancer immunotherapy has become one of the most important methods in cancer treatment, which can kill tum...
Cellular Oncology
comment
0
thumb_up
0
Barnaculate Carcinoma in Four Patients: Verrucoid Squamous Cell Carcinoma Subtype with and Oncogenic Variants
Well-differentiated squamous cell carcinoma (SCC) in the oral cavity often has limited pleomorphism. Commonly seen in pati...
Head & Neck Pathology
comment
0
thumb_up
0
An Introduction to Pathology Foundation Models
Foundation models are a recently described class of machine learning algorithms that use large amounts of data and trainin...
Head & Neck Pathology
comment
0
thumb_up
0
Prognostic Role of Unconventional Tumor Site of Origin in Mucoepidermoid Carcinoma: A Comprehensive Analysis Using the SEER Database
Mucoepidermoid carcinoma (MEC) is the most common malignant salivary gland tumor, yet prognosis may vary substantially by ...
Head & Neck Pathology
comment
0
thumb_up
0
Oral HPV-Related Epithelial Proliferation during Fingolimod Therapy: First Case Report and Review of the Literature
Fingolimod, an immunomodulatory agent used in the treatment of multiple sclerosis, has been associated with an increased r...
Head & Neck Pathology
comment
0
thumb_up
0
A Case Report of Primitive Myxoid Mesenchymal Tumor of Infancy (PMMTI) with -ITD Genetic Alteration in the Sinonasal Cavity and Review of Literature
Primitive myxoid mesenchymal tumor of infancy (PMMTI) is a rare fibroblastic/myofibroblastic neoplasm, mostly occurring in...
Head & Neck Pathology
comment
0
thumb_up
0
β-Human Chorionic Gonadotropin–Secreting Giant Cell Tumor of Bone in the Mandible: Case Report and Comprehensive Literature Review
Giant cell tumor of bone (GCTB) is a rare but locally aggressive neoplasm which most commonly arises in the epiphyses of l...
Head & Neck Pathology
comment
0
thumb_up
0
Clinical and Prognostic Factors of Submandibular Gland Malignancies: A SEER-Based Analysis
While neoplasms of the submandibular gland (SMG) are rare, there is a nearly 50% risk of malignancy and its neoplasms are ...
Head & Neck Pathology
comment
0
thumb_up
0
Proceedings of the 2026 North American Society of Head and Neck Pathology Companion Meeting, San Antonio, TX, March 22, 2026: It’s a Trap!: Diagnostic Pitfalls in Sinonasal Pathology
Sinonasal pathology presents unique diagnostic challenges due to the anatomic complexity of the region, the wide histologi...
Head & Neck Pathology
comment
0
thumb_up
0
p63-Positive Diffuse Large B-cell Lymphoma of Oropharynx: A Treacherous Mimic of HPV-Related Squamous Cell Carcinoma—A Report of Three Cases
Human papillomavirus-associated squamous cell carcinoma is the most common malignant neoplasm of the oropharynx, often exp...
Head & Neck Pathology
comment
0
thumb_up
0
Intraductal Salivary Gland Neoplasms of the Oral Cavity: A Retrospective Case Series with Emphasis on Newly Described Entities
Intraductal salivary gland tumors represent a distinct and intriguing subset of salivary gland neoplasms, characterized by...
Head & Neck Pathology
comment
0
thumb_up
0
Novel Case of a Molecularly Confirmed Low-Grade Fibromyxoid Sarcoma of the Floor of the Mouth and Literature Review
Low-grade fibromyxoid sarcoma (LGFMS) is a deceptively bland spindle cell neoplasm with malignant potential, most commonly...
Head & Neck Pathology
comment
0
thumb_up
0
Circulating Tumor HPV DNA Kinetics for Squamous Cell Carcinoma of the Lacrimal Sac Treated with Chemoradiotherapy
Lacrimal sac squamous cell carcinoma (LSSCC) is the most common tumor of the rare disease subsite of the nasolacrimal syst...
Head & Neck Pathology
comment
0
thumb_up
0
Intraosseous Atypical Verrucopapillary Epithelial Proliferation with Verrucous Carcinoma Features Evolving from a Keratinizing Odontogenic Cyst: Report of an Uncommon Variant and Review of the Literature
Developmental odontogenic cysts (DOCs) of the jawbones with overt luminal keratinization, i.e., odontogenic keratocyst (OK...
Head & Neck Pathology
comment
0
thumb_up
0
Mechanistic Insights into Calcium Oxalate Crystals in Aspergillosis of the Maxillary Sinus
Aspergillus species can induce calcium oxalate crystal deposition, serving as an important diagnostic marker when typical ...
Head & Neck Pathology
comment
0
thumb_up
0
Load More
Modal title
×
Modal title
×
Share
Login
Global News and Health Forum
Join Now!
Member Login
Remember me
Forgot password?
Or using
Linkedin