×
Close
Login
Home
SCI Abstract
Library D
Events & Partner
WeMed
MDLA Events Platform
Events
Media Partners
Educational Partner
User Tools
FAQ/USER GUIDE
Language
English
中文/ Chinese
French
Português
Español
Arabic
Russian
Contact Us
×
Close
mdla_1
mdla_2
mdla_3
mdla_4
mdla_5
mdla_6
Categories
Ecology
631
Global Medical University
4983
Allergy
1699
Anatomy & Morphology
1528
Andrology
379
Anesthesia & Intensive Care
1224
Anesthesiology
5240
Audiology & Speech-Language Pathology
311
Behavioral Sciences
104
Biochemical Research Methods
6740
Biochemistry & Molecular Biology
28859
Biodiversity Conservation
294
Biology
8103
Biophysics
7956
Biotechnology & Applied Microbiology
8053
Cardiac & Cardiovascular Systems
30112
Cardiovascular & Respiratory Systems
1348
Cell & Tissue Engineering
664
Cell Biology
10762
Chemistry, Analytical
4154
Chemistry, Applied
10754
Chemistry, Medicinal
8448
Chemistry, Multidisciplinary
18249
Clinical Immunology & Infectious Disease
397
Clinical Medicine
8736
Clinical Neurology
15936
Clinical Psychology & Psychiatry
1251
Critical Care Medicine
3057
Dentistry, Oral Surgery & Medicine
12737
Dermatology
7353
Developmental Biology
6790
Education, Scientific Disciplines
1919
Emergency Medicine
3858
Endocrinology, Metabolism & Nutrition
23203
Engineering, Biomedical
3585
Entomology
445
Environmental Medicine & Public Health
4578
Evolutionary Biology
252
Gastroenterology & Hepatology
11540
General & Internal Medicine
6783
Genetics & Heredity
14549
Geriatrics & Gerontology
4845
Gerontology
338
Health Care Sciences & Services
15479
Health Policy & Services
613
Hematology
5371
Immunology
24161
Infectious Diseases
13438
Integrative & Complementary Medicine
2805
Medical Ethics
1194
Medical Informatics
2139
Medical Laboratory Technology
419
Medicine, General & Internal
43503
Medicine, Legal
485
Medicine, Research & Experimental
17190
Microbiology
22506
Mycology
0
Nanoscience & Nanotechnology
5019
Neuroimaging
1248
Neurology
4363
Neurosciences
38334
Nursing
9258
Nutrition & Dietetics
7660
Obstetrics & Gynecology
7932
Oncology
50751
Ophthalmology
9334
Optics
4072
Orthopedics
11209
Orthopedics, Rehabilitation & Sports Medicine
1702
Otolaryngology
1490
Otorhinolaryngology
4682
Parasitology
1063
Pathology
4781
Pediatrics
20799
Peripheral Vascular Disease
4509
Pharmacology & Pharmacy
33677
Pharmacology/Toxicology
11854
Physiology
8669
Polymer Science
511
Primary Health Care
791
Psychiatry
18467
Psychology
5005
Psychology, Applied
92
Psychology, Biological
329
Psychology, Clinical
786
Psychology, Developmental
228
Psychology, Educational
143
Psychology, Experimental
133
Psychology, Mathematical
0
Psychology, Multidisciplinary
1576
Psychology, Psychoanalysis
30
Psychology, Social
112
Public Health & Health Care Science
2167
Public, Environmental & Occupational Health
26484
Quantum Science & Technology
0
Radiology, Nuclear Medicine & Imaging
11918
Radiology, Nuclear Medicine & Medical Imaging
7746
Rehabilitation
2873
Remote Sensing
0
Reproductive Biology
2697
Reproductive Medicine
1178
Research/Laboratory Medicine & Medical Technology
3841
Respiratory System
6995
Rheumatology
5660
Social Sciences, Biomedical
1150
Substance Abuse
2647
Surgery
32537
Toxicology
4177
Transplantation
931
Tropical Medicine
300
Urology & Nephrology
12420
Veterinary Sciences
35
Virology
2369
Zoology
0
Channels
AMERICAN NATURALIST
230
FUNCTIONAL ECOLOGY
174
BIOTROPICA
97
REVIEWS IN ENVIRONMENTAL SCIENCE AND BIO-TECHNOLOGY
130
SCI Abstract
search
ALL
RECOMMENDED
+
Polymer-assisted ureolytic microbially induced carbonate precipitation: mechanisms, efficiency optimization, and bio-cementation applications
Cementations bind sand/soil particles via physical and chemical interactions to form composite solids with macroscopic mec...
Reviews In Environmental Science And Bio-technology
comment
0
thumb_up
0
Phosphorus recovery from industrial effluents through chemical and electrochemical precipitation: a critical review
Phosphorus is a key topic in sustainable development due to its extreme importance for sectors like agricultural productio...
Reviews In Environmental Science And Bio-technology
comment
0
thumb_up
0
Iron oxides accelerate soil electron transport to promote the degradation of organic pollutants: A review
Organic pollutants in soil pose a threat to ecosystems and human health. Abundant iron oxides with high biological activit...
Reviews In Environmental Science And Bio-technology
comment
0
thumb_up
0
Phototrophic aggregates for wastewater treatment: identifying key parameters for formation and characterization
Phototrophic granules (or photogranules) are biological aggregates containing phototrophic and heterotrophic microorganism...
Reviews In Environmental Science And Bio-technology
comment
0
thumb_up
0
Bioremediation meets biosensing: leveraging microbial electrochemical cell-based biosensors
Civic development and industrial expansion have created opportunities but also accelerated environmental degradation. Bior...
Reviews In Environmental Science And Bio-technology
comment
0
thumb_up
0
A comprehensive review of impacts of soil management practices and climate adaptation strategies on soil thermal conductivity in agricultural soils
Soil thermal conductivity (λ) is a critical property influencing heat transfer in agro-environmental systems (A-ES), ...
Reviews In Environmental Science And Bio-technology
comment
0
thumb_up
0
A review of antifungal activity of bacterial strains and their secondary metabolites against species
Fusarium is a fungal genus with global significance, representing a serious threat to agriculture. Its impact is evident i...
Reviews In Environmental Science And Bio-technology
comment
0
thumb_up
0
Passive flux samplers for estimating airborne pollutants emissions: a comprehensive review
Air monitoring is key to addressing environmental concerns and protecting human health. Passive flux samplers (PFS) are lo...
Reviews In Environmental Science And Bio-technology
comment
0
thumb_up
0
Coupling of algae, algal organic matter, and nutrient biogeochemical cycling in eutrophic waters
Algal organic matter (AOM) originates from algal metabolism or the decomposition and release of intracellular substances, ...
Reviews In Environmental Science And Bio-technology
comment
0
thumb_up
0
A mini-review on the role of PETase in polyethylene terephthalate degradation
Polyethylene terephthalate (PET) is one of the most widely used thermoplastic materials in the world, commonly found in pa...
Reviews In Environmental Science And Bio-technology
comment
0
thumb_up
0
Nitrate-dependent iron oxidation for bioremediation of metal, metalloid, and radionuclide contaminants
Nitrogen and iron cycling are key drivers of biogeochemical processes, particularly in anoxic environments where they can ...
Reviews In Environmental Science And Bio-technology
comment
0
thumb_up
0
Unlocking hidden value: the metallurgical promise of spp.
The genus Rhodococcus comprises metabolically versatile and environmentally resilient actinobacteria that have emerged as ...
Reviews In Environmental Science And Bio-technology
comment
0
thumb_up
0
Beyond landfills: transforming biodegradable waste into climate solutions and valuable resources
Human activities are increasingly contributing to global climate change through the accumulation of greenhouse gases in th...
Reviews In Environmental Science And Bio-technology
comment
0
thumb_up
0
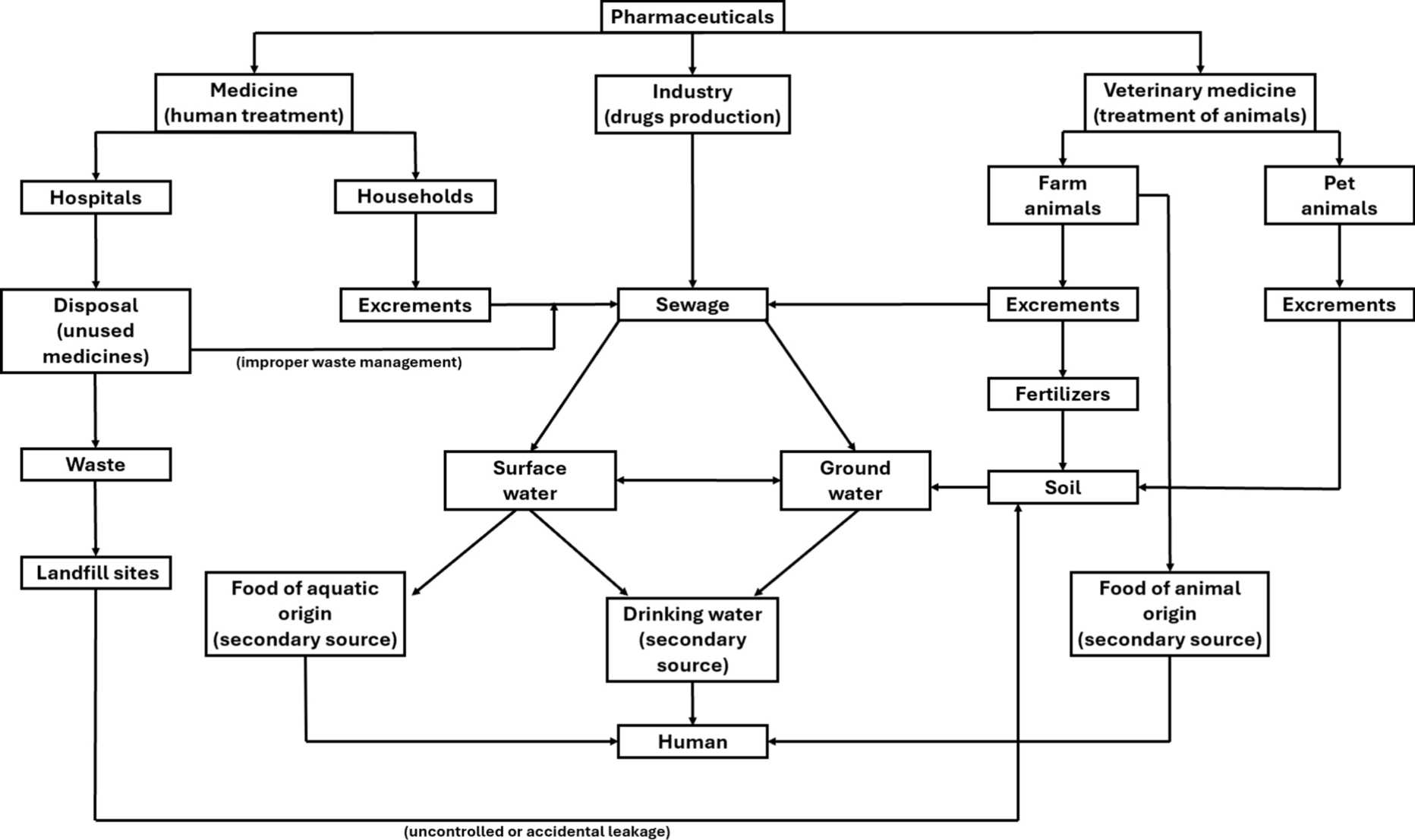
Non-steroidal anti-inflammatory drugs as emerging water and food contaminants: review
Among the various agents employed in both human and veterinary medicine, the presence of non-steroidal anti-inflammatory d...
Reviews In Environmental Science And Bio-technology
comment
0
thumb_up
0
Biomining nickel for a greener low-carbon future: progress in bioleaching technologies and acidophilic microbiology
Over recent decades, biomining has emerged as a highly promising and increasingly adopted approach for metal recovery. Her...
Reviews In Environmental Science And Bio-technology
comment
0
thumb_up
0
Review on the metabolic synergistic mechanisms in fungal-bacterial co-culture systems for VOCs biodegradation: from a microscopic perspective
Fungal-bacterial co-culture systems have attracted increasing attention for their enhanced efficiency in volatile organic ...
Reviews In Environmental Science And Bio-technology
comment
0
thumb_up
0
Pleomorphism drives the lifestyle transitions in bacteria for micro-niche adaptation in biofilm
Bacteria have developed specific mechanisms to survive under various terrestrial and aquatic habitats, through combating t...
Reviews In Environmental Science And Bio-technology
comment
0
thumb_up
0
Review of current hydroponic food production practices and the potential role of bioelectrochemical systems
Hydroponic cultivation is an efficient, resource-saving technology that produces high yields of high-quality products per ...
Reviews In Environmental Science And Bio-technology
comment
0
thumb_up
0
Emerging trends in algae farming on non-arable lands for resource reclamation, recycling, and mitigation of climate change-driven food security challenges
The current agri-food systems are unable to fulfill global demand and account for 33% of all greenhouse gas emissions. Con...
Reviews In Environmental Science And Bio-technology
comment
0
thumb_up
0
Biological strategies for Bisphenol A degradation: mechanisms and pathways
Bisphenol A (BPA) has been extensively applied for the production of polycarbonate plastics and epoxy resins, which has ga...
Reviews In Environmental Science And Bio-technology
comment
0
thumb_up
0
Breakthrough innovations in carbon dioxide mineralization for a sustainable future
Greenhouse gas emissions and climate change concerns have prompted worldwide initiatives to lower carbon dioxide (CO2) lev...
Reviews In Environmental Science And Bio-technology
comment
0
thumb_up
0
Electrochemical and bioelectrochemical sulphide removal: A review
The increased demand for energy worldwide and the focus on the green shift have raised interest in renewable energy source...
Reviews In Environmental Science And Bio-technology
comment
0
thumb_up
0
Unveiling the evolution of anaerobic membrane bioreactors: applications, fouling issues, and future perspective in wastewater treatment
Over the past 45 years, anaerobic membrane bioreactor (AnMBR) technology has transitioned from laboratory-scale r...
Reviews In Environmental Science And Bio-technology
comment
0
thumb_up
0
Optimization strategies for enhanced production of single cell protein: recent advances and perspectives
The increasing demand for protein supplementation in both animal and human nutrition, coupled with the limitations of conv...
Reviews In Environmental Science And Bio-technology
comment
0
thumb_up
0
Biochar: a potential and green adsorbent for antibiotics removal from aqueous solution
Antibiotics like tetracyclines, quinolones, sulfonamides, and β-lactams are commonly used in human and animal health....
Reviews In Environmental Science And Bio-technology
comment
0
thumb_up
0
Harnessing green tide Ulva biomass for carbon dioxide sequestration
Green tides, characterised by massive blooms of the seaweed Ulva, pose a significant threat to coastal economies and marin...
Reviews In Environmental Science And Bio-technology
comment
0
thumb_up
0
The potential of biochar incorporation into agricultural soils to promote sustainable agriculture: insights from soil health, crop productivity, greenhouse gas emission mitigation and feasibility perspectives—a critical review
Biochar is a carbon-rich material produced through the pyrolysis of organic biomass. Its unique properties make it a versa...
Reviews In Environmental Science And Bio-technology
comment
0
thumb_up
0
Exploring fruit waste macromolecules and their derivatives to produce building blocks and materials
Fruit production is a pivotal sector of the human diet and world economy. Oranges, bananas, and guava stand out as some of...
Reviews In Environmental Science And Bio-technology
comment
0
thumb_up
0
Recent advancements in PFAS adsorptive removal using MOFs and COFs: a review
As an emerging pollutant, per- and polyfluoroalkyl substances (PFAS) are ubiquitous in water and pose a great risk to huma...
Reviews In Environmental Science And Bio-technology
comment
0
thumb_up
0
Microbial remediation of insensitive munitions compounds and their transformation products: from biodegradation mechanisms to engineered strategies
Insensitive munitions compounds (IMCs), such as 2,4-dinitroanisole (DNAN), 3-nitro-1,2,4-triazol-5-one (NTO) and nitroguan...
Reviews In Environmental Science And Bio-technology
comment
0
thumb_up
0
Load More
Modal title
×
Modal title
×
Share
Login
Global News and Health Forum
Join Now!
Member Login
Remember me
Forgot password?
Or using
Linkedin