×
Close
Login
Home
SCI Abstract
Library D
Community
Events
Events & Partner
WeMed
Media Partners
Educational Partner
User Tools
FAQ/USER GUIDE
Language
English
中文/ Chinese
Contact Us
×
Close
mdla_1
mdla_2
mdla_3
mdla_4
mdla_5
mdla_6
Categories
Cell Biology
10697
Global Medical University
4779
Allergy
1642
Anatomy & Morphology
1533
Andrology
379
Anesthesia & Intensive Care
1178
Anesthesiology
5054
Audiology & Speech-Language Pathology
318
Behavioral Sciences
104
Biochemical Research Methods
6633
Biochemistry & Molecular Biology
28085
Biodiversity Conservation
291
Biology
7900
Biophysics
7529
Biotechnology & Applied Microbiology
7897
Cardiac & Cardiovascular Systems
29265
Cardiovascular & Respiratory Systems
1316
Cell & Tissue Engineering
650
Chemistry, Analytical
4098
Chemistry, Applied
10233
Chemistry, Medicinal
8311
Chemistry, Multidisciplinary
17799
Clinical Immunology & Infectious Disease
364
Clinical Medicine
8628
Clinical Neurology
15515
Clinical Psychology & Psychiatry
1154
Critical Care Medicine
2920
Dentistry, Oral Surgery & Medicine
12613
Dermatology
7211
Developmental Biology
6617
Ecology
613
Education, Scientific Disciplines
1906
Emergency Medicine
3733
Endocrinology, Metabolism & Nutrition
22457
Engineering, Biomedical
3515
Entomology
434
Environmental Medicine & Public Health
4421
Evolutionary Biology
251
Gastroenterology & Hepatology
11239
General & Internal Medicine
6509
Genetics & Heredity
14052
Geriatrics & Gerontology
4677
Gerontology
345
Health Care Sciences & Services
15092
Health Policy & Services
617
Hematology
5281
Immunology
23306
Infectious Diseases
13128
Integrative & Complementary Medicine
2713
Medical Ethics
1147
Medical Informatics
2094
Medical Laboratory Technology
419
Medicine, General & Internal
42246
Medicine, Legal
466
Medicine, Research & Experimental
16601
Microbiology
21837
Mycology
0
Nanoscience & Nanotechnology
4959
Neuroimaging
1252
Neurology
4195
Neurosciences
36947
Nursing
9012
Nutrition & Dietetics
7529
Obstetrics & Gynecology
7716
Oncology
49201
Ophthalmology
9022
Optics
3964
Orthopedics
10932
Orthopedics, Rehabilitation & Sports Medicine
1627
Otolaryngology
1483
Otorhinolaryngology
4591
Parasitology
1034
Pathology
4720
Pediatrics
19985
Peripheral Vascular Disease
4395
Pharmacology & Pharmacy
32790
Pharmacology/Toxicology
11424
Physiology
8344
Polymer Science
504
Primary Health Care
781
Psychiatry
17685
Psychology
4903
Psychology, Applied
86
Psychology, Biological
327
Psychology, Clinical
743
Psychology, Developmental
235
Psychology, Educational
137
Psychology, Experimental
143
Psychology, Mathematical
0
Psychology, Multidisciplinary
1566
Psychology, Psychoanalysis
30
Psychology, Social
112
Public Health & Health Care Science
2100
Public, Environmental & Occupational Health
25680
Quantum Science & Technology
0
Radiology, Nuclear Medicine & Imaging
11601
Radiology, Nuclear Medicine & Medical Imaging
7606
Rehabilitation
2856
Remote Sensing
0
Reproductive Biology
2573
Reproductive Medicine
1150
Research/Laboratory Medicine & Medical Technology
3718
Respiratory System
6882
Rheumatology
5489
Social Sciences, Biomedical
1125
Substance Abuse
2607
Surgery
31332
Toxicology
4126
Transplantation
927
Tropical Medicine
272
Urology & Nephrology
11944
Veterinary Sciences
35
Virology
2361
Zoology
0
Channels
PROTEIN & CELL
148
BIOLOGY OF THE CELL
16
CELL COMMUNICATION AND SIGNALING
444
CELL PROLIFERATION
93
CELL RESEARCH
361
CELLS
3632
CELLULAR IMMUNOLOGY
244
COLD SPRING HARBOR PERSPECTIVES IN BIOLOGY
165
CURRENT OPINION IN CELL BIOLOGY
222
CURRENT OPINION IN STRUCTURAL BIOLOGY
363
EMBO JOURNAL
229
EMBO REPORTS
242
IMMUNOLOGY AND CELL BIOLOGY
38
INFLAMMATION RESEARCH
322
JOURNAL OF BIOMEDICAL SCIENCE
210
JOURNAL OF CELL BIOLOGY
127
JOURNAL OF CELL COMMUNICATION AND SIGNALING
161
JOURNAL OF CELL SCIENCE
23
JOURNAL OF CELLULAR PHYSIOLOGY
211
MOLECULAR AND CELLULAR ENDOCRINOLOGY
435
MOLECULAR BIOLOGY OF THE CELL
399
MOLECULAR CANCER RESEARCH
132
NATURE CELL BIOLOGY
538
PIGMENT CELL & MELANOMA RESEARCH
45
SKELETAL MUSCLE
66
CELL BIOLOGY INTERNATIONAL
132
GENES TO CELLS
42
JOURNAL OF HISTOCHEMISTRY & CYTOCHEMISTRY
45
INFLAMMATION
439
BIOCHEMISTRY MOSCOW SUPPLEMENT SERIES A-MEMBRANE AND CELL BIOLOGY
117
NUCLEUS-INDIA
128
HUMAN CELL
418
JOURNAL OF BIOENERGETICS AND BIOMEMBRANES
142
JOURNAL OF MOLECULAR HISTOLOGY
236
JOURNAL OF MUSCLE RESEARCH AND CELL MOTILITY
132
SCI Abstract
search
ALL
RECOMMENDED
+
Low-dose chloroquine treatment extends the lifespan of aged rats
Chloroquine (CQ) has long been used as an anti-malarial agent (Wellems and Plowe, 2001). Recently, CQ has also been applie...
Protein & Cell
comment
0
thumb_up
0
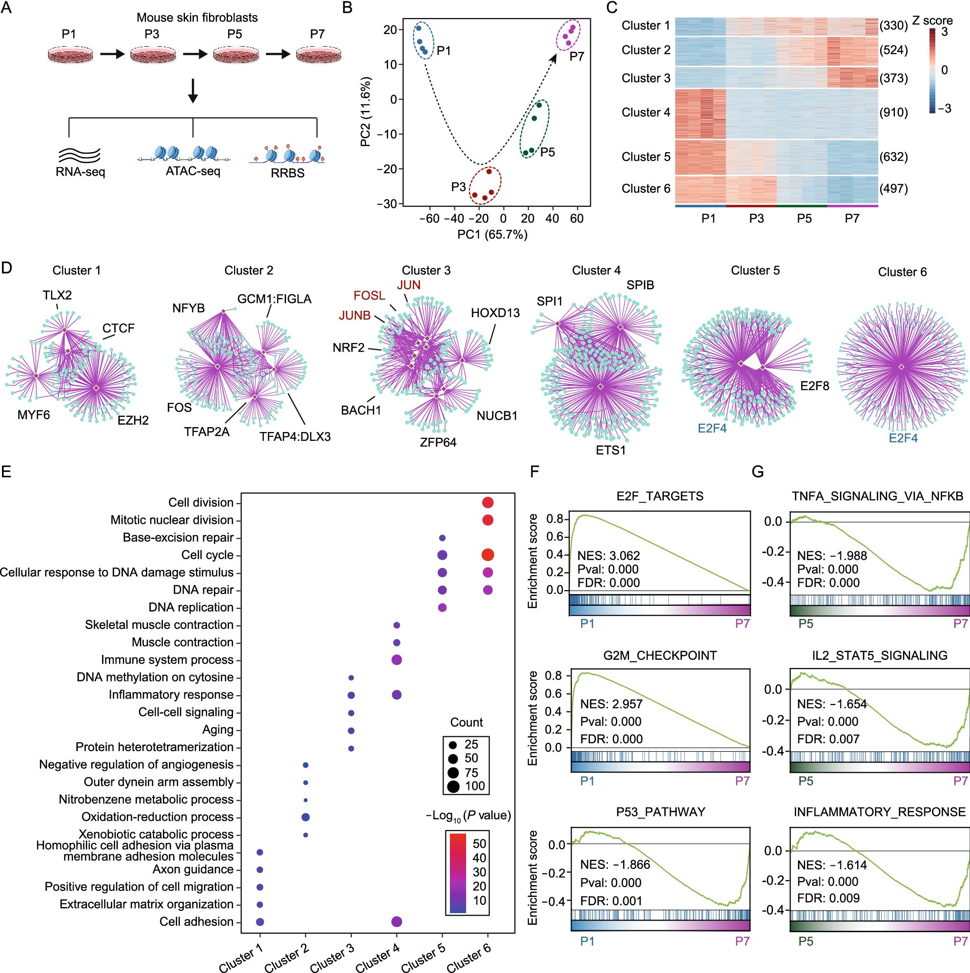
Unveiling E2F4, TEAD1 and AP-1 as regulatory transcription factors of the replicative senescence program by multi-omics analysis
Senescence, a stable state of growth arrest, affects many physiological and pathophysiological processes, especially aging...
Protein & Cell
comment
0
thumb_up
0
Correction to: Rescue of premature aging defects in Cockayne syndrome stem cells by CRISPR/Cas9-mediated gene correction
Department of Obstetrics and Gynecology, Center for Reproductive Medicine, Peking University Third Hospital, Beijing, 1001...
Protein & Cell
comment
0
thumb_up
0
mTORC2/RICTOR exerts differential levels of metabolic control in human embryonic, mesenchymal and neural stem cells
We are grateful to Lei Bai, Luyang Tian, Ruijun Bai, Jing Lu, Ying Yang, Xiuping Li, Shikun Ma and Lei Zhang for administr...
Protein & Cell
comment
0
thumb_up
0
BMP4 preserves the developmental potential of mESCs through - and -mediated chromosomal stability safeguarding
Chemically defined medium is widely used for culturing mouse embryonic stem cells (mESCs), in which N2B27 works as a subst...
Protein & Cell
comment
0
thumb_up
0
A framework for the responsible reform of the 14-day rule in human embryo research
Considering the importance of embryonic and pertinent research, the possibility of international policy adjustment, and th...
Protein & Cell
comment
0
thumb_up
0
Single-cell RNA sequencing reveals B cell-T cell interactions in vascular adventitia of hyperhomocysteinemia-accelerated atherosclerosis
Cardiovascular disease (CVD) is the leading cause of death around the world (Truelsen...
Protein & Cell
comment
0
thumb_up
0
Genome-wide CRISPR screen identifies synthetic lethality between DOCK1 inhibition and metformin in liver cancer
Metformin is currently a strong candidate anti-tumor agent in multiple cancers. However, its anti-tumor effectiveness vari...
Protein & Cell
comment
0
thumb_up
0
Efficient expansion of rare human circulating hematopoietic stem/progenitor cells in steady-state blood using a polypeptide-forming 3D culture
Although widely applied in treating hematopoietic malignancies, transplantation of hematopoietic stem/progenitor cells (HS...
Protein & Cell
comment
0
thumb_up
0
New pathogenic insights from large animal models of neurodegenerative diseases
Animal models are essential for investigating the pathogenesis and developing the treatment of human diseases. Identificat...
Protein & Cell
comment
0
thumb_up
0
Gonadal mosaicism mediated female-biased gender control in mice
In nature or during artificial breeding, evolutionary intervention or desirable trait...
Protein & Cell
comment
0
thumb_up
0
Differential transcriptomic landscapes of multiple organs from SARS-CoV-2 early infected rhesus macaques
SARS-CoV-2 infection causes complicated clinical manifestations with variable multi-organ injuries, however, the underlyin...
Protein & Cell
comment
0
thumb_up
0
SARS-CoV-2 impairs the disassembly of stress granules and promotes ALS-associated amyloid aggregation
The nucleocapsid (N) protein of SARS-CoV-2 has been reported to have a high ability of liquid-liquid phase separation, whi...
Protein & Cell
comment
0
thumb_up
0
FTO stabilizes MIS12 and counteracts senescence
N6-methyladenosine (m6A) is an abundant epitranscriptomic modification that regulates...
Protein & Cell
comment
0
thumb_up
0
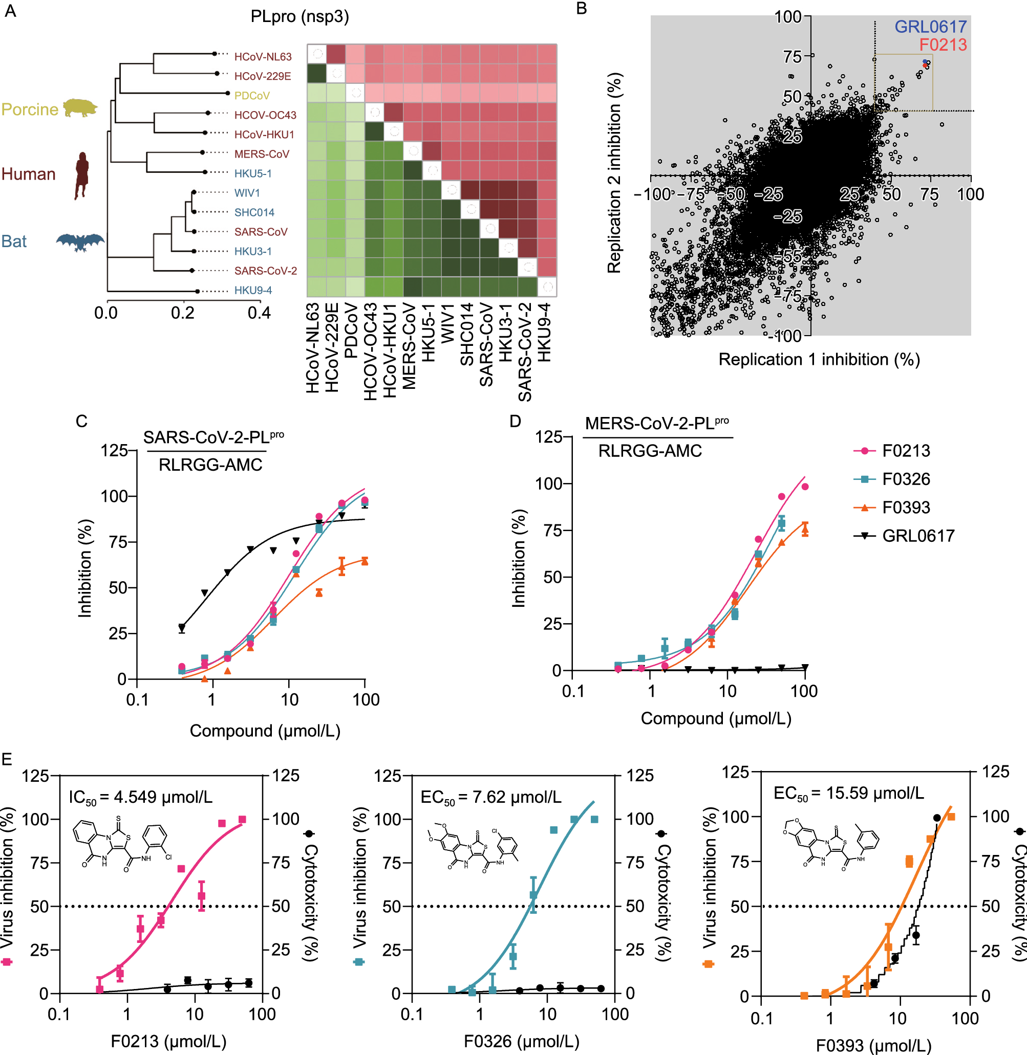
Targeting papain-like protease for broad-spectrum coronavirus inhibition
The emergence of SARS-CoV-2 variants of concern and repeated outbreaks of coronavirus epidemics in the past two decades em...
Protein & Cell
comment
0
thumb_up
0
Postnatal state transition of cardiomyocyte as a primary step in heart maturation
Postnatal heart maturation is the basis of normal cardiac function and provides critical insights into heart repair and re...
Protein & Cell
comment
0
thumb_up
0
Connecting past and present: single-cell lineage tracing
Central to the core principle of cell theory, depicting cells’ history, state and fate is a fundamental goal in mode...
Protein & Cell
comment
0
thumb_up
0
The early days of structural biology at the Beijing Institute of Biophysics: In memory of Professor Zhengjiong Lin (1935–2022)
At the end of 2017, while I was cleaning my apartment in Beijing, a thin journal caug...
Protein & Cell
comment
0
thumb_up
0
Modal title
×
Modal title
×
Share
Login
Global News and Health Forum
Join Now!
Member Login
Remember me
Forgot password?
Or using
Linkedin