×
Close
Login
Home
SCI Abstract
Library D
Events & Partner
WeMed
MDLA Events Platform
Events
Media Partners
Educational Partner
User Tools
FAQ/USER GUIDE
Language
English
中文/ Chinese
French
Português
Español
Arabic
Russian
Contact Us
×
Close
mdla_1
mdla_2
mdla_3
mdla_4
mdla_5
mdla_6
Categories
Neurosciences
38345
Global Medical University
4983
Allergy
1699
Anatomy & Morphology
1528
Andrology
379
Anesthesia & Intensive Care
1224
Anesthesiology
5240
Audiology & Speech-Language Pathology
311
Behavioral Sciences
104
Biochemical Research Methods
6740
Biochemistry & Molecular Biology
28859
Biodiversity Conservation
294
Biology
8107
Biophysics
7956
Biotechnology & Applied Microbiology
8053
Cardiac & Cardiovascular Systems
30112
Cardiovascular & Respiratory Systems
1348
Cell & Tissue Engineering
664
Cell Biology
10762
Chemistry, Analytical
4154
Chemistry, Applied
10754
Chemistry, Medicinal
8448
Chemistry, Multidisciplinary
18249
Clinical Immunology & Infectious Disease
397
Clinical Medicine
8736
Clinical Neurology
15936
Clinical Psychology & Psychiatry
1251
Critical Care Medicine
3057
Dentistry, Oral Surgery & Medicine
12739
Dermatology
7353
Developmental Biology
6790
Ecology
631
Education, Scientific Disciplines
1919
Emergency Medicine
3858
Endocrinology, Metabolism & Nutrition
23207
Engineering, Biomedical
3585
Entomology
445
Environmental Medicine & Public Health
4578
Evolutionary Biology
252
Gastroenterology & Hepatology
11541
General & Internal Medicine
6783
Genetics & Heredity
14556
Geriatrics & Gerontology
4845
Gerontology
338
Health Care Sciences & Services
15479
Health Policy & Services
613
Hematology
5371
Immunology
24181
Infectious Diseases
13438
Integrative & Complementary Medicine
2805
Medical Ethics
1194
Medical Informatics
2139
Medical Laboratory Technology
419
Medicine, General & Internal
43503
Medicine, Legal
485
Medicine, Research & Experimental
17190
Microbiology
22533
Mycology
0
Nanoscience & Nanotechnology
5019
Neuroimaging
1248
Neurology
4363
Nursing
9258
Nutrition & Dietetics
7660
Obstetrics & Gynecology
7932
Oncology
50751
Ophthalmology
9334
Optics
4072
Orthopedics
11209
Orthopedics, Rehabilitation & Sports Medicine
1702
Otolaryngology
1490
Otorhinolaryngology
4683
Parasitology
1066
Pathology
4781
Pediatrics
20799
Peripheral Vascular Disease
4510
Pharmacology & Pharmacy
33681
Pharmacology/Toxicology
11854
Physiology
8669
Polymer Science
511
Primary Health Care
791
Psychiatry
18467
Psychology
5005
Psychology, Applied
92
Psychology, Biological
329
Psychology, Clinical
786
Psychology, Developmental
228
Psychology, Educational
143
Psychology, Experimental
133
Psychology, Mathematical
0
Psychology, Multidisciplinary
1576
Psychology, Psychoanalysis
30
Psychology, Social
112
Public Health & Health Care Science
2167
Public, Environmental & Occupational Health
26484
Quantum Science & Technology
0
Radiology, Nuclear Medicine & Imaging
11918
Radiology, Nuclear Medicine & Medical Imaging
7746
Rehabilitation
2873
Remote Sensing
0
Reproductive Biology
2697
Reproductive Medicine
1178
Research/Laboratory Medicine & Medical Technology
3841
Respiratory System
6995
Rheumatology
5660
Social Sciences, Biomedical
1150
Substance Abuse
2647
Surgery
32537
Toxicology
4177
Transplantation
931
Tropical Medicine
300
Urology & Nephrology
12420
Veterinary Sciences
35
Virology
2369
Zoology
0
Channels
MOLECULAR NEURODEGENERATION
220
BRAIN RESEARCH BULLETIN
0
CELLULAR AND MOLECULAR NEUROBIOLOGY
453
CEREBELLUM
356
CLINICAL NEUROPHYSIOLOGY
0
COGNITIVE COMPUTATION
387
COGNITIVE NEURODYNAMICS
353
CORTEX
577
CURRENT OPINION IN BEHAVIORAL SCIENCES
209
EUROPEAN JOURNAL OF NEUROLOGY
383
EXPERIMENTAL NEUROLOGY
615
FRONTIERS IN AGING NEUROSCIENCE
2651
FRONTIERS IN BEHAVIORAL NEUROSCIENCE
926
FRONTIERS IN CELLULAR NEUROSCIENCE
1369
FRONTIERS IN MOLECULAR NEUROSCIENCE
1365
FRONTIERS IN NEUROENDOCRINOLOGY
155
FRONTIERS IN NEUROLOGY
5369
FRONTIERS IN NEUROROBOTICS
551
FRONTIERS IN NEUROSCIENCE
4461
FRONTIERS IN SYSTEMS NEUROSCIENCE
303
GENES BRAIN AND BEHAVIOR
31
HUMAN BRAIN MAPPING
261
JOURNAL OF CEREBRAL BLOOD FLOW AND METABOLISM
101
JOURNAL OF COMPARATIVE NEUROLOGY
102
JOURNAL OF HEADACHE AND PAIN
390
JOURNAL OF NEURAL ENGINEERING
588
JOURNAL OF NEUROCHEMISTRY
206
JOURNAL OF NEUROSCIENCE
1653
JOURNAL OF NEUROSCIENCE RESEARCH
113
JOURNAL OF PAIN
16
JOURNAL OF PARKINSONS DISEASE
6
JOURNAL OF PINEAL RESEARCH
29
JOURNAL OF SLEEP RESEARCH
184
MOLECULAR AUTISM
125
MOLECULAR BRAIN
153
MOLECULAR NEUROBIOLOGY
864
MOLECULAR PAIN
35
MOLECULAR PSYCHIATRY
1002
NATURE NEUROSCIENCE
605
NATURE REVIEWS NEUROSCIENCE
309
NEUROBIOLOGY OF DISEASE
762
NEUROSCIENCE
0
NEUROSCIENCE AND BIOBEHAVIORAL REVIEWS
0
PAIN
579
PROGRESS IN NEUROBIOLOGY
0
PSYCHOPHARMACOLOGY
1126
ASN NEURO
24
BEHAVIORAL AND BRAIN FUNCTIONS
52
BIOLOGICAL PSYCHIATRY-COGNITIVE NEUROSCIENCE AND NEUROIMAGING
0
BRAIN AND BEHAVIOR
270
BRAIN AND COGNITION
0
BRAIN BEHAVIOR AND EVOLUTION
83
BRAIN RESEARCH
0
EUROPEAN JOURNAL OF NEUROSCIENCE
360
FRONTIERS IN INTEGRATIVE NEUROSCIENCE
245
FRONTIERS IN NEUROINFORMATICS
278
INTERNATIONAL CLINICAL PSYCHOPHARMACOLOGY
48
JOURNAL OF CHILD NEUROLOGY
77
JOURNAL OF NEUROPHYSIOLOGY
525
JOURNAL OF NEUROPSYCHIATRY AND CLINICAL NEUROSCIENCES
135
JOURNAL OF NEUROSCIENCE METHODS
1
JOURNAL OF THE PERIPHERAL NERVOUS SYSTEM
25
MOLECULAR AND CELLULAR NEUROSCIENCE
59
NEUROLOGY INDIA
414
NEUROPSYCHOLOGIA
0
NEUROREPORT
261
NEUROSCIENCE LETTERS
0
SYNAPSE
9
INTERNATIONAL REVIEW OF NEUROBIOLOGY
285
JOURNAL OF COMPARATIVE PHYSIOLOGY A-NEUROETHOLOGY SENSORY NEURAL AND BEHAVIORAL PHYSIOLOGY
199
JOURNAL OF STROKE & CEREBROVASCULAR DISEASES
35
REVUE NEUROLOGIQUE
460
TRENDS IN NEUROSCIENCE AND EDUCATION
82
BRAIN-BROAD RESEARCH IN ARTIFICIAL INTELLIGENCE AND NEUROSCIENCE
126
EGYPTIAN JOURNAL OF NEUROLOGY PSYCHIATRY AND NEUROSURGERY
378
INDIAN JOURNAL OF NEUROTRAUMA
91
INTERNATIONAL JOURNAL OF TRYPTOPHAN RESEARCH
11
NEUROSCIENCE INSIGHTS
18
PAIN REPORTS
174
EXPERIMENTAL BRAIN RESEARCH
548
INVERTEBRATE NEUROSCIENCE
28
JARO-JOURNAL OF THE ASSOCIATION FOR RESEARCH IN OTOLARYNGOLOGY
155
JOURNAL OF COMPUTATIONAL NEUROSCIENCE
112
JOURNAL OF MOLECULAR NEUROSCIENCE
396
JOURNAL OF NEURAL TRANSMISSION
389
NEUROCHEMICAL JOURNAL
184
NEUROINFORMATICS
143
NEUROMOLECULAR MEDICINE
167
NEUROPSYCHOLOGY REVIEW
182
NEUROSCIENCE BULLETIN
446
NEUROTOXICITY RESEARCH
325
PSYCHOPHARMACOLOGY
386
PURINERGIC SIGNALLING
217
SCI Abstract
search
ALL
RECOMMENDED
+
Large-scale CSF proteome profiling identifies biomarkers for accurate diagnosis of frontotemporal dementia
Diagnosis of Frontotemporal dementia (FTD) and its specific underlying neuropathologies (frontotemporal lobar degeneration...
Molecular Neurodegeneration
comment
0
thumb_up
0
β-Amyloid induces microglial expression of GPC4 and APOE leading to increased neuronal tau pathology and toxicity
To define how Aβ pathology alters microglia function in Alzheimer’s disease, we profiled the microglia surfaceo...
Molecular Neurodegeneration
comment
0
thumb_up
0
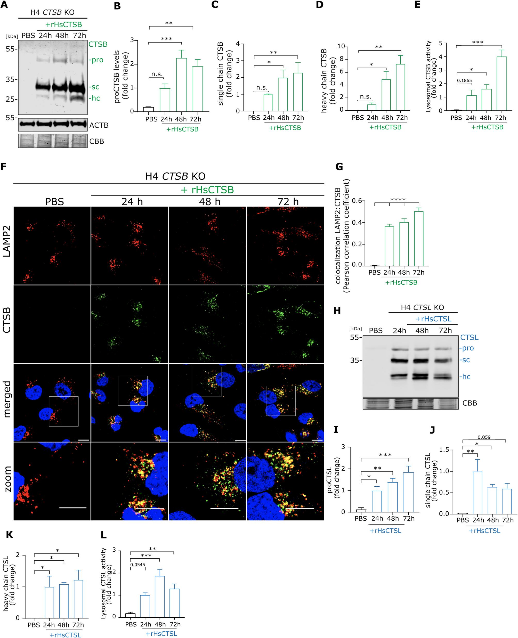
Recombinant cathepsins B and L promote α-synuclein clearance and restore lysosomal function in human and murine models with α-synuclein pathology
The autophagy-lysosomal pathway is crucial for maintaining homeostasis and survival of neurons, hence defects in this syst...
Molecular Neurodegeneration
comment
0
thumb_up
0
APOE genotype influences on the brain metabolome of aging mice – role for mitochondrial energetics in mechanisms of resilience in APOE2 genotype
Alzheimer’s disease (AD) risk and progression are significantly influenced by APOE genotype with APOE4 increasing an...
Molecular Neurodegeneration
comment
0
thumb_up
0
Biophysical mapping of TREM2-ligand interactions reveals shared surfaces for engagement of multiple Alzheimer’s disease ligands
TREM2 is a signaling receptor expressed on microglia that has emerged as an important drug target for Alzheimer’s di...
Molecular Neurodegeneration
comment
0
thumb_up
0
Upregulated astrocyte HDAC7 induces Alzheimer-like tau pathologies via deacetylating transcription factor-EB and inhibiting lysosome biogenesis
Astrocytes, the most abundant glial cell type in the brain, will convert into the reactive state in response to proteotoxi...
Molecular Neurodegeneration
comment
0
thumb_up
0
RNA-Targeting CRISPR/CasRx system relieves disease symptoms in Huntington’s disease models
HD is a devastating neurodegenerative disorder caused by the expansion of CAG repeats in the HTT. Silencing the expression...
Molecular Neurodegeneration
comment
0
thumb_up
0
SIRT2 and ALDH1A1 as critical enzymes for astrocytic GABA production in Alzheimer’s disease
Alzheimer’s Disease (AD) is a neurodegenerative disease with drastically altered astrocytic metabolism. Astrocytic G...
Molecular Neurodegeneration
comment
0
thumb_up
0
Chitinase-3-like-1: a multifaceted player in neuroinflammation and degenerative pathologies with therapeutic implications
Chitinase-3-like-1 (CHI3L1) is an evolutionarily conserved protein involved in key biological processes, including tissue ...
Molecular Neurodegeneration
comment
0
thumb_up
0
MLKL deficiency alleviates neuroinflammation and motor deficits in the α-synuclein transgenic mouse model of Parkinson’s disease
Parkinson’s disease (PD), one of the most devastating neurodegenerative brain disorders, is characterized by the pro...
Molecular Neurodegeneration
comment
0
thumb_up
0
Sleep restoration by optogenetic targeting of GABAergic neurons reprograms microglia and ameliorates pathological phenotypes in an Alzheimer’s disease model
Alzheimer’s disease (AD) patients exhibit memory disruptions and profound sleep disturbances, including disruption o...
Molecular Neurodegeneration
comment
0
thumb_up
0
Microglial function, INPP5D/SHIP1 signaling, and NLRP3 inflammasome activation: implications for Alzheimer’s disease
Recent genetic studies on Alzheimer’s disease (AD) have brought microglia under the spotlight, as loci associated wi...
Molecular Neurodegeneration
comment
0
thumb_up
0
Non-invasive systemic viral delivery of human alpha-synuclein mimics selective and progressive neuropathology of Parkinson’s disease in rodent brains
Alpha-synuclein (α-syn) aggregation into proteinaceous intraneuronal inclusions, called Lewy bodies (LBs), is the neu...
Molecular Neurodegeneration
comment
0
thumb_up
0
Alzheimer’s genes in microglia: a risk worth investigating
Despite expressing many key risk genes, the role of microglia in late-onset Alzheimer’s disease pathophysiology is s...
Molecular Neurodegeneration
comment
0
thumb_up
0
Donald Lowell Price, M.D. In memoriam
Molecu...
Molecular Neurodegeneration
comment
0
thumb_up
0
Multi-modal proteomic characterization of lysosomal function and proteostasis in progranulin-deficient neurons
Progranulin (PGRN) is a lysosomal glycoprotein implicated in various neurodegenerative diseases, including frontotemporal ...
Molecular Neurodegeneration
comment
0
thumb_up
0
Roles of peripheral lipoproteins and cholesteryl ester transfer protein in the vascular contributions to cognitive impairment and dementia
This narrative review focuses on the role of cholesteryl ester transfer protein (CETP) and peripheral lipoproteins in the ...
Molecular Neurodegeneration
comment
0
thumb_up
0
Altered plasma protein profiles in genetic FTD – a GENFI study
Plasma biomarkers reflecting the pathology of frontotemporal dementia would add significant value to clinical practice, to...
Molecular Neurodegeneration
comment
0
thumb_up
0
Correction: Drug development targeting degeneration of the basal forebrain cholinergic system: its time has come
Open Access This article is licensed under a Creative Commons Attribution 4.0 International License, whi...
Molecular Neurodegeneration
comment
0
thumb_up
0
Peptide-based approaches to directly target alpha-synuclein in Parkinson’s disease
Peptides and their mimetics are increasingly recognised as drug-like molecules, particularly for intracellular protein-pro...
Molecular Neurodegeneration
comment
0
thumb_up
0
Simple model systems reveal conserved mechanisms of Alzheimer’s disease and related tauopathies
The lack of effective therapies that slow the progression of Alzheimer’s disease (AD) and related tauopathies highli...
Molecular Neurodegeneration
comment
0
thumb_up
0
Mitochondrial dysfunction in Parkinson’s disease – a key disease hallmark with therapeutic potential
Mitochondrial dysfunction is strongly implicated in the etiology of idiopathic and genetic Parkinson’s disease (PD)....
Molecular Neurodegeneration
comment
0
thumb_up
0
α-Synuclein serine129 phosphorylation – the physiology of pathology
The study that found phospho-serine129 in the Parkinson’s-linked protein alpha-synuclein over two decades ago proposed a p...
Molecular Neurodegeneration
comment
0
thumb_up
0
Regulation of cortical hyperexcitability in amyotrophic lateral sclerosis: focusing on glial mechanisms
Amyotrophic lateral sclerosis (ALS) is a progressive neurodegenerative disorder characterized by the loss of both upper an...
Molecular Neurodegeneration
comment
0
thumb_up
0
Mechanisms of ARIA: is it time to focus on the unique immune environment of the neurovascular unit?
Pfeifer M, Boncristiano S, Bondolfi L, Stalder A, Deller T, Staufenbiel M, et al. Cerebral Hemorrhage after passive anti-a...
Molecular Neurodegeneration
comment
0
thumb_up
0
Correction: Predominant expression of Alzheimer’s disease-associated BIN1 in mature oligodendrocytes and localization to white matter tracts
Open Access This article is licensed under a Creative Commons Attribution 4.0 International License, whi...
Molecular Neurodegeneration
comment
0
thumb_up
0
Border-associated macrophages promote cerebral amyloid angiopathy and cognitive impairment through vascular oxidative stress
Cerebral amyloid angiopathy (CAA) is a devastating condition common in patients with Alzheimer’s disease but also ob...
Molecular Neurodegeneration
comment
0
thumb_up
0
Drug development targeting degeneration of the basal forebrain cholinergic system: its time has come
Jiang Y, Alam JJ, Gomperts SN, Maruff P, Lemstra AW, Germann UA, et al. Preclinical and randomized clinical evaluation of ...
Molecular Neurodegeneration
comment
0
thumb_up
0
The Q/R editing site of AMPA receptor GluA2 subunit acts as an epigenetic switch regulating dendritic spines, neurodegeneration and cognitive deficits in Alzheimer’s disease
RNA editing at the Q/R site of GluA2 occurs with ~99% efficiency in the healthy brain, so that the majority of AMPARs cont...
Molecular Neurodegeneration
comment
0
thumb_up
0
A microglial activity state biomarker panel differentiates FTD-granulin and Alzheimer’s disease patients from controls
With the emergence of microglia-modulating therapies there is an urgent need for reliable biomarkers to evaluate microglia...
Molecular Neurodegeneration
comment
0
thumb_up
0
Load More
Modal title
×
Modal title
×
Share
Login
Global News and Health Forum
Join Now!
Member Login
Remember me
Forgot password?
Or using
Linkedin