×
Close
Login
Home
SCI Abstract
Library D
Community
Events
Events & Partner
WeMed
Media Partners
Educational Partner
User Tools
FAQ/USER GUIDE
Language
English
中文/ Chinese
Contact Us
×
Close
mdla_1
mdla_2
mdla_3
mdla_4
mdla_5
mdla_6
Categories
Immunology
23087
Global Medical University
4675
Allergy
1685
Anatomy & Morphology
1528
Andrology
379
Anesthesia & Intensive Care
1173
Anesthesiology
5066
Audiology & Speech-Language Pathology
318
Behavioral Sciences
102
Biochemical Research Methods
6559
Biochemistry & Molecular Biology
27977
Biodiversity Conservation
288
Biology
7859
Biophysics
7416
Biotechnology & Applied Microbiology
7837
Cardiac & Cardiovascular Systems
29022
Cardiovascular & Respiratory Systems
1307
Cell & Tissue Engineering
652
Cell Biology
10654
Chemistry, Analytical
4117
Chemistry, Applied
10106
Chemistry, Medicinal
8277
Chemistry, Multidisciplinary
17656
Clinical Immunology & Infectious Disease
364
Clinical Medicine
8621
Clinical Neurology
15320
Clinical Psychology & Psychiatry
1124
Critical Care Medicine
2892
Dentistry, Oral Surgery & Medicine
12564
Dermatology
7168
Developmental Biology
6575
Ecology
631
Education, Scientific Disciplines
1878
Emergency Medicine
3722
Endocrinology, Metabolism & Nutrition
22316
Engineering, Biomedical
3528
Entomology
426
Environmental Medicine & Public Health
4362
Evolutionary Biology
244
Gastroenterology & Hepatology
11176
General & Internal Medicine
6418
Genetics & Heredity
13913
Geriatrics & Gerontology
4669
Gerontology
336
Health Care Sciences & Services
14902
Health Policy & Services
612
Hematology
5259
Infectious Diseases
12959
Integrative & Complementary Medicine
2756
Medical Ethics
1140
Medical Informatics
2073
Medical Laboratory Technology
419
Medicine, General & Internal
41978
Medicine, Legal
457
Medicine, Research & Experimental
16504
Microbiology
21618
Mycology
0
Nanoscience & Nanotechnology
4892
Neuroimaging
1231
Neurology
4137
Neurosciences
36697
Nursing
9020
Nutrition & Dietetics
7477
Obstetrics & Gynecology
7652
Oncology
48806
Ophthalmology
8870
Optics
3911
Orthopedics
10833
Orthopedics, Rehabilitation & Sports Medicine
1621
Otolaryngology
1468
Otorhinolaryngology
4587
Parasitology
993
Pathology
4679
Pediatrics
19796
Peripheral Vascular Disease
4400
Pharmacology & Pharmacy
32435
Pharmacology/Toxicology
11287
Physiology
8273
Polymer Science
500
Primary Health Care
779
Psychiatry
17464
Psychology
4911
Psychology, Applied
95
Psychology, Biological
326
Psychology, Clinical
725
Psychology, Developmental
258
Psychology, Educational
137
Psychology, Experimental
140
Psychology, Mathematical
0
Psychology, Multidisciplinary
1575
Psychology, Psychoanalysis
30
Psychology, Social
112
Public Health & Health Care Science
2087
Public, Environmental & Occupational Health
25461
Quantum Science & Technology
0
Radiology, Nuclear Medicine & Imaging
11471
Radiology, Nuclear Medicine & Medical Imaging
7580
Rehabilitation
2851
Remote Sensing
0
Reproductive Biology
2551
Reproductive Medicine
1134
Research/Laboratory Medicine & Medical Technology
3684
Respiratory System
6788
Rheumatology
5447
Social Sciences, Biomedical
1120
Substance Abuse
2594
Surgery
30967
Toxicology
4140
Transplantation
939
Tropical Medicine
272
Urology & Nephrology
11832
Veterinary Sciences
35
Virology
2366
Zoology
0
Channels
NATURE IMMUNOLOGY
602
AIDS
634
AMERICAN JOURNAL OF REPRODUCTIVE IMMUNOLOGY
59
BIODRUGS
162
CANCER IMMUNOLOGY RESEARCH
88
CELLULAR & MOLECULAR IMMUNOLOGY
373
CLINICAL AND EXPERIMENTAL IMMUNOLOGY
58
CLINICAL IMMUNOLOGY
0
CURRENT OPINION IN IMMUNOLOGY
218
EUROPEAN JOURNAL OF IMMUNOLOGY
158
FRONTIERS IN CELLULAR AND INFECTION MICROBIOLOGY
3420
FRONTIERS IN IMMUNOLOGY
7902
IMMUNOLOGICAL REVIEWS
63
IMMUNOLOGY
79
IMMUNOTHERAPY
23
JOURNAL OF ALLERGY AND CLINICAL IMMUNOLOGY-IN PRACTICE
1257
JOURNAL OF AUTOIMMUNITY
321
JOURNAL OF CLINICAL IMMUNOLOGY
483
JOURNAL OF EXPERIMENTAL MEDICINE
98
JOURNAL OF IMMUNOLOGY
663
JOURNAL OF INNATE IMMUNITY
83
JOURNAL OF LEUKOCYTE BIOLOGY
160
JOURNAL OF NEUROINFLAMMATION
595
LANCET HIV
12
MUCOSAL IMMUNOLOGY
169
NATURE REVIEWS IMMUNOLOGY
372
SEMINARS IN IMMUNOLOGY
222
VACCINE
0
VACCINES
1929
WORLD ALLERGY ORGANIZATION JOURNAL
74
ALLERGY ASTHMA AND CLINICAL IMMUNOLOGY
276
ASIAN PACIFIC JOURNAL OF ALLERGY AND IMMUNOLOGY
103
EUROPEAN JOURNAL OF INFLAMMATION
67
HUMAN IMMUNOLOGY
1
IMMUNITY INFLAMMATION AND DISEASE
125
IMMUNOLOGY LETTERS
0
IRANIAN JOURNAL OF IMMUNOLOGY
99
JOURNAL OF INFLAMMATION RESEARCH
1238
JOURNAL OF INFLAMMATION-LONDON
79
MICROBIOLOGY AND IMMUNOLOGY
46
SCANDINAVIAN JOURNAL OF IMMUNOLOGY
76
IRANIAN JOURNAL OF ALLERGY ASTHMA AND IMMUNOLOGY
155
ANTIBODIES
93
AUTOIMMUNITY HIGHLIGHTS
10
LYMPHOSIGN JOURNAL-THE JOURNAL OF INHERITED IMMUNE DISORDERS
35
IMMUNOLOGIC RESEARCH
268
MEDICAL MICROBIOLOGY AND IMMUNOLOGY
139
SCI Abstract
search
ALL
RECOMMENDED
+
Developing a vaccine strategy to prevent the progression of pulmonary fibrosis
Pulmonary fibrosis is an incurable chronic, progressive disease characterized by the emergence of fibrosis-specific cells,...
Nature Immunology
comment
0
thumb_up
0
Author Correction: Chemokine-defined macrophage niches establish spatial organization of tumor immunity
Open Access This article is licensed under a Creative Commons Attribution-NonCommercial-NoDerivatives 4.0 ...
Nature Immunology
comment
0
thumb_up
0
ROS breaks the cofilin lock on NLRP3
How reactive oxygen species (ROS) contribute to NLRP3 inflammasome activity has been debated. Findings now show that cofil...
Nature Immunology
comment
0
thumb_up
0
BLIMP1 tunes germinal center B cell responses to limit clonal dominance
The plasma cell transcription factor BLIMP1 unexpectedly functions in germinal center B cells as a signaling-induced gatek...
Nature Immunology
comment
0
thumb_up
0
Astrocyte-driven immunosuppression in the brain tumor microenvironment
Brain tumors are among the most lethal cancers, with limited success from emerging immunotherapies, largely due to the res...
Nature Immunology
comment
0
thumb_up
0
IL-9 and Blimp-1 protect the transcriptional identity of group 2 innate lymphocytes in allergic asthma
Allergic asthma is driven by type 2 immune responses, including type 2 innate lymphoid cells (ILC2s). Although ILC2s are a...
Nature Immunology
comment
0
thumb_up
0
A spatially coordinated keratinocyte–fibroblast circuit recruits MMP9⁺ myeloid cells to drive type I interferon-driven inflammation in photosensitive autoimmunity
Photosensitivity is central to cutaneous lupus erythematosus and dermatomyositis (DM), but the mechanisms linking UVB expo...
Nature Immunology
comment
0
thumb_up
0
Kupffer cell calibration of T cell responses via VSIG4–CD5 interaction promotes tumor evasion
Liver metastases can resist T cell immunotherapies, indicating an adaptation of metastatic tumors toward reduced immunogen...
Nature Immunology
comment
0
thumb_up
0
Publisher Correction: TNF and type I interferon crosstalk controls the fate and function of plasmacytoid dendritic cells
Open Access This article is licensed under a Creative Commons Attribution 4.0 International License, which...
Nature Immunology
comment
0
thumb_up
0
The pre-T cell receptor as a tumor immunotherapy target in T cell leukemia
The pre-T cell receptor is essential for T cell development. It is also an emerging immunotherapy target.
Nature Immunology
comment
0
thumb_up
0
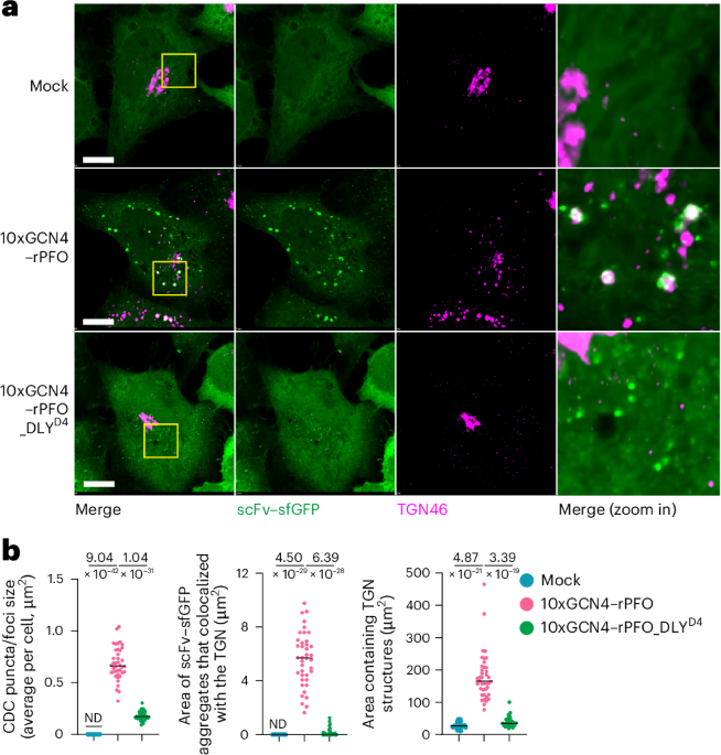
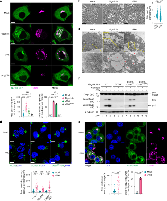
Type A cholesterol-dependent cytolysins translocate to the trans-Golgi network for NLRP3 inflammasome activation
Cholesterol-dependent cytolysins (CDCs) constitute the largest group of pore-forming toxins and serve as critical virulenc...
Nature Immunology
comment
0
thumb_up
0
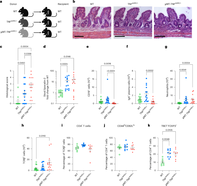
Distinct roles for B cell-derived LTα3 and LTα1β2 in TNF-mediated ileitis
Crohn’s disease pathology is modeled in TNFΔARE+/− mice that overproduce tumor necrosis factor (TNF) to d...
Nature Immunology
comment
0
thumb_up
0
Bacterial toxins rewire the trans-Golgi network to activate the inflammatory response
Cholesterol-dependent cytolysins produced by diverse bacterial pathogens are internalized by host cells and translocate to...
Nature Immunology
comment
0
thumb_up
0
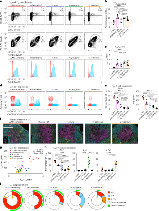
Divergent cytokine and transcriptional signatures control functional T follicular helper cell heterogeneity
CD4+ T follicular helper (TFH) cells support tailored B cell responses against multiple classes of pathogens. To reveal ho...
Nature Immunology
comment
0
thumb_up
0
T cells engineered to target a shared β-catenin mutation eradicate solid tumors in mice
We identified T cell receptors (TCRs) targeting antigenic peptides that contain a shared β-catenin mutation (CTNNB1S3...
Nature Immunology
comment
0
thumb_up
0
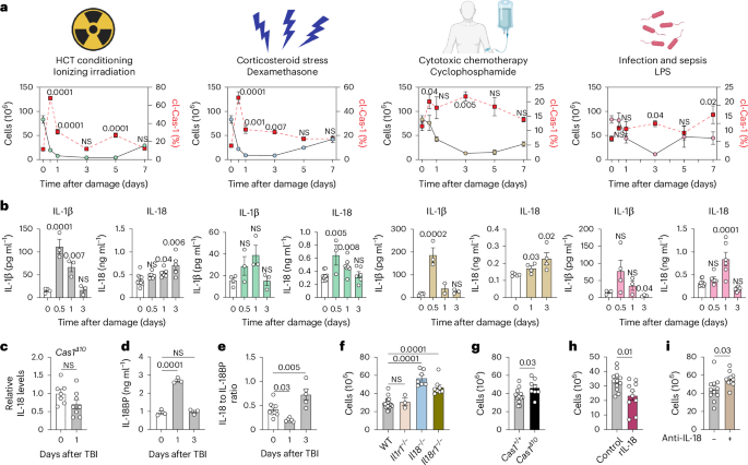
Damage-induced IL-18 stimulates thymic NK cells limiting endogenous tissue regeneration
Interleukin-18 (IL-18) is an acute-phase proinflammatory molecule crucial for mediating viral clearance by activating T he...
Nature Immunology
comment
0
thumb_up
0
Author Correction: Dual blockade of IL-10 and PD-1 leads to control of SIV viral rebound following analytical treatment interruption
These authors contributed equally: Susan Pereira Ribeiro, Zachary Strongin.Deceased: Timothy Hoang.These authors jointly s...
Nature Immunology
comment
0
thumb_up
0
A cocktail of kinase inhibitors that enhance the antitumor effects of CAR-T cell therapy
In an unbiased high-throughput screen of 800 kinase inhibitors, we identified a cocktail of kinase inhibitors that increas...
Nature Immunology
comment
0
thumb_up
0
Intestinal microbiome metabolites control sepsis outcome
Sepsis results from a dysregulated immune response to infection. A study now shows that gut microbiota-derived metabolites...
Nature Immunology
comment
0
thumb_up
0
IRE1α–XBP1 moonlighting to restrict leukemia
IRE1α–XBP1 safeguards hematopoietic stem and progenitor cells by repressing pro-leukemogenic programs, independ...
Nature Immunology
comment
0
thumb_up
0
Variants and vaccines impact nasal immunity over three waves of SARS-CoV-2
Viral variant and host vaccination status impact infection with severe acute respiratory syndrome coronavirus 2 (SARS-CoV-...
Nature Immunology
comment
0
thumb_up
0
Cholesterol mobilization regulates dendritic cell maturation and the immunogenic response to cancer
Maturation of conventional dendritic cells (cDCs) is crucial for maintaining tolerogenic safeguards against auto-immunity ...
Nature Immunology
comment
0
thumb_up
0
ImmunOctoberfest reloaded
On 23–26 September 2024, the second ImmunOctoberfest conference took place in Raitenhaslach, Germany, and brought to...
Nature Immunology
comment
0
thumb_up
0
NIAID workshop on infections and autoimmune diseases
On 11–12 September 2024, the National Institute of Allergy and Infectious Diseases (NIAID) convened experts to discu...
Nature Immunology
comment
0
thumb_up
0
Oleic acid availability impacts thymocyte preprogramming and subsequent peripheral Treg cell differentiation
The nature of activation signals is essential in determining T cell subset differentiation; however, the features that det...
Nature Immunology
comment
0
thumb_up
0
The transcription factor Aiolos restrains the activation of intestinal intraepithelial lymphocytes
Intestinal intraepithelial lymphocytes (IELs) exhibit prompt innate-like responses to microenvironmental cues and require ...
Nature Immunology
comment
0
thumb_up
0
Dynamic encounters with red blood cells trigger splenic marginal zone B cell retention and function
Spleen marginal zone (MZ) B cells are important for antibody responses against blood-borne antigens. The signals they use ...
Nature Immunology
comment
0
thumb_up
0
Publisher Correction: CD3ζ ITAMs enable ligand discrimination and antagonism by inhibiting TCR signaling in response to low-affinity peptides
John DaviesPresent address: Department of Safety Assessment, Genentech, Inc., San Francisco, CA, USAChristian S. HinrichsP...
Nature Immunology
comment
0
thumb_up
0
Repeated mRNA vaccination sequentially boosts SARS-CoV-2-specific CD8+ T cells in persons with previous COVID-19
Severe acute respiratory syndrome coronavirus 2 (SARS-CoV-2) hybrid immunity is more protective than vaccination or previo...
Nature Immunology
comment
0
thumb_up
0
BCG vaccination stimulates integrated organ immunity by feedback of the adaptive immune response to imprint prolonged innate antiviral resistance
Bacille Calmette–Guérin (BCG) vaccination can confer nonspecific protection against heterologous pathogens. How...
Nature Immunology
comment
0
thumb_up
0
Load More
Modal title
×
Modal title
×
Share
Login
Global News and Health Forum
Join Now!
Member Login
Remember me
Forgot password?
Or using
Linkedin