×
Close
Login
Home
SCI Abstract
Library D
Events & Partner
WeMed
MDLA Events Platform
Events
Media Partners
Educational Partner
User Tools
FAQ/USER GUIDE
Language
English
中文/ Chinese
French
Português
Español
Arabic
Russian
Contact Us
×
Close
mdla_1
mdla_2
mdla_3
mdla_4
mdla_5
mdla_6
Categories
Immunology
24181
Global Medical University
4983
Allergy
1699
Anatomy & Morphology
1528
Andrology
379
Anesthesia & Intensive Care
1224
Anesthesiology
5240
Audiology & Speech-Language Pathology
311
Behavioral Sciences
104
Biochemical Research Methods
6740
Biochemistry & Molecular Biology
28859
Biodiversity Conservation
294
Biology
8107
Biophysics
7956
Biotechnology & Applied Microbiology
8053
Cardiac & Cardiovascular Systems
30112
Cardiovascular & Respiratory Systems
1348
Cell & Tissue Engineering
664
Cell Biology
10762
Chemistry, Analytical
4154
Chemistry, Applied
10754
Chemistry, Medicinal
8448
Chemistry, Multidisciplinary
18249
Clinical Immunology & Infectious Disease
397
Clinical Medicine
8736
Clinical Neurology
15936
Clinical Psychology & Psychiatry
1251
Critical Care Medicine
3057
Dentistry, Oral Surgery & Medicine
12739
Dermatology
7353
Developmental Biology
6790
Ecology
631
Education, Scientific Disciplines
1919
Emergency Medicine
3858
Endocrinology, Metabolism & Nutrition
23207
Engineering, Biomedical
3585
Entomology
445
Environmental Medicine & Public Health
4578
Evolutionary Biology
252
Gastroenterology & Hepatology
11541
General & Internal Medicine
6783
Genetics & Heredity
14556
Geriatrics & Gerontology
4845
Gerontology
338
Health Care Sciences & Services
15479
Health Policy & Services
613
Hematology
5371
Infectious Diseases
13438
Integrative & Complementary Medicine
2805
Medical Ethics
1194
Medical Informatics
2139
Medical Laboratory Technology
419
Medicine, General & Internal
43503
Medicine, Legal
485
Medicine, Research & Experimental
17190
Microbiology
22533
Mycology
0
Nanoscience & Nanotechnology
5019
Neuroimaging
1248
Neurology
4363
Neurosciences
38345
Nursing
9258
Nutrition & Dietetics
7660
Obstetrics & Gynecology
7932
Oncology
50751
Ophthalmology
9334
Optics
4072
Orthopedics
11209
Orthopedics, Rehabilitation & Sports Medicine
1702
Otolaryngology
1490
Otorhinolaryngology
4683
Parasitology
1066
Pathology
4781
Pediatrics
20799
Peripheral Vascular Disease
4510
Pharmacology & Pharmacy
33681
Pharmacology/Toxicology
11854
Physiology
8669
Polymer Science
511
Primary Health Care
791
Psychiatry
18467
Psychology
5005
Psychology, Applied
92
Psychology, Biological
329
Psychology, Clinical
786
Psychology, Developmental
228
Psychology, Educational
143
Psychology, Experimental
133
Psychology, Mathematical
0
Psychology, Multidisciplinary
1576
Psychology, Psychoanalysis
30
Psychology, Social
112
Public Health & Health Care Science
2167
Public, Environmental & Occupational Health
26484
Quantum Science & Technology
0
Radiology, Nuclear Medicine & Imaging
11918
Radiology, Nuclear Medicine & Medical Imaging
7746
Rehabilitation
2873
Remote Sensing
0
Reproductive Biology
2697
Reproductive Medicine
1178
Research/Laboratory Medicine & Medical Technology
3841
Respiratory System
6995
Rheumatology
5660
Social Sciences, Biomedical
1150
Substance Abuse
2647
Surgery
32537
Toxicology
4177
Transplantation
931
Tropical Medicine
300
Urology & Nephrology
12420
Veterinary Sciences
35
Virology
2369
Zoology
0
Channels
MUCOSAL IMMUNOLOGY
169
AIDS
672
AMERICAN JOURNAL OF REPRODUCTIVE IMMUNOLOGY
59
BIODRUGS
165
CANCER IMMUNOLOGY RESEARCH
88
CELLULAR & MOLECULAR IMMUNOLOGY
384
CLINICAL AND EXPERIMENTAL IMMUNOLOGY
58
CLINICAL IMMUNOLOGY
0
CURRENT OPINION IN IMMUNOLOGY
233
EUROPEAN JOURNAL OF IMMUNOLOGY
158
FRONTIERS IN CELLULAR AND INFECTION MICROBIOLOGY
3656
FRONTIERS IN IMMUNOLOGY
8459
IMMUNOLOGICAL REVIEWS
63
IMMUNOLOGY
79
IMMUNOTHERAPY
23
JOURNAL OF ALLERGY AND CLINICAL IMMUNOLOGY-IN PRACTICE
1330
JOURNAL OF AUTOIMMUNITY
312
JOURNAL OF CLINICAL IMMUNOLOGY
501
JOURNAL OF EXPERIMENTAL MEDICINE
98
JOURNAL OF IMMUNOLOGY
663
JOURNAL OF INNATE IMMUNITY
89
JOURNAL OF LEUKOCYTE BIOLOGY
160
JOURNAL OF NEUROINFLAMMATION
635
LANCET HIV
12
NATURE IMMUNOLOGY
644
NATURE REVIEWS IMMUNOLOGY
390
SEMINARS IN IMMUNOLOGY
222
VACCINE
0
VACCINES
1929
WORLD ALLERGY ORGANIZATION JOURNAL
54
ALLERGY ASTHMA AND CLINICAL IMMUNOLOGY
292
ASIAN PACIFIC JOURNAL OF ALLERGY AND IMMUNOLOGY
109
EUROPEAN JOURNAL OF INFLAMMATION
67
HUMAN IMMUNOLOGY
1
IMMUNITY INFLAMMATION AND DISEASE
125
IMMUNOLOGY LETTERS
0
IRANIAN JOURNAL OF IMMUNOLOGY
113
JOURNAL OF INFLAMMATION RESEARCH
1286
JOURNAL OF INFLAMMATION-LONDON
85
MICROBIOLOGY AND IMMUNOLOGY
46
SCANDINAVIAN JOURNAL OF IMMUNOLOGY
76
IRANIAN JOURNAL OF ALLERGY ASTHMA AND IMMUNOLOGY
167
ANTIBODIES
93
AUTOIMMUNITY HIGHLIGHTS
5
LYMPHOSIGN JOURNAL-THE JOURNAL OF INHERITED IMMUNE DISORDERS
35
IMMUNOLOGIC RESEARCH
257
MEDICAL MICROBIOLOGY AND IMMUNOLOGY
119
SCI Abstract
search
ALL
RECOMMENDED
+
John Bienenstock Obituary
On the 25th of July, disheartening news of the untimely demise of our distin...
Mucosal Immunology
comment
0
thumb_up
0
A new age for (mucosal) NeuroImmunology
Dantzer, R., O’Connor, J. C., Freund, G. G., Johnson, R. W. & Kelley, K. W. From inflammation to sickness and depressi...
Mucosal Immunology
comment
0
thumb_up
0
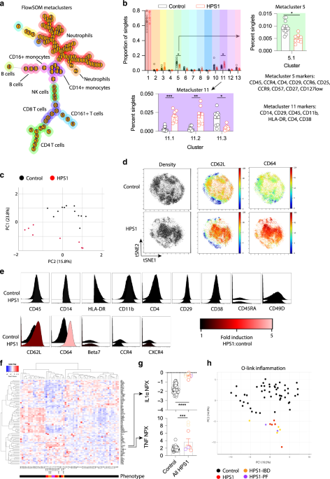
Hermansky-Pudlak syndrome type 1 causes impaired anti-microbial immunity and inflammation due to dysregulated immunometabolism
Hermansky-Pudlak syndrome (HPS) types 1 and 4 are caused by defective vesicle trafficking. The mechanism for Crohn’s...
Mucosal Immunology
comment
0
thumb_up
0
Resistance is futile? Mucosal immune mechanisms in the context of microbial ecology and evolution
In the beginning it was simple: we injected a protein antigen and studied the immune responses against the purified protei...
Mucosal Immunology
comment
0
thumb_up
0
Severity of neonatal influenza infection is driven by type I interferon and oxidative stress
Neonates exhibit increased susceptibility to respiratory viral infections, attributed to inflammation at the developing pu...
Mucosal Immunology
comment
0
thumb_up
0
Epithelial dysfunction is prevented by IL-22 treatment in a Citrobacter rodentium-induced colitis model that shares similarities with inflammatory bowel disease
Inflammatory bowel disease (IBD) is characterized by a dysregulated intestinal epithelial barrier leading to breach of bar...
Mucosal Immunology
comment
0
thumb_up
0
Intestinal epithelium in early life
Rapid development of the fetal and neonatal intestine is required to meet the growth requirements of early life and form a...
Mucosal Immunology
comment
0
thumb_up
0
Mucosal immunization with a delta-inulin adjuvanted recombinant spike vaccine elicits lung-resident immune memory and protects mice against SARS-CoV-2
Multiple SARS-CoV-2 vaccine candidates have been approved for use and have had a major impact on the COVID-19 pandemic. Th...
Mucosal Immunology
comment
0
thumb_up
0
Modal title
×
Modal title
×
Share
Login
Global News and Health Forum
Join Now!
Member Login
Remember me
Forgot password?
Or using
Linkedin