×
Close
Login
Home
SCI Abstract
Library D
Community
Events
Events & Partner
WeMed
Media Partners
Educational Partner
User Tools
FAQ/USER GUIDE
Language
English
中文/ Chinese
Contact Us
×
Close
mdla_1
mdla_2
mdla_3
mdla_4
mdla_5
mdla_6
Categories
Rheumatology
5483
Global Medical University
4777
Allergy
1641
Anatomy & Morphology
1532
Andrology
379
Anesthesia & Intensive Care
1178
Anesthesiology
5046
Audiology & Speech-Language Pathology
318
Behavioral Sciences
104
Biochemical Research Methods
6634
Biochemistry & Molecular Biology
28062
Biodiversity Conservation
291
Biology
7880
Biophysics
7524
Biotechnology & Applied Microbiology
7899
Cardiac & Cardiovascular Systems
29231
Cardiovascular & Respiratory Systems
1315
Cell & Tissue Engineering
650
Cell Biology
10694
Chemistry, Analytical
4096
Chemistry, Applied
10217
Chemistry, Medicinal
8309
Chemistry, Multidisciplinary
17763
Clinical Immunology & Infectious Disease
364
Clinical Medicine
8627
Clinical Neurology
15514
Clinical Psychology & Psychiatry
1151
Critical Care Medicine
2920
Dentistry, Oral Surgery & Medicine
12608
Dermatology
7210
Developmental Biology
6631
Ecology
613
Education, Scientific Disciplines
1903
Emergency Medicine
3732
Endocrinology, Metabolism & Nutrition
22445
Engineering, Biomedical
3514
Entomology
434
Environmental Medicine & Public Health
4421
Evolutionary Biology
251
Gastroenterology & Hepatology
11238
General & Internal Medicine
6487
Genetics & Heredity
14048
Geriatrics & Gerontology
4668
Gerontology
344
Health Care Sciences & Services
15064
Health Policy & Services
617
Hematology
5290
Immunology
23265
Infectious Diseases
13116
Integrative & Complementary Medicine
2732
Medical Ethics
1147
Medical Informatics
2099
Medical Laboratory Technology
419
Medicine, General & Internal
42235
Medicine, Legal
466
Medicine, Research & Experimental
16589
Microbiology
21816
Mycology
0
Nanoscience & Nanotechnology
4939
Neuroimaging
1251
Neurology
4195
Neurosciences
36960
Nursing
9000
Nutrition & Dietetics
7527
Obstetrics & Gynecology
7713
Oncology
49155
Ophthalmology
9003
Optics
3964
Orthopedics
10929
Orthopedics, Rehabilitation & Sports Medicine
1623
Otolaryngology
1482
Otorhinolaryngology
4586
Parasitology
1026
Pathology
4717
Pediatrics
19970
Peripheral Vascular Disease
4392
Pharmacology & Pharmacy
32765
Pharmacology/Toxicology
11403
Physiology
8335
Polymer Science
503
Primary Health Care
781
Psychiatry
17685
Psychology
4906
Psychology, Applied
86
Psychology, Biological
327
Psychology, Clinical
740
Psychology, Developmental
235
Psychology, Educational
137
Psychology, Experimental
143
Psychology, Mathematical
0
Psychology, Multidisciplinary
1565
Psychology, Psychoanalysis
30
Psychology, Social
112
Public Health & Health Care Science
2100
Public, Environmental & Occupational Health
25659
Quantum Science & Technology
0
Radiology, Nuclear Medicine & Imaging
11613
Radiology, Nuclear Medicine & Medical Imaging
7624
Rehabilitation
2856
Remote Sensing
0
Reproductive Biology
2563
Reproductive Medicine
1146
Research/Laboratory Medicine & Medical Technology
3718
Respiratory System
6855
Social Sciences, Biomedical
1124
Substance Abuse
2607
Surgery
31301
Toxicology
4122
Transplantation
920
Tropical Medicine
272
Urology & Nephrology
11926
Veterinary Sciences
35
Virology
2361
Zoology
0
Channels
RHEUMATOLOGY INTERNATIONAL
474
Rheumatic Diseases
220
Rheumatology
60
NEJM Rheumatology
10
Medrxiv - Rheumatology
203
ANNALS OF THE RHEUMATIC DISEASES
324
ARTHRITIS & RHEUMATOLOGY
304
ARTHRITIS RESEARCH & THERAPY
556
BEST PRACTICE & RESEARCH IN CLINICAL RHEUMATOLOGY
165
CURRENT OPINION IN RHEUMATOLOGY
144
CURRENT RHEUMATOLOGY REPORTS
122
JOURNAL OF RHEUMATOLOGY
528
NATURE REVIEWS RHEUMATOLOGY
385
SEMINARS IN ARTHRITIS AND RHEUMATISM
444
THERAPEUTIC ADVANCES IN MUSCULOSKELETAL DISEASE
49
ADVANCES IN RHEUMATOLOGY
146
INTERNATIONAL JOURNAL OF RHEUMATIC DISEASES
131
JCR-JOURNAL OF CLINICAL RHEUMATOLOGY
87
LUPUS
131
PEDIATRIC RHEUMATOLOGY
312
RHEUMATOLOGY AND THERAPY
305
CURRENT RHEUMATOLOGY REVIEWS
21
INDIAN JOURNAL OF RHEUMATOLOGY
187
JOURNAL OF SCLERODERMA AND RELATED DISORDERS
19
REUMATISMO
70
MUSCULOSKELETAL CARE
86
SCI Abstract
search
ALL
RECOMMENDED
+
Suboptimal contraceptive counseling and use in women with autoimmune rheumatic diseases of childbearing age: findings from a cross-sectional survey of patients
Women with autoimmune rheumatic diseases (ARDs) require effective contraception to prevent unplanned pregnancies and minim...
Rheumatology International
comment
0
thumb_up
0
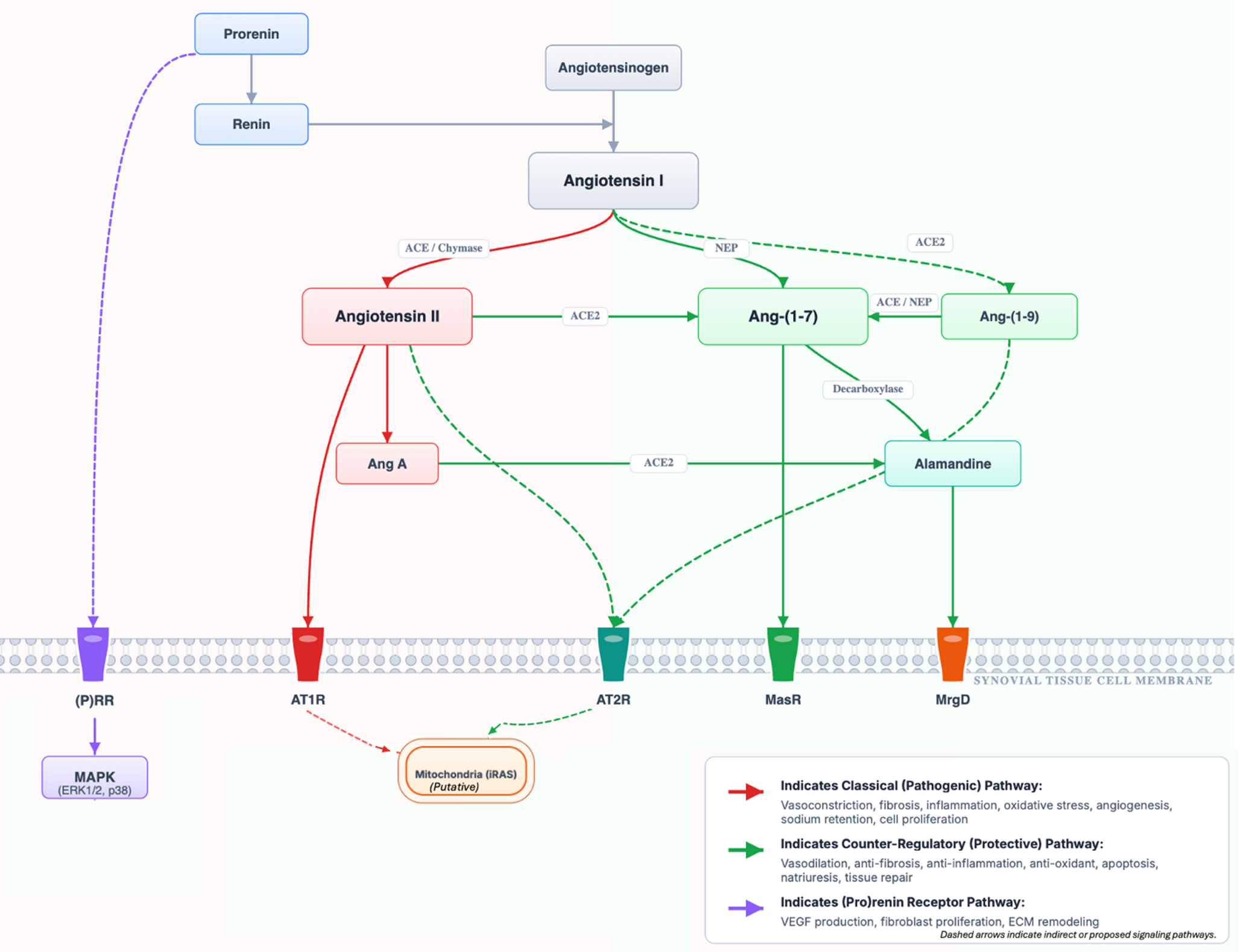
The joint-local renin–angiotensin system in rheumatoid arthritis and osteoarthritis: mechanistic evidence, disease-specific patterns, and translational perspectives
The renin–angiotensin system (RAS), traditionally regarded as a hormonal cascade regulating cardiovascular and renal...
Rheumatology International
comment
0
thumb_up
0
Internal carotid artery involvement and stroke risk in Takayasu arteritis: a case–control study
Stroke represents a major complication in Takayasu arteritis (TA). We aimed to determine clinical characteristics and neur...
Rheumatology International
comment
0
thumb_up
0
Patient-centred outcomes of a rheumatology podiatry service for people with foot-specific symptoms: protocol for a randomised feasibility trial
People with rheumatological conditions often experience debilitating foot-related symptoms requiring expert multidisciplin...
Rheumatology International
comment
0
thumb_up
0
Azathioprine as maintenance therapy for IgG4-related diseases: a retrospective case series and case-based review of the literature
IgG4-related disease (IgG4-RD) is a rare fibro-inflammatory disorder characterized by progressive fibrosis involving multi...
Rheumatology International
comment
0
thumb_up
0
Clinical practice guidelines in fibromyalgia. Physiotherapists’ adherence in Denmark: a cross-sectional web-based survey study
Fibromyalgia is a widespread chronic condition. Although Clinical Practice Guidelines for fibromyalgia currently exist, th...
Rheumatology International
comment
0
thumb_up
0
Selective use of musculoskeletal ultrasound in rheumatoid arthritis: from subclinical inflammation to clinical decision-making
Ultrasound (US) examination can now be considered a fundamental imaging modality in the diagnosis and monitoring of patien...
Rheumatology International
comment
0
thumb_up
0
Clinical manifestations, prognostic impact, and relapse in polyarteritis nodosa: a systematic review and meta-analysis
Polyarteritis Nodosa is a rare necrotizing vasculitis with a broad and variable clinical presentation, driven by its abili...
Rheumatology International
comment
0
thumb_up
0
Late onset axial spondyloarthritis presenting with fever of unknown origin. A case-based review
Spondyloarthritis (SpA) is a chronic inflammatory disease involving axial (ax-SpA), and peripheral joints (p-SpA). It main...
Rheumatology International
comment
0
thumb_up
0
Simultaneous improvement of immunoglobulin G4–related disease complicated by nontuberculous mycobacteria infection by anti-infective therapy alone: a case-based literature review
Immunoglobulin G4-related disease (IgG4-RD) is a systemic immune-mediated disease, and antigenic stimulation by allergen o...
Rheumatology International
comment
0
thumb_up
0
Teaching evidence-based principles in Rheumatology
Evidence-based medicine (EBM) integrates the best available evidence with clinical expertise and patients’ values an...
Rheumatology International
comment
0
thumb_up
0
Increased blood levels of neutrophil- and platelet-derived markers in patients with radiographic axial spondyloarthritis: a pilot study
A challenge in diagnosing and monitoring radiographic axial spondyloarthritis (r-axSpA) is the absence of reliable biomark...
Rheumatology International
comment
0
thumb_up
0
Behçet’s disease occurred after brodalumab initiation in a patient with chronic non-bacterial osteitis: a case-based literature review
Interleukin-17 (IL-17) inhibitors are established therapies for various immune-mediated diseases, while paradoxical reacti...
Rheumatology International
comment
0
thumb_up
0
Blood biomarkers of inflammation and brain-derived neurotrophic factor can not be used to assess the effectiveness of collagen mesotherapy in chronic cervical myofascial pain syndrome. A pilot single-blind randomized study
Recent years have seen a marked increase in the number of patients diagnosed with spinal disorders, including chronic cerv...
Rheumatology International
comment
0
thumb_up
0
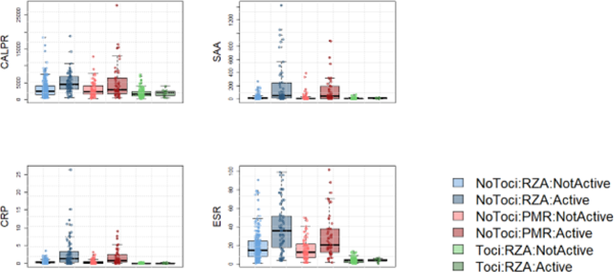
Calprotectin and serum amyloid A for disease activity assessment in giant cell arteritis and polymyalgia rheumatica: results from a prospective single-centre cohort study
Monitoring disease activity in giant cell arteritis (GCA) and polymyalgia rheumatica (PMR) is commonly based on C-reactive...
Rheumatology International
comment
0
thumb_up
0
Correction: MRI-guided muscle biopsy improves diagnostic yield in small- to medium-vessel vasculitis: a retrospective single-center study
Department of Rheumatology, Seirei Hamamatsu General Hospital, 2-12-12 Sumiyoshi, Chuo-ku, Hamamatsu, Shizuoka, JapanSoma ...
Rheumatology International
comment
0
thumb_up
0
Infrared thermography in the detection of arthritis: a systematic review of diagnostic performance compared with joint ultrasound
Early detection of arthritis in autoimmune rheumatic diseases (ARDs) is critical to prevent irreversible damage. Joint ult...
Rheumatology International
comment
0
thumb_up
0
Higher uric acid associated with elevated IL‑6 and IL‑1β levels in older inpatients: a cross‑sectional study
Previous studies have shown the role of uric acid in triggering inflammatory reactions through its influence on a large gr...
Rheumatology International
comment
0
thumb_up
0
Effects of face-to-face and remote Tai Chi in stable axial spondyloarthritis: a pilot randomised controlled trial
To investigate the effects of a Tai Chi (TC) programme (hospital-based or remote) on total physical activity (PA) time in ...
Rheumatology International
comment
0
thumb_up
0
Classic lipid profile and lipoprotein(a) in systemic sclerosis: a systematic review and meta-analysis of case-control studies
Systemic sclerosis (SSc) is a systemic autoimmune disease characterized by fibrosis, vascular abnormalities, and immune dy...
Rheumatology International
comment
0
thumb_up
0
Discordance between patient and physician reported global disease activity in PsA is associated with mental health—a cross-sectional analysis
Psoriatic arthritis (PsA) is a complex disease with heterogeneous disease manifestations. Composite scores including patie...
Rheumatology International
comment
0
thumb_up
0
Heterogeneous myocardial contraction detected by speckle tracking echocardiography in systemic lupus erythematosus is associated with complement protein C4: a cross-sectional study from a Swedish tertiary referral centre
Although systemic lupus erythematosus (SLE) is associated with an increased risk of cardiovascular disease, conventional e...
Rheumatology International
comment
0
thumb_up
0
Epidemiology and complications of rheumatoid arthritis in the Indigenous Australian population
Rheumatoid Arthritis (RA) can present differently in Indigenous populations. Data on RA in Indigenous Australians (IA) are...
Rheumatology International
comment
0
thumb_up
0
Practice patterns and challenges in the referral, diagnosis, management, and monitoring of axial spondyloarthritis: insights from an online survey of rheumatologists
There is a dearth of literature exploring challenges faced by rheumatologists in the referral, diagnosis, and management o...
Rheumatology International
comment
0
thumb_up
0
The advocacy effect: a grounded theory study on the inclusion of caregivers or nearest support persons in research to better understand patient outcomes in rheumatoid arthritis
To apply grounded theory to generate a substantive theory that explains the roles adopted by caregivers or nearest support...
Rheumatology International
comment
0
thumb_up
0
Approaches to screening for rheumatoid arthritis-associated interstitial lung disease: a cross-sectional national survey of Turkish rheumatologists
Rheumatoid arthritis-associated interstitial lung disease (RA-ILD) is a potentially life-threatening complication of RA, y...
Rheumatology International
comment
0
thumb_up
0
Biological DMARD survival in rheumatoid arthritis patients in clinical practice: a METEOR registry data analysis
To assess treatment survival of all available biologic disease modifying anti-rheumatic drugs (bDMARD) in patients with rh...
Rheumatology International
comment
0
thumb_up
0
Multiphasic acute disseminated encephalomyelitis (MDEM) in a patient with systemic lupus erythematosus and C4A deficiency: case-based review
Acute disseminated encephalomyelitis (ADEM) is a fulminant inflammatory demyelinating disorder of the central nervous syst...
Rheumatology International
comment
0
thumb_up
0
Exploring the feasibility, acceptability and preliminary efficacy of a Home-Based stretching program for adults with fibromyalgia: a prospective Pre-Post feasibility study
People with fibromyalgia face physical and cognitive impairments and are often intolerant to physical activity, making adh...
Rheumatology International
comment
0
thumb_up
0
The association of symptoms, pulmonary function test and computed tomography in interstitial lung disease at the onset of connective tissue disease: an observational study with artificial intelligence analysis of high-resolution computed tomography
Interstitial lung disease (ILD) is a common and serious organ manifestation in patients with connective tissue disease (CT...
Rheumatology International
comment
0
thumb_up
0
Load More
Modal title
×
Modal title
×
Share
Login
Global News and Health Forum
Join Now!
Member Login
Remember me
Forgot password?
Or using
Linkedin