×
Close
Login
Home
SCI Abstract
Library D
Events & Partner
WeMed
MDLA Events Platform
Events
Media Partners
Educational Partner
User Tools
FAQ/USER GUIDE
Language
English
中文/ Chinese
French
Português
Español
Arabic
Russian
Contact Us
×
Close
mdla_1
mdla_2
mdla_3
mdla_4
mdla_5
mdla_6
Categories
Genetics & Heredity
14564
Global Medical University
4983
Allergy
1699
Anatomy & Morphology
1528
Andrology
379
Anesthesia & Intensive Care
1224
Anesthesiology
5240
Audiology & Speech-Language Pathology
311
Behavioral Sciences
104
Biochemical Research Methods
6740
Biochemistry & Molecular Biology
28863
Biodiversity Conservation
294
Biology
8107
Biophysics
7956
Biotechnology & Applied Microbiology
8053
Cardiac & Cardiovascular Systems
30112
Cardiovascular & Respiratory Systems
1353
Cell & Tissue Engineering
664
Cell Biology
10765
Chemistry, Analytical
4154
Chemistry, Applied
10758
Chemistry, Medicinal
8450
Chemistry, Multidisciplinary
18249
Clinical Immunology & Infectious Disease
397
Clinical Medicine
8736
Clinical Neurology
15936
Clinical Psychology & Psychiatry
1251
Critical Care Medicine
3057
Dentistry, Oral Surgery & Medicine
12740
Dermatology
7354
Developmental Biology
6790
Ecology
631
Education, Scientific Disciplines
1919
Emergency Medicine
3861
Endocrinology, Metabolism & Nutrition
23210
Engineering, Biomedical
3585
Entomology
445
Environmental Medicine & Public Health
4578
Evolutionary Biology
252
Gastroenterology & Hepatology
11541
General & Internal Medicine
6783
Geriatrics & Gerontology
4847
Gerontology
338
Health Care Sciences & Services
15479
Health Policy & Services
613
Hematology
5371
Immunology
24185
Infectious Diseases
13441
Integrative & Complementary Medicine
2805
Medical Ethics
1194
Medical Informatics
2139
Medical Laboratory Technology
419
Medicine, General & Internal
43503
Medicine, Legal
485
Medicine, Research & Experimental
17203
Microbiology
22533
Mycology
0
Nanoscience & Nanotechnology
5019
Neuroimaging
1248
Neurology
4363
Neurosciences
38350
Nursing
9258
Nutrition & Dietetics
7666
Obstetrics & Gynecology
7932
Oncology
50757
Ophthalmology
9334
Optics
4072
Orthopedics
11209
Orthopedics, Rehabilitation & Sports Medicine
1702
Otolaryngology
1490
Otorhinolaryngology
4683
Parasitology
1066
Pathology
4782
Pediatrics
20807
Peripheral Vascular Disease
4510
Pharmacology & Pharmacy
33683
Pharmacology/Toxicology
11854
Physiology
8669
Polymer Science
511
Primary Health Care
791
Psychiatry
18467
Psychology
5005
Psychology, Applied
92
Psychology, Biological
329
Psychology, Clinical
786
Psychology, Developmental
228
Psychology, Educational
143
Psychology, Experimental
133
Psychology, Mathematical
0
Psychology, Multidisciplinary
1580
Psychology, Psychoanalysis
30
Psychology, Social
112
Public Health & Health Care Science
2167
Public, Environmental & Occupational Health
26489
Quantum Science & Technology
0
Radiology, Nuclear Medicine & Imaging
11923
Radiology, Nuclear Medicine & Medical Imaging
7746
Rehabilitation
2873
Remote Sensing
0
Reproductive Biology
2697
Reproductive Medicine
1178
Research/Laboratory Medicine & Medical Technology
3841
Respiratory System
6995
Rheumatology
5660
Social Sciences, Biomedical
1150
Substance Abuse
2647
Surgery
32537
Toxicology
4177
Transplantation
931
Tropical Medicine
300
Urology & Nephrology
12422
Veterinary Sciences
35
Virology
2369
Zoology
0
Channels
GENE THERAPY
172
Genetics
5
NEJM Genetics
3
Medrxiv - Genetic And Genomic Medicine
1731
CANCER GENE THERAPY
354
CHROMOSOMA
76
CLINICAL GENETICS
114
CURRENT GENETICS
137
CURRENT OPINION IN GENETICS & DEVELOPMENT
260
EPIGENETICS & CHROMATIN
126
EPIGENOMICS
28
EPILEPSIA
198
FRONTIERS IN GENETICS
5277
GENETICS IN MEDICINE
96
GENOME MEDICINE
285
GENOMICS PROTEOMICS & BIOINFORMATICS
204
HUMAN GENETICS
337
HUMAN MUTATION
111
JOURNAL OF HUMAN GENETICS
268
JOURNAL OF MEDICAL GENETICS
374
NATURE REVIEWS GENETICS
304
NPJ GENOMIC MEDICINE
177
ORPHANET JOURNAL OF RARE DISEASES
775
ANNALS OF HUMAN GENETICS
20
CYTOGENETIC AND GENOME RESEARCH
94
G3-GENES GENOMES GENETICS
19
GENETIC EPIDEMIOLOGY
22
HUMAN GENOMICS
223
HUMAN HEREDITY
31
INTERNATIONAL JOURNAL OF IMMUNOGENETICS
23
JOURNAL OF EVOLUTIONARY BIOLOGY
120
JOURNAL OF GENETIC COUNSELING
152
PSYCHIATRIC GENETICS
123
EGYPTIAN JOURNAL OF MEDICAL HUMAN GENETICS
256
FORENSIC SCIENCE INTERNATIONAL GENETICS SUPPLEMENT SERIES
17
GENETICS AND MOLECULAR RESEARCH
10
GLOBAL MEDICAL GENETICS
143
INTERNATIONAL JOURNAL OF NEONATAL SCREENING
83
JOURNAL OF COMMUNITY GENETICS
176
NON-CODING RNA
125
FUNCTIONAL & INTEGRATIVE GENOMICS
486
GENETICA
107
IMMUNOGENETICS
130
JOURNAL OF APPLIED GENETICS
209
JOURNAL OF GENETICS
189
RUSSIAN JOURNAL OF GENETICS
394
SCI Abstract
search
ALL
RECOMMENDED
+
Rapid detection of AAV8 binding antibodies in gene therapy candidates: development of a point-of-care approach
Preexisting anti-AAV antibodies pose a significant challenge to the success of Adeno-associated Virus (AAV) mediated gene ...
Gene Therapy
comment
0
thumb_up
0
Identification of AAV variants with improved transduction of human vascular endothelial cells by screening AAV capsid libraries in non-human primates
The development of targeted vector systems for gene therapy has made impressive progress during the last decade. Promising...
Gene Therapy
comment
0
thumb_up
0
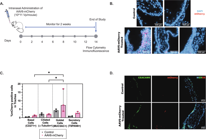
AAV-mediated MUC5AC siRNA delivery to prevent mucociliary dysfunction in asthma
The main structural components of mucus produced in the lung are mucin 5B (MUC5B) and mucin 5AC (MUC5AC) where a relativel...
Gene Therapy
comment
0
thumb_up
0
Correction: Identification of AAV variants with improved transduction of human vascular endothelial cells by screening AAV capsid libraries in non-human primates
Open Access This article is licensed under a Creative Commons Attribution 4.0 International License, which...
Gene Therapy
comment
0
thumb_up
0
Correction: PPARγ is essential for protection against nonalcoholic steatohepatitis
Thank you for visiting nature.com. You are using a browser version with limited support for CSS. To obta...
Gene Therapy
comment
0
thumb_up
0
Overcoming matrix effects in AAV neutralization assays with a constant serum concentration approach
Sensitive quantification of adeno-associated virus (AAV) neutralizing antibodies (NAbs) is essential for gene therapy succ...
Gene Therapy
comment
0
thumb_up
0
Genetic mutations in HSV-1 replication-defective vectors: Implications for their safety in gene therapy applications
Beyond its well-known role in orofacial recurrent infections, HSV-1 has garnered significant attention in neuroscience for...
Gene Therapy
comment
0
thumb_up
0
Codon changes challenge PCR-based gene doping detection
Genetic/genomic manipulation techniques (gene transfer/delivery, gene editing, etc.) have become more and more mature, and...
Gene Therapy
comment
0
thumb_up
0
Co-delivery of IL-1Ra and SOX9 via AAV inhibits inflammation and promotes cartilage repair in surgically induced osteoarthritis animal models
Osteoarthritis (OA), a prevalent joint disorder, can lead to disability, with no effective treatment available. Interleuki...
Gene Therapy
comment
0
thumb_up
0
Incomplete elimination of viral genomes is associated with chronic inflammation in nonhuman primate livers after AAV-mediated gene transfer
The liver is a unique organ where immunity can be biased toward ineffective response notably in the context of viral infec...
Gene Therapy
comment
0
thumb_up
0
A peptide conjugate enables systemic injection of the morpholino inducer and more durable induction of T3H38 ribozyme-controlled AAV transgene in mice
Genetic switches that allow for precise control over transgene expression timing or levels may improve the safety and expa...
Gene Therapy
comment
0
thumb_up
0
AAV1.NT3 gene therapy mitigates the severity of autoimmune encephalomyelitis in the mouse model for multiple sclerosis
Multiple sclerosis (MS) is an immune-mediated chronic inflammatory and neurodegenerative disease of the central nervous sy...
Gene Therapy
comment
0
thumb_up
0
A capless hairpin-protected mRNA vaccine encoding the full-length Influenza A hemagglutinin protects mice against a lethal Influenza A infection
The success of mRNA vaccines in controlling the COVID 19 pandemic has confirmed the efficacy of synthetically synthesized ...
Gene Therapy
comment
0
thumb_up
0
Improved induction of ribozyme-controlled AAV transgene via peptide-conjugated morpholino oligos
Adeno-associated virus (AAV)-mediated transgene delivery has emerged as a cornerstone in the field of gene therapy [1, 2]....
Gene Therapy
comment
0
thumb_up
0
Engineered compact pan-neuronal promoter from Alphaherpesvirus LAP2 enhances target gene expression in the mouse brain and reduces tropism in the liver
Small promoters capable of driving potent neuron-restricted gene expression are required to support successful brain circu...
Gene Therapy
comment
0
thumb_up
0
Looking ahead: ethical and social challenges of somatic gene therapy for sickle cell disease in Africa
Somatic gene therapy will be one of the most exciting practices of genetic medicine in Africa and is primed to offer a ...
Gene Therapy
comment
0
thumb_up
0
Modeling Glutaric Aciduria Type I in human neuroblastoma cells recapitulates neuronal damage that can be rescued by gene replacement
Glutaric Aciduria type I (GA1) is a rare neurometabolic disorder caused by mutations in the GDCH gene encoding for glutary...
Gene Therapy
comment
0
thumb_up
0
Towards affordable CRISPR genomic therapies: a task force convened by the Innovative Genomics Institute
To the best of our knowledge, this effort represents the most comprehensive attempt to understand and develop solutions to...
Gene Therapy
comment
0
thumb_up
0
Overexpression of KCNN4 channels in principal neurons produces an anti-seizure effect without reducing their coding ability
Gene therapy offers a potential alternative to the surgical treatment of epilepsy, which affects millions of people and is...
Gene Therapy
comment
0
thumb_up
0
Implications of maternal-fetal health on perinatal stem cell banking
Cell based therapies are being assessed for their therapeutic potential across a variety of diseases. Gestational tissues ...
Gene Therapy
comment
0
thumb_up
0
A practical approach for adoption of a hub and spoke model for cell and gene therapies in low- and middle-income countries: framework and case studies
In the rapidly evolving landscape of biotechnologies, cell and gene therapies are being developed and adopted at an unprec...
Gene Therapy
comment
0
thumb_up
0
Cost of gene therapy
Since its earliest days and during the ensuing 5–6 decades, the field of human gene therapy has been char...
Gene Therapy
comment
0
thumb_up
0
Approval and therapeutic value of gene therapies in the US and Europe
Gene therapies are a fast-growing area of innovation and hold promise for the treatment of many diseases currently with un...
Gene Therapy
comment
0
thumb_up
0
Access to affordable medicines: obligations of universities and academic medical centers
The authors thank Katharine Gleason, MPH and Mariah Johnson, MPH for research assistance and administrative support. The a...
Gene Therapy
comment
0
thumb_up
0
Successes and challenges in clinical gene therapy
Despite the ups and downs in the field over three decades, the science of gene therapy has continued to advance and provid...
Gene Therapy
comment
0
thumb_up
0
The estimated annual financial impact of gene therapy in the United States
Gene therapy is a new class of medical treatment that alters part of a patient’s genome through the replacement, del...
Gene Therapy
comment
0
thumb_up
0
Prednisolone and rapamycin reduce the plasma cell gene signature and may improve AAV gene therapy in cynomolgus macaques
Adeno-associated virus (AAV) vector gene therapy is a promising approach to treat rare genetic diseases; however, an ongoi...
Gene Therapy
comment
0
thumb_up
0
p53 dry gene powder enhances anti-cancer effects of chemotherapy against malignant pleural mesothelioma
Dry gene powder is a novel non-viral gene-delivery system, which is inhalable with high gene expression. Previously, we sh...
Gene Therapy
comment
0
thumb_up
0
Artificial microRNA suppresses C9ORF72 variants and decreases toxic dipeptide repeat proteins in vivo
Amyotrophic lateral sclerosis (ALS) is a fatal neurodegenerative disease that affects motor neurons, causing progressive m...
Gene Therapy
comment
0
thumb_up
0
Acoustically targeted noninvasive gene therapy in large brain volumes
Focused Ultrasound Blood-Brain Barrier Opening (FUS-BBBO) can deliver adeno-associated viral vectors (AAVs) to treat genet...
Gene Therapy
comment
0
thumb_up
0
Load More
Modal title
×
Modal title
×
Share
Login
Global News and Health Forum
Join Now!
Member Login
Remember me
Forgot password?
Or using
Linkedin