×
Close
Login
Home
SCI Abstract
Library D
Events & Partner
WeMed
MDLA Events Platform
Events
Media Partners
Educational Partner
User Tools
FAQ/USER GUIDE
Language
English
中文/ Chinese
French
Português
Español
Arabic
Russian
Contact Us
×
Close
mdla_1
mdla_2
mdla_3
mdla_4
mdla_5
mdla_6
Categories
Biology
8107
Global Medical University
4983
Allergy
1699
Anatomy & Morphology
1528
Andrology
379
Anesthesia & Intensive Care
1224
Anesthesiology
5240
Audiology & Speech-Language Pathology
311
Behavioral Sciences
104
Biochemical Research Methods
6740
Biochemistry & Molecular Biology
28859
Biodiversity Conservation
294
Biophysics
7956
Biotechnology & Applied Microbiology
8053
Cardiac & Cardiovascular Systems
30112
Cardiovascular & Respiratory Systems
1348
Cell & Tissue Engineering
664
Cell Biology
10762
Chemistry, Analytical
4154
Chemistry, Applied
10754
Chemistry, Medicinal
8448
Chemistry, Multidisciplinary
18249
Clinical Immunology & Infectious Disease
397
Clinical Medicine
8736
Clinical Neurology
15936
Clinical Psychology & Psychiatry
1251
Critical Care Medicine
3057
Dentistry, Oral Surgery & Medicine
12739
Dermatology
7353
Developmental Biology
6790
Ecology
631
Education, Scientific Disciplines
1919
Emergency Medicine
3858
Endocrinology, Metabolism & Nutrition
23207
Engineering, Biomedical
3585
Entomology
445
Environmental Medicine & Public Health
4578
Evolutionary Biology
252
Gastroenterology & Hepatology
11541
General & Internal Medicine
6783
Genetics & Heredity
14556
Geriatrics & Gerontology
4845
Gerontology
338
Health Care Sciences & Services
15479
Health Policy & Services
613
Hematology
5371
Immunology
24181
Infectious Diseases
13438
Integrative & Complementary Medicine
2805
Medical Ethics
1194
Medical Informatics
2139
Medical Laboratory Technology
419
Medicine, General & Internal
43503
Medicine, Legal
485
Medicine, Research & Experimental
17190
Microbiology
22533
Mycology
0
Nanoscience & Nanotechnology
5019
Neuroimaging
1248
Neurology
4363
Neurosciences
38345
Nursing
9258
Nutrition & Dietetics
7660
Obstetrics & Gynecology
7932
Oncology
50751
Ophthalmology
9334
Optics
4072
Orthopedics
11209
Orthopedics, Rehabilitation & Sports Medicine
1702
Otolaryngology
1490
Otorhinolaryngology
4683
Parasitology
1066
Pathology
4781
Pediatrics
20799
Peripheral Vascular Disease
4510
Pharmacology & Pharmacy
33681
Pharmacology/Toxicology
11854
Physiology
8669
Polymer Science
511
Primary Health Care
791
Psychiatry
18467
Psychology
5005
Psychology, Applied
92
Psychology, Biological
329
Psychology, Clinical
786
Psychology, Developmental
228
Psychology, Educational
143
Psychology, Experimental
133
Psychology, Mathematical
0
Psychology, Multidisciplinary
1576
Psychology, Psychoanalysis
30
Psychology, Social
112
Public Health & Health Care Science
2167
Public, Environmental & Occupational Health
26484
Quantum Science & Technology
0
Radiology, Nuclear Medicine & Imaging
11918
Radiology, Nuclear Medicine & Medical Imaging
7746
Rehabilitation
2873
Remote Sensing
0
Reproductive Biology
2697
Reproductive Medicine
1178
Research/Laboratory Medicine & Medical Technology
3841
Respiratory System
6995
Rheumatology
5660
Social Sciences, Biomedical
1150
Substance Abuse
2647
Surgery
32537
Toxicology
4177
Transplantation
931
Tropical Medicine
300
Urology & Nephrology
12420
Veterinary Sciences
35
Virology
2369
Zoology
0
Channels
ACTA NEUROPATHOLOGICA COMMUNICATIONS
435
BIOSCIENCE
9
BMC BIOLOGY
558
GENETICS
20
INTERFACE FOCUS
80
JOURNAL OF BIOMEDICAL MATERIALS RESEARCH PART A
153
JOURNAL OF EXPERIMENTAL BIOLOGY
178
JOURNAL OF NANOBIOTECHNOLOGY
913
JOURNAL OF NUTRITIONAL BIOCHEMISTRY
550
ORGANIC & BIOMOLECULAR CHEMISTRY
2300
PLOS BIOLOGY
90
QUARTERLY REVIEW OF BIOLOGY
10
WILEY INTERDISCIPLINARY REVIEWS-DEVELOPMENTAL BIOLOGY
3
AMERICAN JOURNAL OF HUMAN BIOLOGY
131
AMERICAN JOURNAL OF PHYSICAL ANTHROPOLOGY
131
ARCHIVES OF BIOLOGICAL SCIENCES
122
BIOLOGICAL RESEARCH
142
BIOLOGY BULLETIN
62
BIOLOGY OPEN
55
BRAZILIAN ARCHIVES OF BIOLOGY AND TECHNOLOGY
0
HEALTH PHYSICS
188
INDIAN JOURNAL OF EXPERIMENTAL BIOLOGY
117
INDIAN JOURNAL OF HEMATOLOGY AND BLOOD TRANSFUSION
409
JOURNAL OF BIOLOGICAL RESEARCH-THESSALONIKI
13
JOURNAL OF BIOLOGICAL RHYTHMS
28
JOURNAL OF BIOMEDICAL SEMANTICS
66
JOURNAL OF EUKARYOTIC MICROBIOLOGY
26
JOURNAL OF MICROSCOPY
56
JOURNAL OF PATHOLOGY CLINICAL RESEARCH
24
REVISTA DA SOCIEDADE BRASILEIRA DE MEDICINA TROPICAL
0
JOURNAL OF BIOSCIENCES
194
JOURNAL OF TRACE ELEMENTS IN MEDICINE AND BIOLOGY
432
REVISTA DE BIOLOGIA TROPICAL
31
REGULATORY MECHANISMS IN BIOSYSTEMS
220
NUSANTARA BIOSCIENCE
87
HISTOCHEMISTRY AND CELL BIOLOGY
274
SCI Abstract
search
ALL
RECOMMENDED
+
White adipose tissue undergoes pathological dysfunction in the TDP-43A315T mouse model of amyotrophic lateral sclerosis (ALS)
White adipose tissue (WAT) has a crucial role in maintaining systemic energy homeostasis. Numerous biological pathway stud...
Acta Neuropathologica Communications
comment
0
thumb_up
0
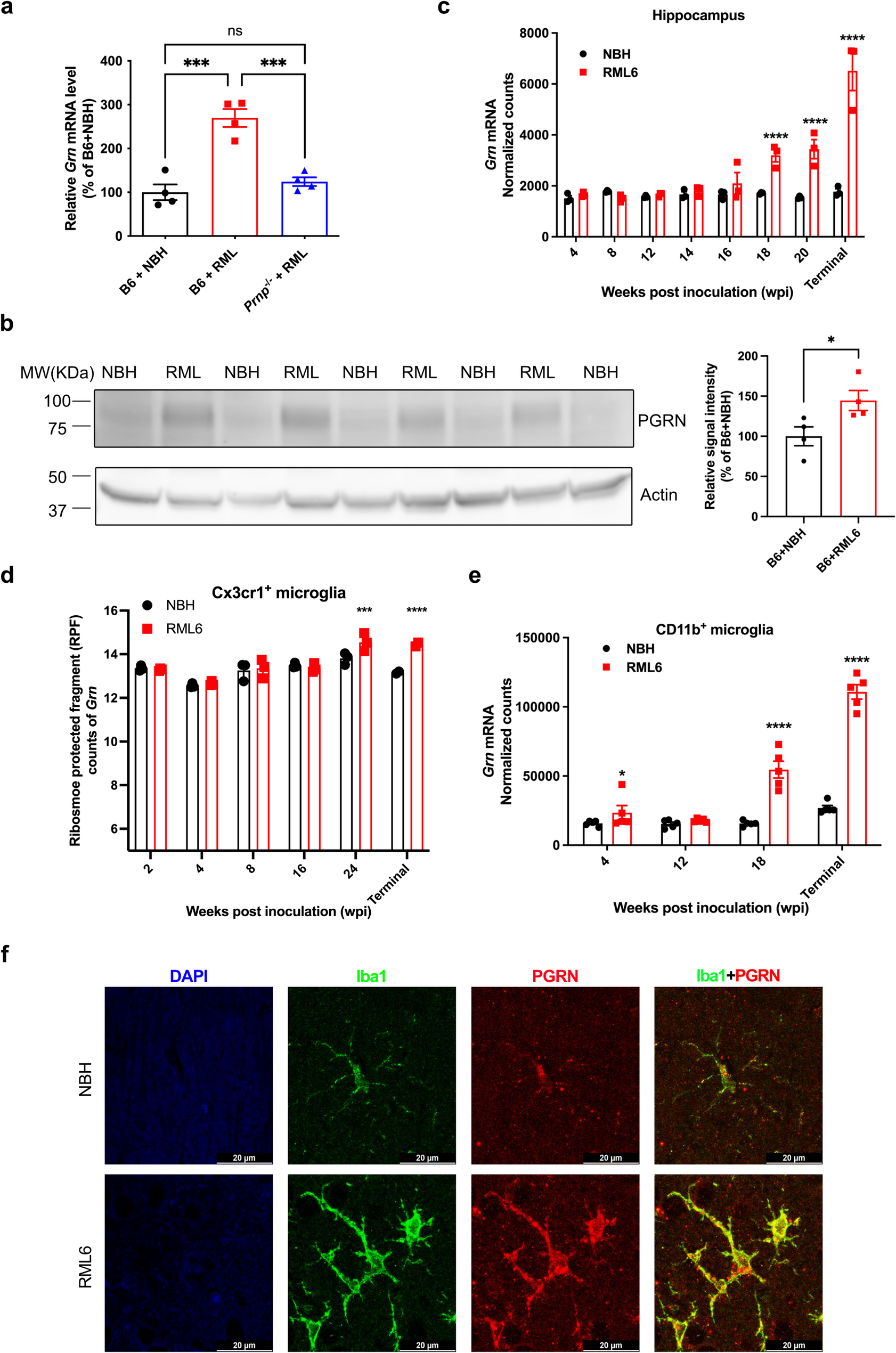
Ablation of progranulin augments microglial activation and accelerates prion progression
Mutations or polymorphisms in GRN, encoding the CNS glycoprotein progranulin (PGRN), have been linked to several neurodege...
Acta Neuropathologica Communications
comment
0
thumb_up
0
Inflammation of central nervous system fiber tracts is active in patients over six months post-intracerebral hemorrhage
The occurrence and extent of central nervous system (CNS) fiber tract inflammation in chronic-phase intracerebral hemorrha...
Acta Neuropathologica Communications
comment
0
thumb_up
0
Pharmacological inhibition of SPAK-NKCC1 complex attenuates astrogliosis and restores cerebral blood flow in a mouse model of VCID
Vascular contributions to cognitive impairment and dementia (VCID) are one of the leading causes of dementia, where reacti...
Acta Neuropathologica Communications
comment
0
thumb_up
0
Granular cytoplasmic inclusions in astrocytes and microglial activation in the fetal brain of pigtail macaques in response to maternal viral infection
The fetal origins of neuropsychiatric disorders are poorly understood but have been linked to viral or inflammatory injury...
Acta Neuropathologica Communications
comment
0
thumb_up
0
Assessment of gastrointestinal function and enteric nervous system changes over time in the A53T mouse model of Parkinson’s disease
Gastrointestinal (GI) dysfunctions, including constipation and delayed stomach emptying, are prevalent and debilitating no...
Acta Neuropathologica Communications
comment
0
thumb_up
0
Collision tumor, a metastatic melanoma within a meningioma: a case report
Collision tumors, involving two distinct neoplasms in a single anatomical site, are rare. Among these, the metastasis of m...
Acta Neuropathologica Communications
comment
0
thumb_up
0
A novel BRAF::PTPRN2 fusion in meningioma: a case report
Gene fusion events have been linked to oncogenesis in many cancers. However, gene fusions in meningioma are understudied c...
Acta Neuropathologica Communications
comment
0
thumb_up
0
Post-COVID exercise intolerance is associated with capillary alterations and immune dysregulations in skeletal muscles
The SARS-CoV-2 pandemic not only resulted in millions of acute infections worldwide, but also in many cases of post-infect...
Acta Neuropathologica Communications
comment
0
thumb_up
0
Glioblastoma pseudoprogression and true progression reveal spatially variable transcriptional differences
Post-resection radiologic monitoring to identify areas of new or progressive enhancement concerning for cancer recurrence ...
Acta Neuropathologica Communications
comment
0
thumb_up
0
Cryo-EM structures of Aβ40 filaments from the leptomeninges of individuals with Alzheimer’s disease and cerebral amyloid angiopathy
We used electron cryo-microscopy (cryo-EM) to determine the structures of Aβ40 filaments from the leptomeninges of in...
Acta Neuropathologica Communications
comment
0
thumb_up
0
Transformation of non-neuritic into neuritic plaques during AD progression drives cortical spread of tau pathology via regenerative failure
Extracellular amyloid-β (Aβ) plaques and intracellular aggregates of tau protein in form of neurofibrillary tang...
Acta Neuropathologica Communications
comment
0
thumb_up
0
CDKN2A/B deletions are strongly associated with meningioma progression: a meta-analysis of individual patient data
Homozygous CDKN2A/B deletion has been associated with an increased risk of recurrence in meningiomas. However, the evidenc...
Acta Neuropathologica Communications
comment
0
thumb_up
0
Advances in genetic abnormalities, epigenetic reprogramming, and immune landscape of intracranial germ cell tumors
Intracranial germ cell tumors (IGCTs) are a rare subtype of central nervous system neoplasms that predominantly affect you...
Acta Neuropathologica Communications
comment
0
thumb_up
0
Genetic alterations that deregulate RB and PDGFRA signaling pathways drive tumor progression in IDH2-mutant astrocytoma
In IDH-mutant astrocytoma, IDH2 mutation is quite rare and biological mechanisms underlying tumor progression in IDH2-muta...
Acta Neuropathologica Communications
comment
0
thumb_up
0
The role of neuromuscular ultrasound in diagnostics of peripheral neuropathies induced by cytostatic agents or immunotherapies
A relevant number of cancer patients who receive potentially neurotoxic cytostatic agents develop a chemotherapy-induced p...
Acta Neuropathologica Communications
comment
0
thumb_up
0
Rare germline variants in POLE and POLD1 encoding the catalytic subunits of DNA polymerases ε and δ in glioma families
Pathogenic germline variants in the DNA polymerase genes POLE and POLD1 cause polymerase proofreading-associated polyposis...
Acta Neuropathologica Communications
comment
0
thumb_up
0
Neuronal SNCA transcription during Lewy body formation
Misfolded α-synuclein (α-syn) is believed to contribute to neurodegeneration in Lewy body disease (LBD) based on...
Acta Neuropathologica Communications
comment
0
thumb_up
0
Molecular and functional profiling of chemotolerant cells unveils nucleoside metabolism-dependent vulnerabilities in medulloblastoma
Chemotherapy resistance is considered one of the main causes of tumor relapse, still challenging researchers for the ident...
Acta Neuropathologica Communications
comment
0
thumb_up
0
Neuronal dysfunction caused by FUSR521G promotes ALS-associated phenotypes that are attenuated by NF-κB inhibition
Amyotrophic lateral sclerosis (ALS) and frontotemporal dementia (FTD) are related neurodegenerative diseases that belong t...
Acta Neuropathologica Communications
comment
0
thumb_up
0
Tau seed amplification assay reveals relationship between seeding and pathological forms of tau in Alzheimer’s disease brain
Tau seed amplification assays (SAAs) directly measure the seeding activity of tau and would therefore be ideal biomarkers ...
Acta Neuropathologica Communications
comment
0
thumb_up
0
Genomic characterization of IDH-mutant astrocytoma progression to grade 4 in the treatment setting
As the progression of low-grade diffuse astrocytomas into grade 4 tumors significantly impacts patient prognosis, a better...
Acta Neuropathologica Communications
comment
0
thumb_up
0
EMP3 sustains oncogenic EGFR/CDK2 signaling by restricting receptor degradation in glioblastoma
Epithelial membrane protein 3 (EMP3) is an N-glycosylated tetraspanin with a putative trafficking function. It is highly e...
Acta Neuropathologica Communications
comment
0
thumb_up
0
Deep histopathology genotype–phenotype analysis of focal cortical dysplasia type II differentiates between the GATOR1-altered autophagocytic subtype IIa and MTOR-altered migration deficient subtype IIb
Focal cortical dysplasia type II (FCDII) is the most common cause of drug-resistant focal epilepsy in children. Herein, we...
Acta Neuropathologica Communications
comment
0
thumb_up
0
Accurate digital quantification of tau pathology in progressive supranuclear palsy
The development of novel treatments for Progressive Supranuclear Palsy (PSP) is hindered by a knowledge gap of the impact ...
Acta Neuropathologica Communications
comment
0
thumb_up
0
Heterogeneity of cortical pTDP-43 inclusion morphologies in amyotrophic lateral sclerosis
Despite the presence of significant cortical pTDP-43 inclusions of heterogeneous morphologies in patients diagnosed with a...
Acta Neuropathologica Communications
comment
0
thumb_up
0
Modelling TDP-43 proteinopathy in Drosophila uncovers shared and neuron-specific targets across ALS and FTD relevant circuits
Amyotrophic lateral sclerosis (ALS) and frontotemporal dementia (FTD) comprise a spectrum of neurodegenerative diseases li...
Acta Neuropathologica Communications
comment
0
thumb_up
0
Correction to: Dynamic profiling of medulloblastoma surfaceome
Open Access This article is licensed under a Creative Commons Attribution 4.0 International License, whi...
Acta Neuropathologica Communications
comment
0
thumb_up
0
Senataxin helicase, the causal gene defect in ALS4, is a significant modifier of C9orf72 ALS G4C2 and arginine-containing dipeptide repeat toxicity
Identifying genetic modifiers of familial amyotrophic lateral sclerosis (ALS) may reveal targets for therapeutic modulatio...
Acta Neuropathologica Communications
comment
0
thumb_up
0
Myopathologic trajectory in Duchenne muscular dystrophy (DMD) reveals lack of regeneration due to senescence in satellite cells
Duchenne muscular dystrophy (DMD) is a devastating X-linked muscular disease, caused by mutations in the DMD gene encoding...
Acta Neuropathologica Communications
comment
0
thumb_up
0
Load More
Modal title
×
Modal title
×
Share
Login
Global News and Health Forum
Join Now!
Member Login
Remember me
Forgot password?
Or using
Linkedin