×
Close
Login
Home
SCI Abstract
Library D
Events & Partner
WeMed
MDLA Events Platform
Events
Media Partners
Educational Partner
User Tools
FAQ/USER GUIDE
Language
English
中文/ Chinese
French
Português
Español
Arabic
Russian
Contact Us
×
Close
mdla_1
mdla_2
mdla_3
mdla_4
mdla_5
mdla_6
Categories
Developmental Biology
6790
Global Medical University
4983
Allergy
1699
Anatomy & Morphology
1528
Andrology
379
Anesthesia & Intensive Care
1224
Anesthesiology
5240
Audiology & Speech-Language Pathology
311
Behavioral Sciences
104
Biochemical Research Methods
6740
Biochemistry & Molecular Biology
28859
Biodiversity Conservation
294
Biology
8107
Biophysics
7956
Biotechnology & Applied Microbiology
8053
Cardiac & Cardiovascular Systems
30112
Cardiovascular & Respiratory Systems
1348
Cell & Tissue Engineering
664
Cell Biology
10762
Chemistry, Analytical
4154
Chemistry, Applied
10754
Chemistry, Medicinal
8448
Chemistry, Multidisciplinary
18249
Clinical Immunology & Infectious Disease
397
Clinical Medicine
8736
Clinical Neurology
15936
Clinical Psychology & Psychiatry
1251
Critical Care Medicine
3057
Dentistry, Oral Surgery & Medicine
12739
Dermatology
7353
Ecology
631
Education, Scientific Disciplines
1919
Emergency Medicine
3858
Endocrinology, Metabolism & Nutrition
23207
Engineering, Biomedical
3585
Entomology
445
Environmental Medicine & Public Health
4578
Evolutionary Biology
252
Gastroenterology & Hepatology
11541
General & Internal Medicine
6783
Genetics & Heredity
14556
Geriatrics & Gerontology
4845
Gerontology
338
Health Care Sciences & Services
15479
Health Policy & Services
613
Hematology
5371
Immunology
24181
Infectious Diseases
13438
Integrative & Complementary Medicine
2805
Medical Ethics
1194
Medical Informatics
2139
Medical Laboratory Technology
419
Medicine, General & Internal
43503
Medicine, Legal
485
Medicine, Research & Experimental
17190
Microbiology
22533
Mycology
0
Nanoscience & Nanotechnology
5019
Neuroimaging
1248
Neurology
4363
Neurosciences
38345
Nursing
9258
Nutrition & Dietetics
7660
Obstetrics & Gynecology
7932
Oncology
50751
Ophthalmology
9334
Optics
4072
Orthopedics
11209
Orthopedics, Rehabilitation & Sports Medicine
1702
Otolaryngology
1490
Otorhinolaryngology
4683
Parasitology
1066
Pathology
4781
Pediatrics
20799
Peripheral Vascular Disease
4510
Pharmacology & Pharmacy
33681
Pharmacology/Toxicology
11854
Physiology
8669
Polymer Science
511
Primary Health Care
791
Psychiatry
18467
Psychology
5005
Psychology, Applied
92
Psychology, Biological
329
Psychology, Clinical
786
Psychology, Developmental
228
Psychology, Educational
143
Psychology, Experimental
133
Psychology, Mathematical
0
Psychology, Multidisciplinary
1576
Psychology, Psychoanalysis
30
Psychology, Social
112
Public Health & Health Care Science
2167
Public, Environmental & Occupational Health
26484
Quantum Science & Technology
0
Radiology, Nuclear Medicine & Imaging
11918
Radiology, Nuclear Medicine & Medical Imaging
7746
Rehabilitation
2873
Remote Sensing
0
Reproductive Biology
2697
Reproductive Medicine
1178
Research/Laboratory Medicine & Medical Technology
3841
Respiratory System
6995
Rheumatology
5660
Social Sciences, Biomedical
1150
Substance Abuse
2647
Surgery
32537
Toxicology
4177
Transplantation
931
Tropical Medicine
300
Urology & Nephrology
12420
Veterinary Sciences
35
Virology
2369
Zoology
0
Channels
IN VITRO CELLULAR & DEVELOPMENTAL BIOLOGY-ANIMAL
255
DEVELOPMENT
81
FRONTIERS IN CELL AND DEVELOPMENTAL BIOLOGY
5042
GENES & DEVELOPMENT
227
SEMINARS IN CELL & DEVELOPMENTAL BIOLOGY
504
BMC DEVELOPMENTAL BIOLOGY
11
DEVELOPMENTAL NEUROBIOLOGY
30
DEVELOPMENTAL NEUROSCIENCE
103
DEVELOPMENTAL PSYCHOBIOLOGY
107
INTERNATIONAL JOURNAL OF DEVELOPMENTAL NEUROSCIENCE
38
JOURNAL OF DEVELOPMENTAL BIOLOGY
86
DEVELOPMENT GENES AND EVOLUTION
65
IN VITRO CELLULAR & DEVELOPMENTAL BIOLOGY-PLANT
241
SCI Abstract
search
ALL
RECOMMENDED
+
5-Methoxytryptophan improves cerebrovascular injury induced by chronic kidney disease through NF-κB pathway
5-Methoxytryptophan (5-MTP), a candidate biomarker for chronic kidney disease (CKD), has an undefined role in cerebrovascu...
In Vitro Cellular & Developmental Biology-animal
comment
0
thumb_up
0
Cyto-genotoxic assessment of bisphenol P through expression of DNA damage/repair genes in MDBK cell line
Bisphenol P (BPP) is a recognized endocrine disruptor with detrimental effects on human health. This study aimed to evalua...
In Vitro Cellular & Developmental Biology-animal
comment
0
thumb_up
0
Bone marrow–derived mesenchymal stem cells and their extracellular vesicles suppress splenocyte activation and ameliorate experimental autoimmune encephalomyelitis
Multiple sclerosis (MS) is a neurodegenerative and autoimmune disease affecting the central nervous system (CNS). Recently...
In Vitro Cellular & Developmental Biology-animal
comment
0
thumb_up
0
Adhesion extracellular matrix proteins improve in vitro cellular and functional properties of enriched caprine adult dermal fibroblast
The study was supported by a grant from the National Livestock Mission (NLM) (Grant No. R-99011(11)9/2022-DADF-Dept (E-232...
In Vitro Cellular & Developmental Biology-animal
comment
0
thumb_up
0
Functions of ectodysplasin A2 receptor (EDA2R) in inducing capacitation of sperm in mice
Sperm capacitation, a prerequisite for fertilization, is regulated not only by intrinsic signaling but also by paracrine f...
In Vitro Cellular & Developmental Biology-animal
comment
0
thumb_up
0
Role of PDGFRα-mediated signalling in anoikis resistance in glioblastoma: in vitro study
Anoikis resistance, the evasion of programmed cell death when cells detach from the extracellular matrix (ECM), is a criti...
In Vitro Cellular & Developmental Biology-animal
comment
0
thumb_up
0
Exploring the effects of roscovitine, serum starvation, and contact inhibition at G/G arrest in northern tiger cat dermal fibroblasts
Nuclear reprogramming studies are important tools in conserving wild felids, with efficacy depending on efficient G0/G1 ce...
In Vitro Cellular & Developmental Biology-animal
comment
0
thumb_up
0
Establishment of a method to evaluate the dynamics of highly chemotactic THP-1 cells during differentiation into monocyte-M1 macrophage-like cells
Differentiation of the human monocytic leukemia cell line THP-1 is widely used to analyze the function of monocyte/macroph...
In Vitro Cellular & Developmental Biology-animal
comment
0
thumb_up
0
Nuclear protein 1 protects against neonatal hypoxic-ischemic encephalopathy by inhibiting neuronal ferroptosis by improving iron storage
Recent studies have highlighted the role of ferroptosis in neuronal damage during neonatal hypoxic-ischemic encephalopathy...
In Vitro Cellular & Developmental Biology-animal
comment
0
thumb_up
0
Optimization of a protocol for the high-yield isolation of active muscle stem cells from bovine skeletal muscle tissue
Beef is primarily made up of skeletal muscle tissue. Therefore, the cultivation of bovine muscle stem cells (MSCs) to prov...
In Vitro Cellular & Developmental Biology-animal
comment
0
thumb_up
0
Therapeutic potential of miR-10a overexpressing mesenchymal stem cell–derived extracellular vesicles in modulating inflammation in collagen-induced arthritis
Rheumatoid arthritis (RA) is a chronic autoimmune condition that leads to joint damage. Mesenchymal stem cells (MSCs) are ...
In Vitro Cellular & Developmental Biology-animal
comment
0
thumb_up
0
KHDRBS3-mediated upregulation of circ_0024107 in gastric cancer cells and GC-MSCs synergistically drives gastric cancer cell migration and invasion
Gastric cancer is a significant global health concern due to its high morbidity and mortality. Gastric cancer-associated m...
In Vitro Cellular & Developmental Biology-animal
comment
0
thumb_up
0
promotes lactoferrin synthesis and secretion in bovine mammary epithelial cells through STAT3 and AP-1 transcription factor pathways
Probiotics can support the immune function of dairy cows and contribute to the synthesis of milk components in mammary gla...
In Vitro Cellular & Developmental Biology-animal
comment
0
thumb_up
0
ALDH4A1 knockdown inhibits in vitro atherosclerosis model by modulating Trim28-mediated P53 ubiquitination to suppress ferroptosis of vascular endothelial cells
Atherosclerosis (AS) is a primary contributor to cardiovascular disease (CVD), resulting in high mortality. Ferroptosis, t...
In Vitro Cellular & Developmental Biology-animal
comment
0
thumb_up
0
ATF4 regulates PI3K/AKT signaling axis to promote angiogenesis after myocardial infarction
Effective neovascularization is critical for tissue repair and the enhancement of cardiac function following myocardial in...
In Vitro Cellular & Developmental Biology-animal
comment
0
thumb_up
0
Therapeutic targeting of Nrf2/HO-1/NF-κB signaling axis with casticin mitigates intervertebral disc degeneration: in vitro and in vivo investigations
As a persistent osteoarticular degenerative condition, intervertebral disc deterioration (IDD) has been established as a p...
In Vitro Cellular & Developmental Biology-animal
comment
0
thumb_up
0
Fetal bovine serum in cryomedia protects sheep spermatogonial stem cells and preserves stemness characteristics during cryopreservation
Baust JM, Corwin W, Snyder KK, Van Buskirk R, Baust JG (2016) Cryopreservation: evolution of molecular based strategies. A...
In Vitro Cellular & Developmental Biology-animal
comment
0
thumb_up
0
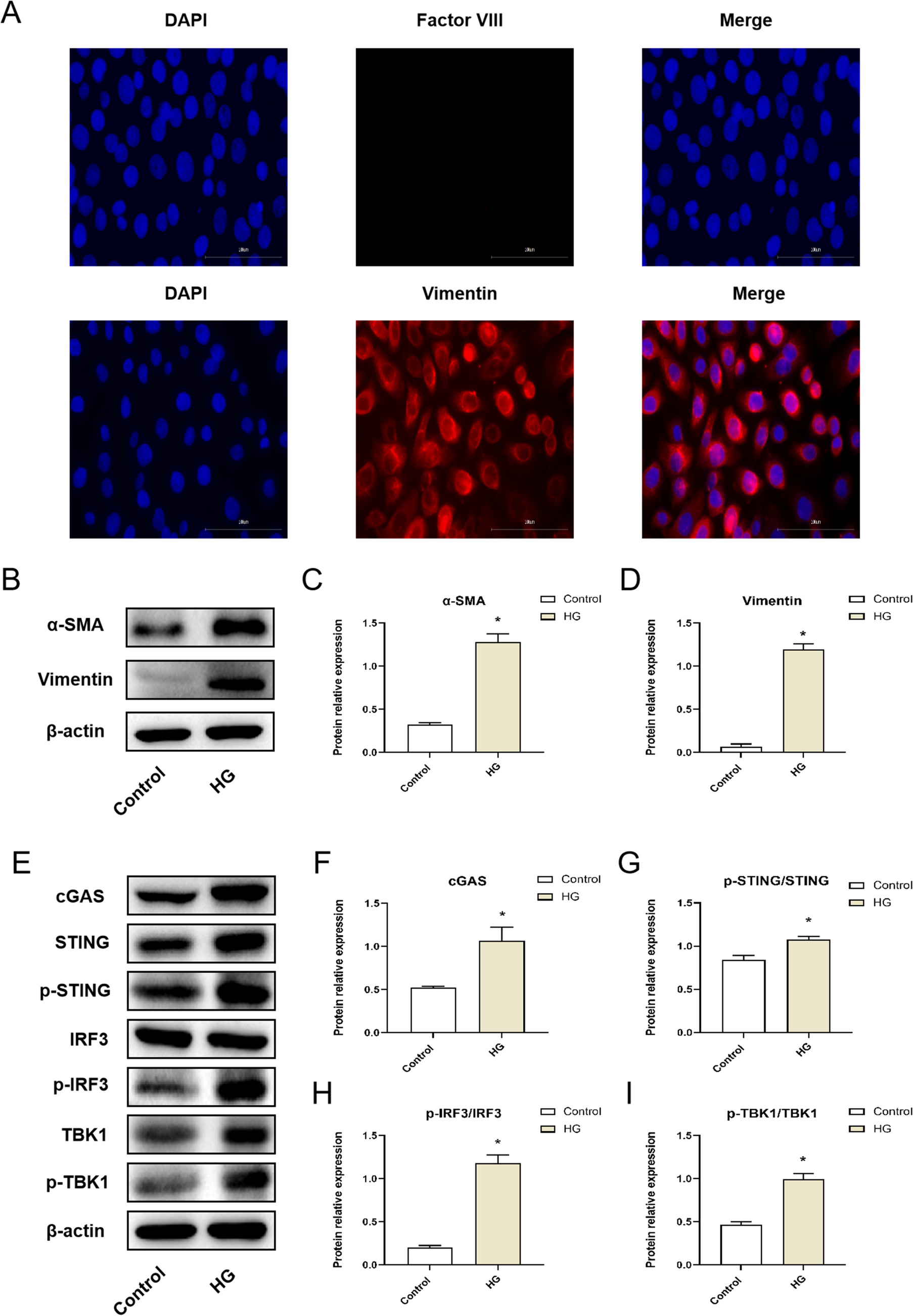
Inhibition of cGAS-STING signaling pathway alleviates high glucose-induced mesothelial-mesenchymal transition in human peritoneal mesothelial cell line HMrSV5
The mesothelial-mesenchymal transition (MMT) of peritoneal mesothelial cells is a critical factor contributing to the prog...
In Vitro Cellular & Developmental Biology-animal
comment
0
thumb_up
0
LncRNA TP53TG1 promotes the growth and osteo/dentinogenic differentiation of dental pulp stem cells by activating the Smad3 and JNK1/2 pathway
TP53TG1 is a long non-coding RNA related to the TP53 gene, which plays an important role in various biological processes s...
In Vitro Cellular & Developmental Biology-animal
comment
0
thumb_up
0
Correction: The adaptation of bovine embryonic stem cells to the changes of feeder layers
Correction: In Vitro Cellular & Developmental Biology - Animal (2023) 59:85-99The...
In Vitro Cellular & Developmental Biology-animal
comment
0
thumb_up
0
MiR-146a-5p downregulated TRAF6/NF-κB p65 pathway to attenuate the injury of HT-22 cells induced by oxygen–glucose deprivation/reoxygenation
MicroRNA-146a-5p (miR-146a-5p) actively participates in the process of cerebral ischemia–reperfusion (CI/R) injury. ...
In Vitro Cellular & Developmental Biology-animal
comment
0
thumb_up
0
Development and characterization of polyvinyl alcohol/gelatin/chitosan hydrogel for tissue engineering and wound healing applications using a fish cell line model
Chitosan-based hydrogels have gained considerable attention in biomedical research due to their inherent biocompatibility,...
In Vitro Cellular & Developmental Biology-animal
comment
0
thumb_up
0
Maxing Yigan formula promotes cartilage regeneration by regulating chondrocyte autophagy in osteoarthritis
Maxing Yigan formula (MYF) is a traditional Chinese medicine (TCM) prescription used for the treatment of OA for decades i...
In Vitro Cellular & Developmental Biology-animal
comment
0
thumb_up
0
OPA3 inhibits the cGAS-STING pathway mediated by mtDNA stress to promote colorectal cancer progression
Colorectal cancer (CRC) is an extremely harmful malignant tumor. Optic atrophy 3 (OPA3) is highly expressed in multiple tu...
In Vitro Cellular & Developmental Biology-animal
comment
0
thumb_up
0
Expression, prognosis, immunological infiltration, and DNA methylation of members of the SFRP gene family in colorectal cancer: a comparative bioinformatic and experimental analysis
This study aimed to investigate the expression, prognostic significance, methylation, and immune invasion levels of secret...
In Vitro Cellular & Developmental Biology-animal
comment
0
thumb_up
0
Preliminary study on the potential damage of cigarette smoke extract in 3D human chondrocyte culture
Osteoarthritis (OA) is a chronic degenerative disease characterized by the progressive loss of articular cartilage. The ro...
In Vitro Cellular & Developmental Biology-animal
comment
0
thumb_up
0
Efficacy determination of a disinfectant against channel catfish virus by in vitro and in vivo methods
Channel catfish virus (CCV) poses a significant threat to catfish culture. Lack of effective vaccines and antiviral treatm...
In Vitro Cellular & Developmental Biology-animal
comment
0
thumb_up
0
Urolithin B suppresses phenotypic switch in vascular smooth muscle cells induced by PDGF-BB via inhibiting the PI3K-AKT pathway
Atherosclerosis (AS) is a prevalent cardiovascular condition, and the growth and phenotypic switch of vascular smooth musc...
In Vitro Cellular & Developmental Biology-animal
comment
0
thumb_up
0
Tianxiangdan suppresses foam cell formation by enhancing lipophagy and reduces the progression of atherosclerosis
The aim of this study is to assess the impact of Tianxiangdan (TXD) on lipophagy in foam cells and its underlying mechanis...
In Vitro Cellular & Developmental Biology-animal
comment
0
thumb_up
0
Melatonin inhibits ferroptosis through the ATF3/GPX4 signaling pathway to relieve myocardial ischemia–reperfusion injury in rats
Melatonin (MEL), functioning as a circulating hormone, is important for the regulation of ferroptosis in different health ...
In Vitro Cellular & Developmental Biology-animal
comment
0
thumb_up
0
Load More
Modal title
×
Modal title
×
Share
Login
Global News and Health Forum
Join Now!
Member Login
Remember me
Forgot password?
Or using
Linkedin